考研真题
1. 河北大学化学与环境科学学院《626物理化学》历年考研真题汇总
2. 全国名校物理化学考研真题汇总(含部分答案)
考研指导书
1. 傅献彩《物理化学》(第5版)笔记和课后习题(含考研真题)
2. 傅献彩《物理化学》(第5版)(上册)配套题库【考研真题精选+章节题库】
3. 傅献彩《物理化学》(第5版)(下册)配套题库【考研真题精选+章节题库】

河北大学化学与环境科学学院《626物理化学》历年考研真题汇总
书籍目录
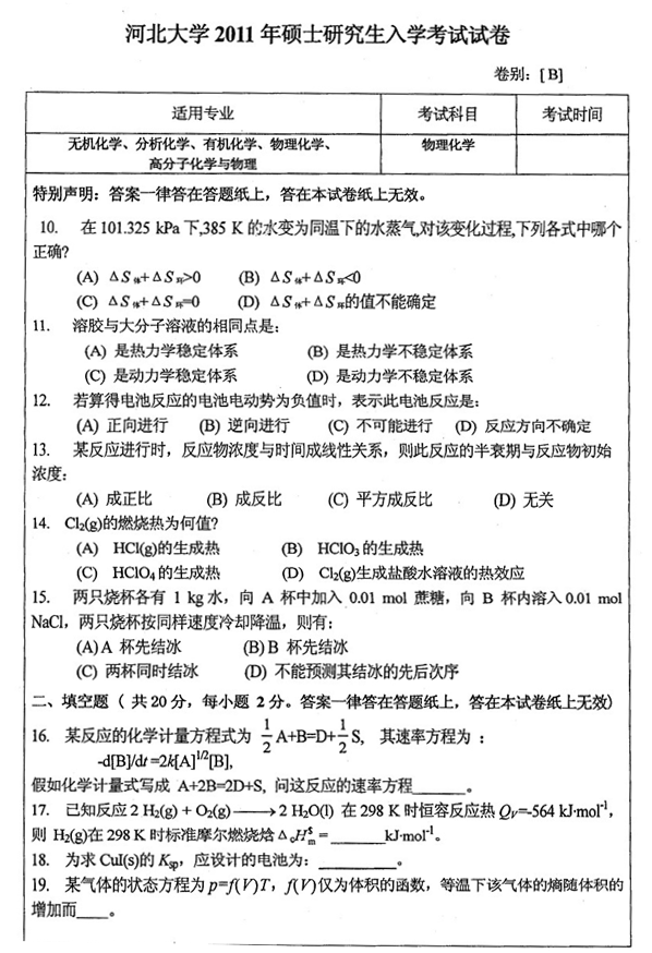
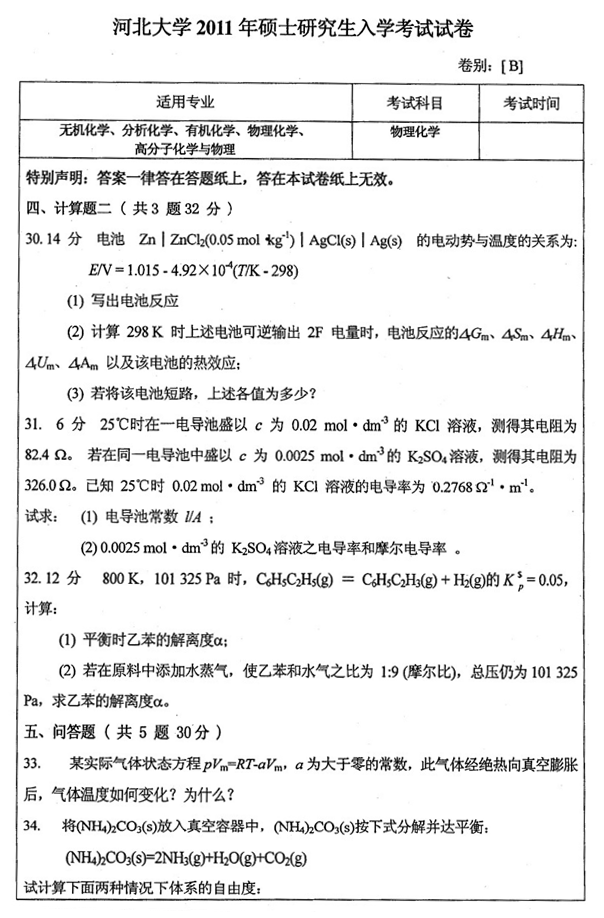
2011年河北大学《621物理化学》考研真题
2012年河北大学《626物理化学》考研真题
2015年河北大学《626物理化学》考研真题
2017年河北大学《626物理化学》考研真题
2018年河北大学《626物理化学》考研真题
2019年河北大学《626物理化学》考研真题

部分内容
2011年河北大学《621物理化学》考研真题





更多内容,请点击获取:
http://shuyue.100xuexi.com/Ebook/971377.html
声明:本站所有文章,如无特殊说明或标注,均为本站原创发布。任何个人或组织,在未征得本站同意时,禁止复制、盗用、采集、发布本站内容到任何网站、书籍等各类媒体平台。如若本站内容侵犯了原著者的合法权益,可联系我们进行处理。
