考研真题
1. 河北大学《436资产评估专业基础》历年考研真题汇总(含部分答案)
2. 全国名校资产评估硕士《436资产评估专业基础》考研真题精选
3. 资产评估硕士《436资产评估专业基础》名校考研真题(2018年前)
考研指导书
1. 朱萍《资产评估学教程》(第5版)配套题库【考研真题精选+课后习题+章节题库】
2. 荆新《财务管理学》(第8版)笔记和课后习题(含考研真题)详解
3. 荆新《财务管理学》(第8版)配套题库【考研真题精选+章节题库】
4. 高鸿业《西方经济学(微观部分)》(第7版)笔记和课后习题(含考研真题)
5. 高鸿业《西方经济学(微观部分)》(第7版)名校考研真题
6. 高鸿业《西方经济学(微观部分)》(第7版)配套题库【考研真题精选+章节题库】
7. 高鸿业《西方经济学(宏观部分)》(第7版)笔记和课后习题(含考研真题)
8. 高鸿业《西方经济学(宏观部分)》(第7版)名校考研真题
9. 高鸿业《西方经济学(宏观部分)》(第7版)配套题库【考研真题精选+章节题库】

河北大学《436资产评估专业基础》历年考研真题汇总(含部分答案)
书籍目录
2012年河北大学《436资产评估专业基础》考研真题
2012年河北大学《436资产评估专业基础》考研真题详解
2014年河北大学《436资产评估专业基础》考研真题
2014年河北大学《436资产评估专业基础》考研真题及详解
2015年河北大学《436资产评估专业基础》考研真题
2016年河北大学《436资产评估专业基础》考研真题

部分内容
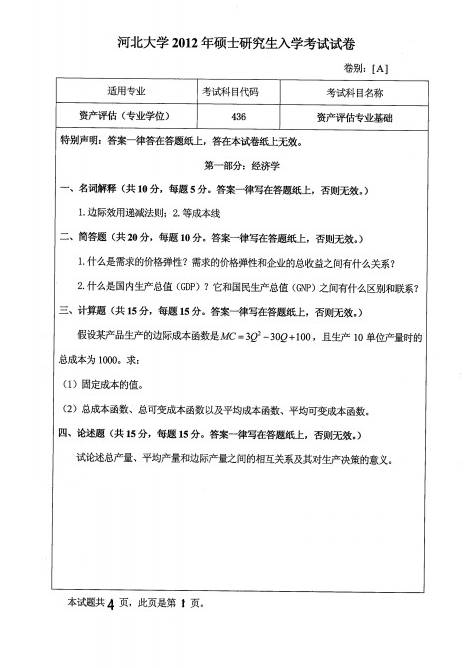
2012年河北大学《436资产评估专业基础》考研真题




附文字版试题:
第一部分:经济学
一、名词解释(共10分,每题5分。答案一律写在答题纸上,否则无效)
1边际效用递减法则
2等成本线
二、简答题(共20分,每题10分,答案一律写在答题约上,否则无效)
1什么是需求的价格弹性?需求的价格弹性和企业的总收益之间有什么关系?
2什么是国内生产总值(GDP)?它和国民生产总值(GNP)之间有什么区别和联系?
三、计算题(共15分,每题15分。答案一律写在答题纸上,否则无效)
假设某产品生产的边际成本函数是MC=3Q2-30Q+100,且生产10单位产量时的总成本为1000。求:
(1)固定成本的值。
(2)总成本函数、总可变成本函数以及平均成本函数、平均可变成本函数。
四、论述题(共15分,每题15分。答案一律写在答题纸上,否则无效)
试论述总产量、平均产量和边际产量之间的相互关系及其对生产决策的意义。
第二部分:资产评估学
一、名词解释(共10分,每小题5分。答案一律写在答题纸上,否则无效)
1继续使用假设
2收益法
二.简答题(共20分,每小题10分,答案一律写在答题纸上,否则无效)
1.简述市场法的理论依据、应用前提。
2简述商标权价值的成本构成。
三、论述题(15分,每小题15分。答案一律写在答题纸上,否则无效)
如何运用成本法对机器设备进行评估,请结合所学的理论谈谈自己的看法。
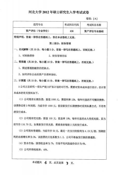
第三部分:财务管理
一、名词解释(共10分,每小题5分。答案一律写在答题纸上,否则无效)
1可转换债券
2财务管理目标
二、简答题(共20分,每小题10分,答案一律写在答题纸上,否则无效)
1简述普通股融资的优缺点。
2如何评价企业的资产负债率指标。
三、计算题(15分,每小题15分。答案一律写在答题纸上,否则无效)
A公司正在研究一项生产能力扩张可行性,需要对资本成本进行估计。估计资本成本的有前资料如下:
(1)公司现有长期负债:面值1000元,票面利率12%,每年付息的不可赎回债券:该债券还有5年到期,当前市价1000元;假设新发行长期债券时采用私募方式,不用考虑发行成本。
(2)公司现有优先股:面值100元,股息率10%,每年付息的永久性优先股,其当胶市价116.79元。如果新发行优先股,需要承担每股2元的发行成本。
(3)公司现有普通股:当前市价50元,最近一次支付的股利为4.19元/股,预期股利的永续增长率为5%,该股票的贝塔系数为1.2,公司不准备发行新的普通股。
(4)资本市场:国债收益率为7%;市场 平均风险溢价估计为6%。
(5)公司所得税税率:40%
要求:
(1)计算债券的税后资本成本:
(2)计算优先股资本成本:
(3)计算普通股资本成本:用资本资产价模型和股利增长型两种方法估计,以两者的平均值作为普通股资本成本:
(4)假设目标资本结构是30%的长期债券、10%的优先股、60%的普通股,根据以上计算得出的长期债券资本成本、优先股资本成本和普通股资本成本估计公司的加权平均资本成本。
    更多内容,请点击获取:
    http://shuyue.100xuexi.com/Ebook/971358.html
    

