考研真题
1. 河北大学经济学院《434国际商务专业基础》历年考研真题汇总(含部分答案)
2. 国际商务硕士《434国际商务专业基础》重点院校考研真题详解(第2版)
3. 国际商务硕士《434国际商务专业基础》名校考研真题汇总
考研指导书
1. 韩玉军《国际商务》(第2版)配套题库【考研真题精选+章节题库】

河北大学经济学院《434国际商务专业基础》历年考研真题汇总(含部分答案)
书籍目录
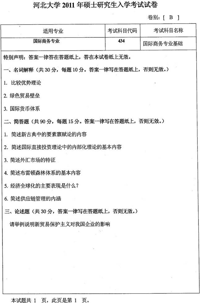
2011年河北大学《434国际商务专业基础》考研真题
2011年河北大学《434国际商务专业基础》考研真题及详解
2012年河北大学《434国际商务专业基础》考研真题
2012年河北大学《434国际商务专业基础》考研真题及详解
2013年河北大学《434国际商务专业基础》考研真题
2013年河北大学《434国际商务专业基础》考研真题及详解
2014年河北大学《434国际商务专业基础》考研真题
2014年河北大学《434国际商务专业基础》考研真题及详解
2015年河北大学《434国际商务专业基础》考研真题
2015年河北大学《434国际商务专业基础》考研真题及详解
2016年河北大学《434国际商务专业基础》考研真题
2016年河北大学《434国际商务专业基础》考研真题及详解
2017年河北大学《434国际商务专业基础》考研真题
2017年河北大学《434国际商务专业基础》考研真题及详解
2018年河北大学《434国际商务专业基础》考研真题
2019年河北大学《434国际商务专业基础》考研真题

部分内容
2011年河北大学《434国际商务专业基础》考研真题

    更多内容,请点击获取:
    http://shuyue.100xuexi.com/Ebook/1009474.html
    
	声明:本站所有文章,如无特殊说明或标注,均为本站原创发布。任何个人或组织,在未征得本站同意时,禁止复制、盗用、采集、发布本站内容到任何网站、书籍等各类媒体平台。如若本站内容侵犯了原著者的合法权益,可联系我们进行处理。
		
