考研真题
1. 沈阳农业大学马克思主义学院《865马克思主义基本原理》历年考研真题汇总
2. 全国名校马克思主义基本原理考研真题汇总(含部分答案)
考研指导书
1. 《马克思主义基本原理》(2023年版)笔记和课后习题(含考研真题)
2. 《马克思主义基本原理》(2023年版)配套题库【考研真题精选+章节题库】

沈阳农业大学马克思主义学院《865马克思主义基本原理》历年考研真题汇总
书籍目录
2021年沈阳农业大学《865马克思主义基本原理》考研真题
2022年沈阳农业大学《865马克思主义基本原理》考研真题
2023年沈阳农业大学《865马克思主义基本原理》考研真题

部分内容
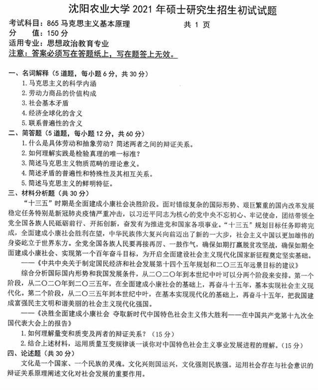
2021年沈阳农业大学《865马克思主义基本原理》考研真题

更多内容,请点击获取:
http://shuyue.100xuexi.com/Ebook/985284.html
声明:本站所有文章,如无特殊说明或标注,均为本站原创发布。任何个人或组织,在未征得本站同意时,禁止复制、盗用、采集、发布本站内容到任何网站、书籍等各类媒体平台。如若本站内容侵犯了原著者的合法权益,可联系我们进行处理。
