考研真题
1. [电子书]江西师范大学生命科学学院《826普通生物学》历年考研真题汇总
2. [电子书]全国名校普通生物学考研真题汇总(含部分答案)
考研指导书
1. [题库]吴相钰《陈阅增普通生物学》(第4版)课后习题和考研真题

江西师范大学生命科学学院《826普通生物学》历年考研真题汇总
书籍目录
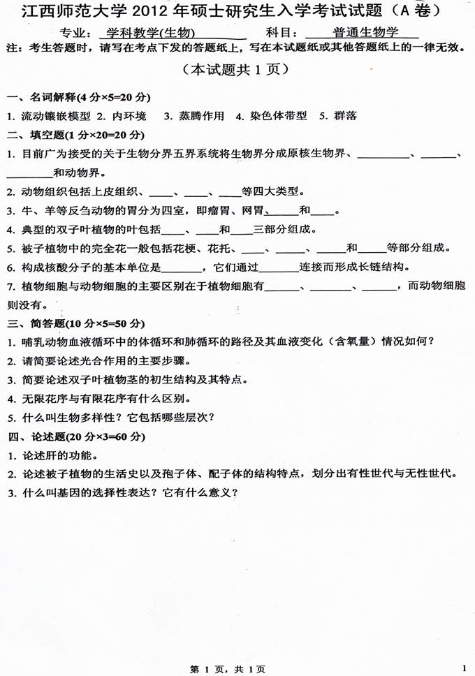
2012年江西师范大学普通生物学考研真题(A卷)
2013年江西师范大学826普通生物学考研真题(A卷)
2014年江西师范大学826普通生物学考研真题(B卷)
2015年江西师范大学826普通生物学考研真题(A卷)
2016年江西师范大学826普通生物学考研真题(B卷)

部分内容
2012年江西师范大学普通生物学考研真题(A卷)

    更多内容,请点击获取:
    http://shuyue.100xuexi.com/Ebook/975056.html
    
	声明:本站所有文章,如无特殊说明或标注,均为本站原创发布。任何个人或组织,在未征得本站同意时,禁止复制、盗用、采集、发布本站内容到任何网站、书籍等各类媒体平台。如若本站内容侵犯了原著者的合法权益,可联系我们进行处理。
		
