考研真题
1. 江西师范大学体育学院《346体育综合》[专业硕士]历年考研真题汇总
2. 全国名校体育硕士《346体育综合》考研真题汇总
考研指导书
1. 邓树勋《运动生理学》(第3版)笔记和课后习题
2. 邓树勋《运动生理学》(第3版)配套题库(含考研真题)
3. 2026年学校体育学考研题库(含考研真题)

江西师范大学体育学院《346体育综合》[专业硕士]历年考研真题汇总
书籍目录
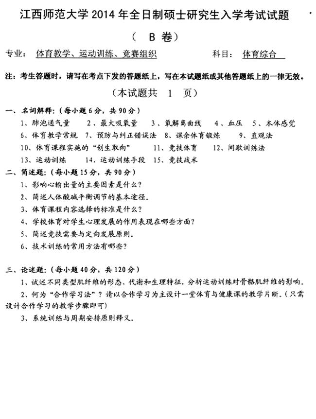
2014年江西师范大学346体育综合[专业硕士]考研真题
2013年江西师范大学346体育综合[专业硕士]考研真题
2012年江西师范大学346体育综合[专业硕士]考研真题

部分内容
2014年江西师范大学346体育综合[专业硕士]考研真题

更多内容,请点击获取:
http://shuyue.100xuexi.com/Ebook/975008.html
声明:本站所有文章,如无特殊说明或标注,均为本站原创发布。任何个人或组织,在未征得本站同意时,禁止复制、盗用、采集、发布本站内容到任何网站、书籍等各类媒体平台。如若本站内容侵犯了原著者的合法权益,可联系我们进行处理。
