考研真题
1. [电子书]江苏大学食品与生物工程学院《839微生物学》历年考研真题汇总
2. [电子书]全国名校微生物学考研真题汇总
考研指导书
1. [题库]周德庆《微生物学教程》(第3版)配套题库【考研真题精选+章节题库】
2. [电子书]2026年微生物学考研全真模拟试卷

江苏大学食品与生物工程学院《839微生物学》历年考研真题汇总
书籍目录
第一部分 江苏大学839微生物学考研真题
第二部分 江苏大学839微生物学考研样卷

部分内容
第一部分 江苏大学839微生物学考研真题
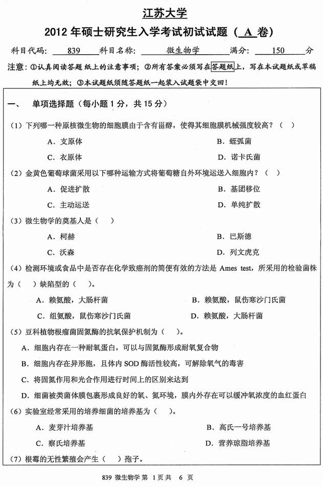
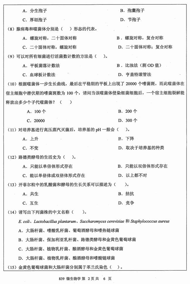
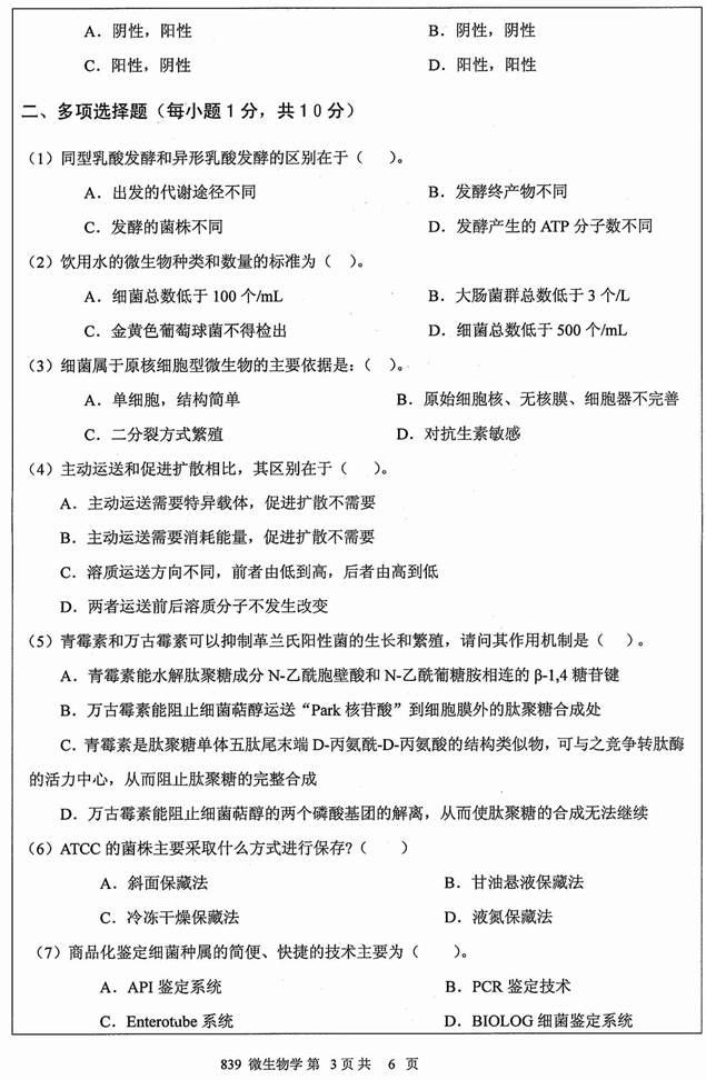
2012年江苏大学839微生物学(A卷)考研真题






更多内容,请点击获取:
http://shuyue.100xuexi.com/Ebook/979765.html
声明:本站所有文章,如无特殊说明或标注,均为本站原创发布。任何个人或组织,在未征得本站同意时,禁止复制、盗用、采集、发布本站内容到任何网站、书籍等各类媒体平台。如若本站内容侵犯了原著者的合法权益,可联系我们进行处理。
