考研真题
1. 江苏大学生命科学学院《612生物化学(自)》历年考研真题汇总
2. 全国名校生物化学考研真题汇总(含部分答案)
考研指导书
1. 朱圣庚《生物化学》(第4版)(上册)笔记和课后习题(含考研真题)
2. 朱圣庚《生物化学》(第4版)(下册)笔记和课后习题(含考研真题)
3. 朱圣庚《生物化学》(第4版)(上册)配套题库【考研真题精选+章节题库】
4. 朱圣庚《生物化学》(第4版)(下册)配套题库【考研真题精选+章节题库】

江苏大学生命科学学院《612生物化学(自)》历年考研真题汇总
书籍目录
第一部分 江苏大学612生物化学考研真题
第二部分 江苏大学612生物化学考研样卷

部分内容
第一部分 江苏大学612生物化学考研真题
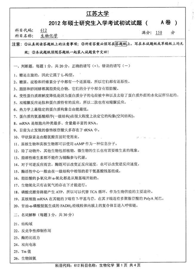
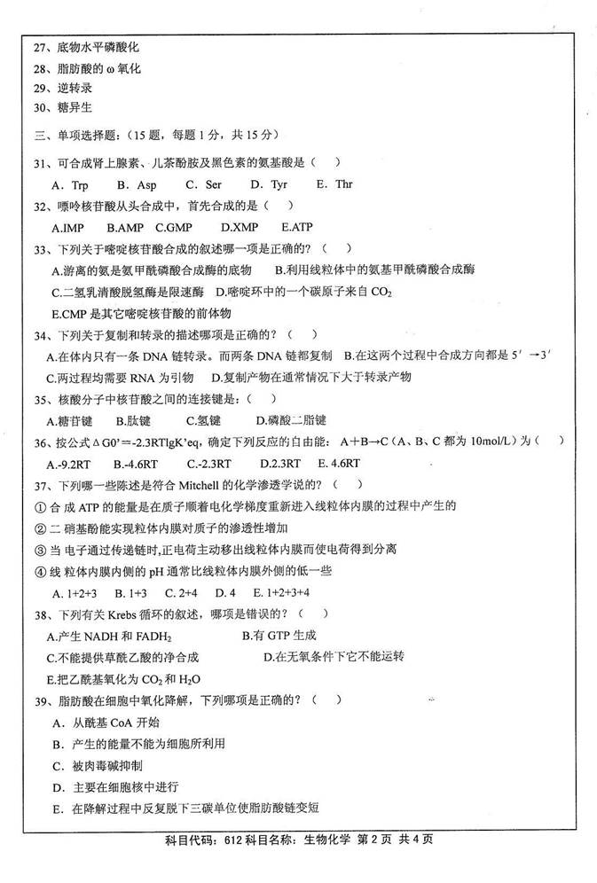
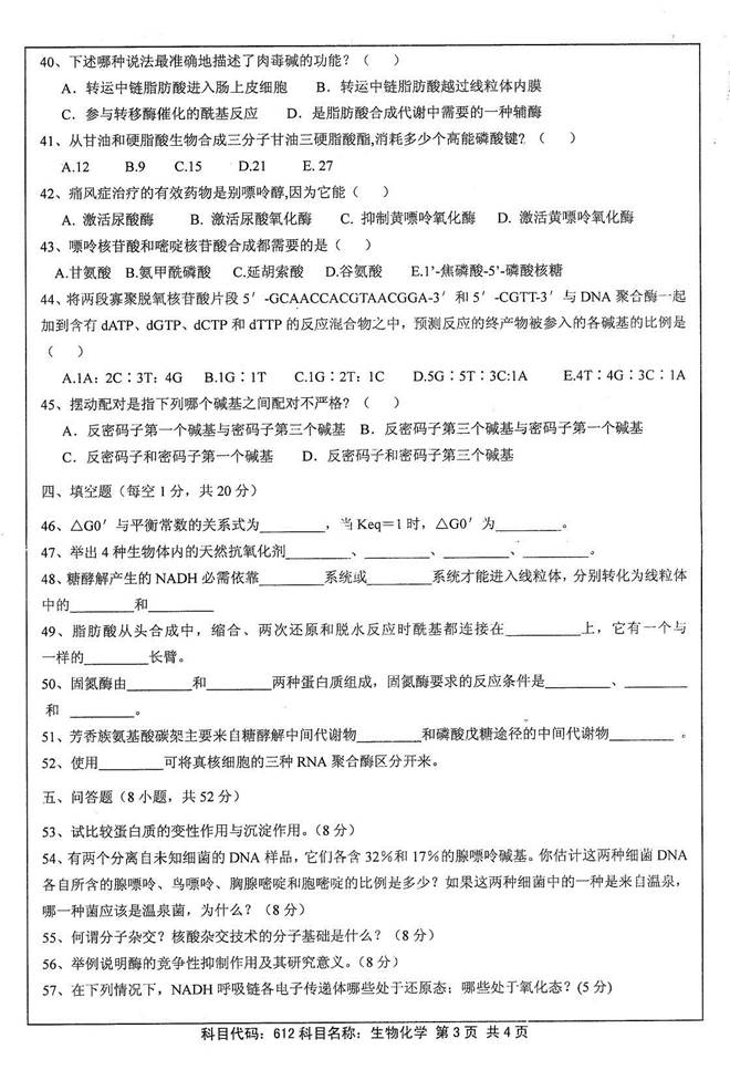
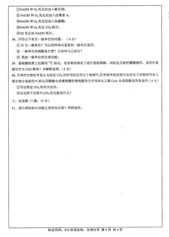
2012年江苏大学612生物化学(A卷)考研真题




更多内容,请点击获取:
http://shuyue.100xuexi.com/Ebook/979766.html
声明:本站所有文章,如无特殊说明或标注,均为本站原创发布。任何个人或组织,在未征得本站同意时,禁止复制、盗用、采集、发布本站内容到任何网站、书籍等各类媒体平台。如若本站内容侵犯了原著者的合法权益,可联系我们进行处理。
