考研真题
1. 汕头大学长江新闻与传播学院《334新闻与传播专业综合能力》历年考研真题汇总
2. 全国名校新闻与传播硕士《334新闻与传播专业综合能力》考研真题汇总(含部分答案)
3. 新闻与传播硕士《334新闻与传播专业综合能力》名校考研真题(2016年前)详解(含复旦、武大等)
4. 新闻与传播硕士《334新闻与传播专业综合能力》名校考研真题(2016年前)详解(含暨大、川大等)
5. 新闻与传播硕士《334新闻与传播专业综合能力》名校考研真题(2016年前)详解(含人大、北大等)
考研指导书
1. 张征《新闻采访教程》配套题库(含考研真题)
2. 刘明华《新闻写作教程》配套题库(含考研真题)
3. 丁法章《当代新闻评论教程》(第5版)配套题库【考研真题精选+章节题库】
4. 彭兰《网络传播概论》(第4版)笔记和课后习题(含考研真题)
5. 彭兰《网络传播概论》(第4版)配套题库(含考研真题)

汕头大学长江新闻与传播学院《334新闻与传播专业综合能力》历年考研真题汇总
书籍目录
2019年汕头大学《334新闻与传播专业综合能力》考研真题
2020年汕头大学《334新闻与传播专业综合能力》考研真题
2021年汕头大学《334新闻与传播专业综合能力》考研真题
2022年汕头大学《334新闻与传播专业综合能力》考研真题
2023年汕头大学《334新闻与传播专业综合能力》考研真题

部分内容
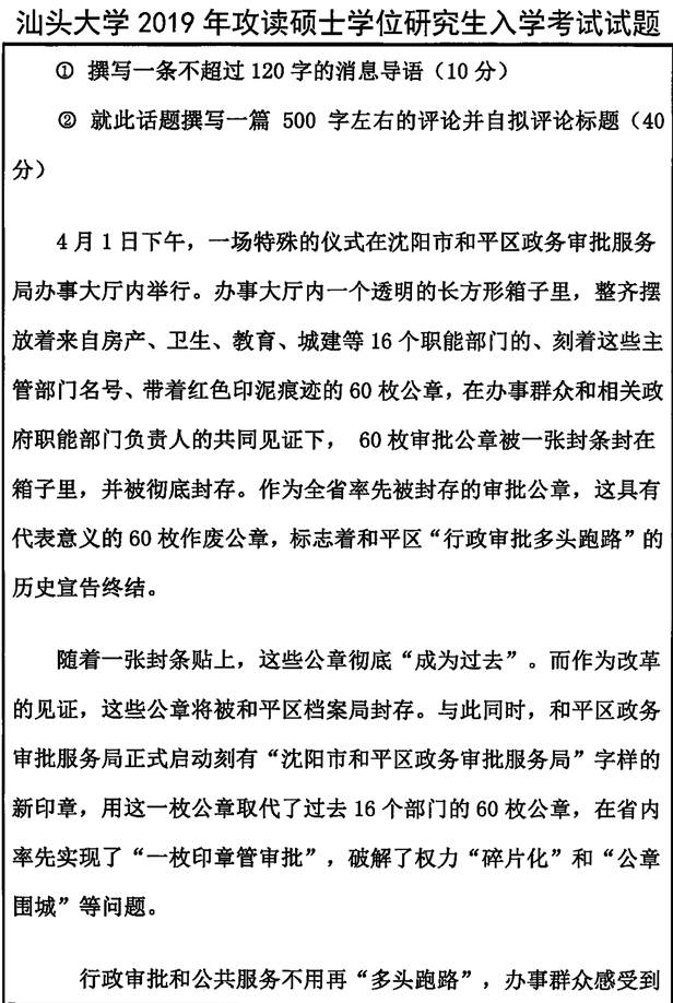
2019年汕头大学《334新闻与传播专业综合能力》考研真题




更多内容,请点击获取:
http://shuyue.100xuexi.com/Ebook/977629.html
声明:本站所有文章,如无特殊说明或标注,均为本站原创发布。任何个人或组织,在未征得本站同意时,禁止复制、盗用、采集、发布本站内容到任何网站、书籍等各类媒体平台。如若本站内容侵犯了原著者的合法权益,可联系我们进行处理。
