考研真题
1. 武汉工程大学《817化工原理》历年考研真题汇总(含部分答案)
2. 全国名校化工原理考研真题汇总(含部分答案)
考研指导书
1. 陈敏恒《化工原理》(第5版)笔记和课后习题(含考研真题)
2. 陈敏恒《化工原理》(第5版)(上册)配套题库【考研真题精选+章节题库】
3. 陈敏恒《化工原理》(第5版)(下册)配套题库【考研真题精选+章节题库】

武汉工程大学《817化工原理》历年考研真题汇总(含部分答案)
书籍目录
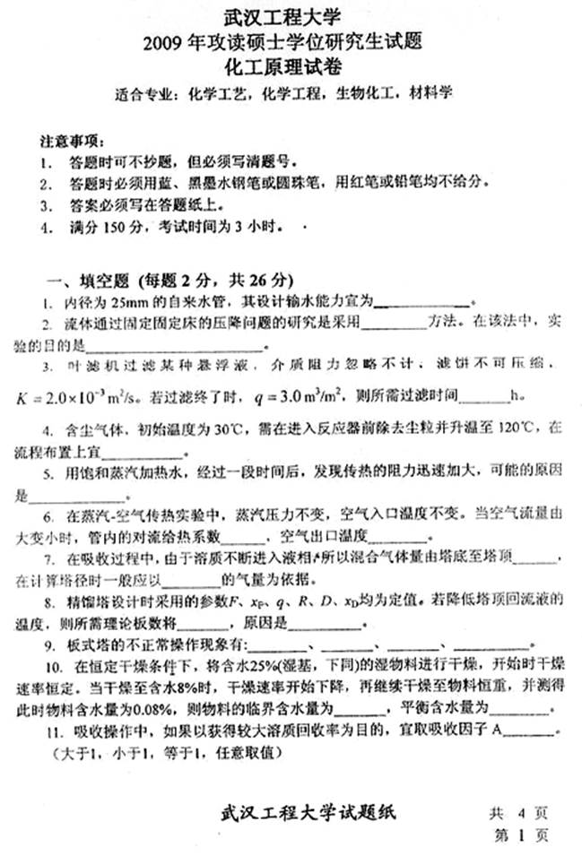
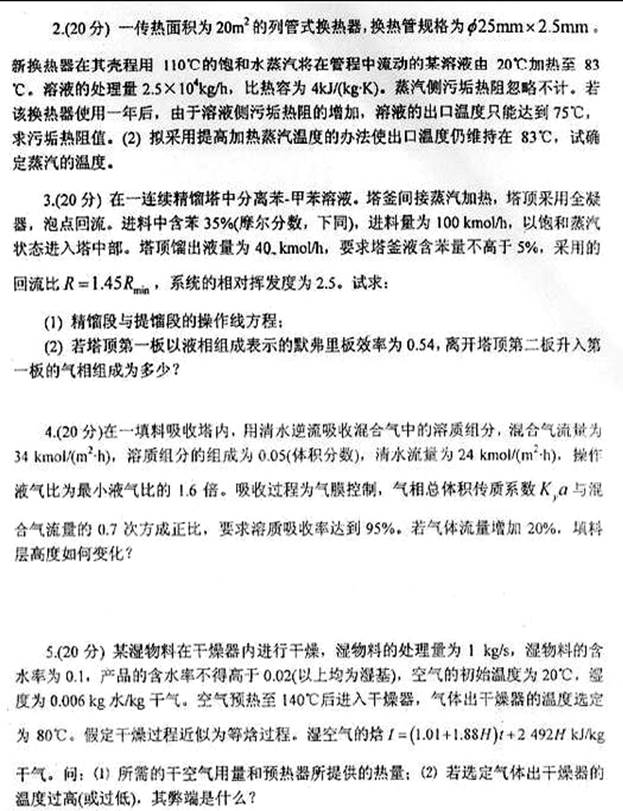
2009年武汉工程大学化工原理考研真题
2008年武汉工程大学化工原理考研真题
2007年武汉工程大学化工原理A卷考研真题及详解
2006年武汉工程大学化工原理A卷考研真题
2005年武汉工程大学化工原理A卷考研真题
2004年武汉工程大学化工原理A卷考研真题
2003年武汉工程大学758化工原理A卷考研真题
2002年武汉工程大学化工原理A卷考研真题
2001年武汉工程大学化工原理A卷考研真题

部分内容
2009年武汉工程大学化工原理考研真题




更多内容,请点击获取:
http://shuyue.100xuexi.com/Ebook/980942.html
声明:本站所有文章,如无特殊说明或标注,均为本站原创发布。任何个人或组织,在未征得本站同意时,禁止复制、盗用、采集、发布本站内容到任何网站、书籍等各类媒体平台。如若本站内容侵犯了原著者的合法权益,可联系我们进行处理。
