考研真题
1. [电子书]武汉大学动力与机械学院《907机械原理》历年考研真题汇总
2. [电子书]全国名校机械原理考研真题汇总(含部分答案)
考研指导书
1. [电子书]孙桓《机械原理》(第9版)笔记和课后习题(含考研真题)
2. [电子书]孙桓《机械原理》(第9版)配套题库【考研真题精选+章节题库】(上册)
3. [电子书]孙桓《机械原理》(第9版)配套题库【考研真题精选+章节题库】(下册)

武汉大学动力与机械学院《907机械原理》历年考研真题汇总
书籍目录
2015年武汉大学907机械原理考研真题
2014年武汉大学907机械原理考研真题
2013年武汉大学909机械原理考研真题
2012年武汉大学907机械原理考研真题
2011年武汉大学907机械原理考研真题
2010年武汉大学900机械原理考研真题
2009年武汉大学895机械原理考研真题
2008年武汉大学898机械原理考研真题
2007年武汉大学805机械原理考研真题
2006年武汉大学813机械原理考研真题
2005年武汉大学830机械原理考研真题
2004年武汉大学840机械原理考研真题
2003年武汉大学739机械原理考研真题

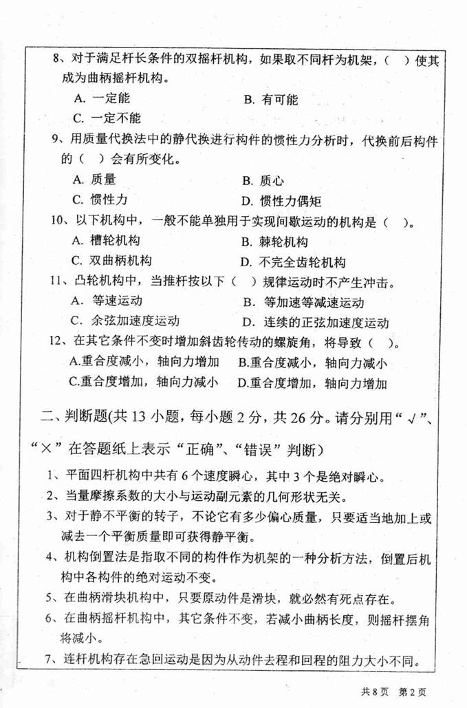
部分内容
2015年武汉大学907机械原理考研真题








更多内容,请点击获取:
http://shuyue.100xuexi.com/Ebook/971196.html
声明:本站所有文章,如无特殊说明或标注,均为本站原创发布。任何个人或组织,在未征得本站同意时,禁止复制、盗用、采集、发布本站内容到任何网站、书籍等各类媒体平台。如若本站内容侵犯了原著者的合法权益,可联系我们进行处理。
