考研真题


1. 武汉大学经济与管理学院《821工商管理基本理论》历年考研真题

2. 全国名校经济学考研试卷分析及真题(含北大清华人大复旦等名校)

3. 全国名校经济学考研试卷分析及真题(含中央财大、武汉大学等名校)

4. 全国名校经济学考研真题

5. 全国名校管理学考研真题汇总

考研指导书


1. 曼昆《经济学原理(微观经济学分册)》(第8版)笔记和课后习题(含考研真题)

2. 曼昆《经济学原理(微观经济学分册)》(第8版)配套题库【考研真题精选+章节题库】

3. 谭力文《管理学》(第5版)配套题库【考研真题精选+章节题库】

4. 2026年管理学考研真题与典型题

5. 2026年西方经济学(宏观部分)考研真题与典型题

6. 2026年西方经济学(微观部分)考研真题与典型题

文章封面图片的替代文本

武汉大学经济与管理学院《821工商管理基本理论》历年考研真题AI讲解

书籍目录


2015年武汉大学经济与管理学院821工商管理基本理论考研真题

2013年武汉大学经济与管理学院818工商管理基本理论考研真题

2013年武汉大学经济与管理学院818工商管理基本理论考研真题及详解

2012年武汉大学经济与管理学院820工商管理基本理论考研真题

2012年武汉大学经济与管理学院820工商管理基本理论考研真题及详解

2011年武汉大学经济与管理学院820工商管理基本理论考研真题

2011年武汉大学经济与管理学院820工商管理基本理论考研真题及详解(管理学部分)

2010年武汉大学经济与管理学院819工商管理基本理论考研真题

2010年武汉大学经济与管理学院819工商管理基本理论考研真题及详解(管理学部分)

2009年武汉大学经济与管理学院811工商管理基本理论考研真题

2009年武汉大学经济与管理学院811工商管理基本理论考研真题及详解(管理学部分)

2008年武汉大学经济与管理学院817工商管理基本理论考研真题

2008年武汉大学经济与管理学院817工商管理基本理论考研真题(含部分答案)

2007年武汉大学经济与管理学院418工商管理基本理论考研真题

2007年武汉大学经济与管理学院418工商管理基本理论考研真题及详解

2006年武汉大学经济与管理学院418工商管理基本理论考研真题

2006年武汉大学经济与管理学院418工商管理基本理论考研真题及详解

部分内容


2015年武汉大学经济与管理学院821工商管理基本理论考研真题

2013年武汉大学经济与管理学院818工商管理基本理论考研真题

武汉大学

2013年攻读硕士学位研究生入学考试试题

科目代码:818

科目名称:工商管理基本理论

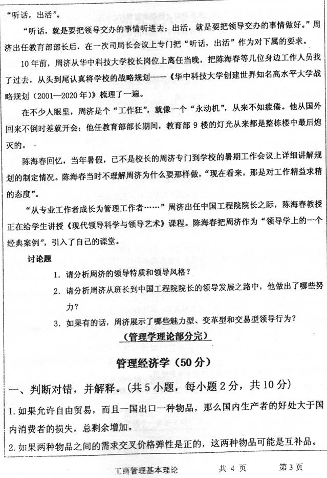
管理学理论(100分)

一、判断题(共8小题,每题3分,共24分。判断1分,对自己判断的解释2分。注意:不管如何判断,都必须对自己判断的结论进行解释。)

1领导特质理论着重于研究与分析领导者在工作过程中的行为表现及其对下属行为与绩效的影响。

2.无论是委员会结构,还是任务小组,都只是为了解决特定问题而组建的一种临时性组合。

3.效率是指投入与产出之间的关系,它是管理人员工作过程中实现组织目标的程度。

4.正强化旨在引导员工行为符合组织目标,而负强化则非如此。

5.结构决定战略。

6.职能型结构与矩阵式结构在制度安排上均属分权型体制。

7.目标管理以人性理论中的Z理论为基础与假设前提。

8.适应型战略属于公司层级战略。

二、简答题(共5小题,每题8分,共40分)

1简述描述组织运作机制的标准与基本模式。

2.简述上市公司治理的核心机制。

3.简述波特竞争力模型中的竞争力量。

4.简述股权激励的主要形式。

5.简述麦肯锡7S模式的7个因素。

三、论述题(共3题,每题12分,共36分。)

1如何理解“领导要做领导的事”?请举例说明。

2.管理者如何实现理性决策?请举例说明。

3.阅读下面的材料,你从中获得了哪些启示,并结合实际经验谈谈。

“休斯顿,川奎特基地,‘鹰号’已经着陆了。”这句话永远铭刻在全世界所有在1969年7月20日观看第一次人类登月的人们的记忆里。这一成功盛举背后的场面是令人难以置信的,因为看起来十分理想的顺利飞行,实际上,按照计划几乎面临着一场巨大的灾难。

把三个宇航员送入太空,其中两个驾驶太空飞船,然后着陆在月球上,这需要非常详细而周密的计划。从能量巨大的Slaturn V火箭倒计时和起飞,到太空飞船的精密操作,每个细节都做了周密计划,技术专家和飞行控制人员都是这样考虑的。

当尼尔·阿姆斯特朗和巴兹·阿尔顿开始驾驶小型极易损坏的“鹰号”太空飞船向月球表面降落的时候出了差错,突然警报响了——一个‘l202’报警声音。在指挥中心从地球上监控“鹰号”下降的一个人回忆说,“我不太清楚‘1202’到底是什么。”离月球表面着陆只剩下8分钟的时候,除了史蒂夫·比尔斯,一个26岁的技术专家,指挥中心没有一个人知道“1202”意味着什么。整个太空项目组只能等待,看比尔斯是否放弃月球着陆。比尔斯最后决定,问题是由于飞船上的计算机信息太多不能处理而引起的,只要计算机不完全关闭,他们就能成功地在月球上着陆。尽管响了警报,指挥中心还是按计划向“鹰号”发出了继续着陆的信号。

当“Eagle”离月球表面只有5000英尺,且以100英尺/秒的速度飞向月球时,另一个问题发生了。指挥中心的计算机引导飞船进入着陆区,但当尼尔·阿姆斯特朗从飞船窗口看月球表面的时候,他没有看到任何事先研究月球表面对所能认出的东西。计算机制导系统正引导他们进入一个岩石地带——与事先计划的完全不同。着陆在像大众汽车那么大的岩石上,精密的月球着陆器将会粉身碎骨。在离月球表面350英尺时,尼尔·阿姆斯特朗没有与休斯顿指挥部说一句话,就直接手动操纵飞船寻找着陆地点。指挥中心的工程师和技术人员只是坐着而不能给以任何帮助。当阿姆斯特朗离月球越来越近,他能看到的还是岩石。

同时,在休斯顿,计算机显示“鹰号”着陆油箱里的燃料已经很少了。那天指挥中心的一个成员回忆说,“从那时起,我们什么忙也帮不上。我们能做的只是告诉他们还剩下多少燃料。”

指挥中心的决定是如果“鹰号”不能在60秒之内着陆,登月行动即告失败。25秒,20秒,阿姆斯特朗离月球表面只有100英尺了,这时他找到了一个着陆地点,如果他能及时降落到那里的话似乎是安全的。那时,指挥中心异常的寂静,什么声音都听不到。紧接着,通信系统中传来尼尔·阿姆斯特朗平静、镇定、冷静的声音:“休斯顿,川奎特基地,‘鹰号’已经着陆了。”

管理经济学(50分)

一、(10分)什么是需求价格弹性?若已知市场需求函数是D=20-2P,请对它价格弹性做出详细的阐释。

二、(10分)某企业总产量和总成本关系如下:

1.请利用上表来计算边际成本、平均成本和平均可变成本,并在图形中绘制边际成本曲线、平均成本曲线、平均可变成本曲线。你能在图中标示出企业的供给曲线吗?(3分)

2.假定该企业是一个价格接受者。如果产品的市场价格为4元,利润最大化的产量是多少?短期的经济利润又是多大?(3分)

3.当企业的经济利润为零时,市场价格为多少?短期停止营业的价格为多少?(4分)

三、(15分)假定下图描述了一国某商品的供求情况,且世界价格为P*

1.如果该国实施自由贸易政策,请分别说明国内生产量、进口量和国内需求量。(5分)

2.如果该国征收进口关税t,请分别说明国内生产量、进口量和国内需求量,并说明福利变化。(5分)

3.如果该国不是征收关税,而是设定进口配额为Q2Q3,请说明福利变化。并请比较两种贸易保护政策的差异。(5分)

四、(15分)请利甩图形阐释下列问题,注意使用供给、需求及弹性等概念。

1.在上世纪70年代,石油输出国组织(OPEC)决定提高石油价格来增加其收入。此后几年间石油价格提高幅度很大。但是从1982年石油价格开始回落,逐步回到1970年的水平。上世纪90年代油价则持续维持在较低水平。请解释这种现象。(8分)

2.假定政府对貂绒大衣、珠宝等奢侈品征税,以便提高政府收入。请问政府能够实现他们的目标吗?(7分)


获取方式:扫码关注下面公众号,关注后

搜一搜

回复关键词【武汉大学821】或【武汉大学工商管理基本理论】


声明:本站所有文章,如无特殊说明或标注,均为本站原创发布。任何个人或组织,在未征得本站同意时,禁止复制、盗用、采集、发布本站内容到任何网站、书籍等各类媒体平台。如若本站内容侵犯了原著者的合法权益,可联系我们进行处理。