考研真题
1. 武汉大学《655分析化学和物理化学》历年考研真题汇总(含部分答案)
2. 全国名校物理化学考研真题汇总(含部分答案)
3. 全国名校分析化学考研真题汇总(含部分答案)
考研指导书
1. 武汉大学《分析化学》(第6版)(上册)笔记和考研真题
2. 武汉大学《分析化学》(第6版)(上册)配套题库【考研真题精选+章节题库】
3. 武汉大学《分析化学》(第6版)(下册)笔记和考研真题
4. 武汉大学《分析化学》(第6版)(下册)配套题库【考研真题精选+章节题库】
5. 2026年物理化学考研题库

武汉大学《655分析化学和物理化学》历年考研真题汇总(含部分答案)
书籍目录
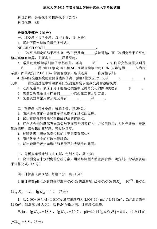
2013年武汉大学651分析化学和物理化学考研真题
2010年武汉大学876分析化学与物理化学考研真题
2009年武汉大学874无机化学和分析化学考研真题
2009年武汉大学633物理化学与有机化学考研真题(回忆版)
2008年武汉大学876无机化学和分析化学考研真题
2008年武汉大学638物理化学和有机化学考研真题
2007年武汉大学472无机化学和分析化学考研真题
2007年武汉大学635物理化学和有机化学考研真题
2006年武汉大学483无机化学和分析化学考研真题
2006年武汉大学353物理化学和有机化学考研真题
2005年武汉大学803无机化学和分析化学考研真题
2005年武汉大学354物理化学和有机化学考研真题
2004年武汉大学811无机化学和分析化学考研真题
2004年武汉大学372物理化学和有机化学考研真题
2003年武汉大学362无机化学和分析化学考研真题
2003年武汉大学713物理化学与有机化学考研真题
2002年武汉大学357无机及分析化学考研真题
2002年武汉大学477物理化学考研真题
2001年武汉大学343无机化学(含分析化学)考研真题
2001年武汉大学469物理化学考研真题
2000年武汉大学346无机化学(含分析化学)考研真题
2000年武汉大学466物理化学考研真题
1999年武汉大学无机化学(含分析化学)考研真题
1999年武汉大学物理化学考研真题
1998年武汉大学物理化学考研真题及详解
1997年武汉大学物理化学考研真题及详解
1996年武汉大学物理化学考研真题及详解
1995年武汉大学物理化学考研真题及详解

部分内容
2013年武汉大学651分析化学和物理化学考研真题




更多内容,请点击获取:
http://shuyue.100xuexi.com/Ebook/971191.html
