考研真题
1. 桂林理工大学材料科学与工程学院《616高分子化学》历年考研真题汇总
2. 全国名校高分子化学考研真题汇总(含部分答案)
考研指导书
1. 潘祖仁《高分子化学》(第5版)笔记和考研真题
2. 潘祖仁《高分子化学》(第5版)配套题库【考研真题精选+章节题库】

桂林理工大学材料科学与工程学院《616高分子化学》历年考研真题汇总
书籍目录
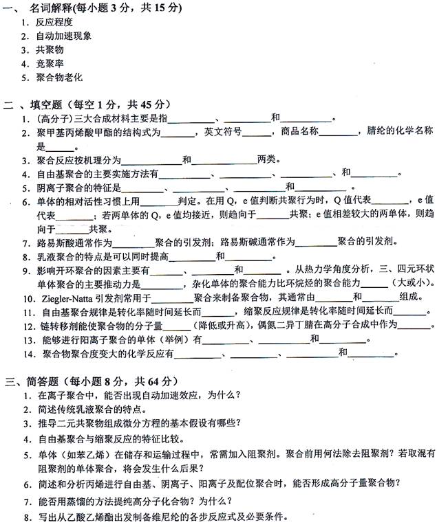
2015年桂林理工大学《616高分子化学》考研真题
2016年桂林理工大学《616高分子化学》考研真题
2017年桂林理工大学《616高分子化学》考研真题
2018年桂林理工大学《616高分子化学》考研真题
2019年桂林理工大学《616高分子化学》考研真题
2020年桂林理工大学《616高分子化学》考研真题

部分内容
2015年桂林理工大学《616高分子化学》考研真题


更多内容,请点击获取:
http://shuyue.100xuexi.com/Ebook/983958.html
声明:本站所有文章,如无特殊说明或标注,均为本站原创发布。任何个人或组织,在未征得本站同意时,禁止复制、盗用、采集、发布本站内容到任何网站、书籍等各类媒体平台。如若本站内容侵犯了原著者的合法权益,可联系我们进行处理。
