考研真题
1. [电子书]杭州电子科技大学马克思主义学院《613马克思主义基本原理》历年考研真题汇总
2. [电子书]全国名校马克思主义基本原理考研真题汇总(含部分答案)
考研指导书
1. [电子书]《马克思主义基本原理》(2023年版)笔记和课后习题(含考研真题)【视频讲解】
2. [题库]《马克思主义基本原理》(2023年版)配套题库【考研真题精选+章节题库】

杭州电子科技大学马克思主义学院《613马克思主义基本原理》历年考研真题汇总
书籍目录
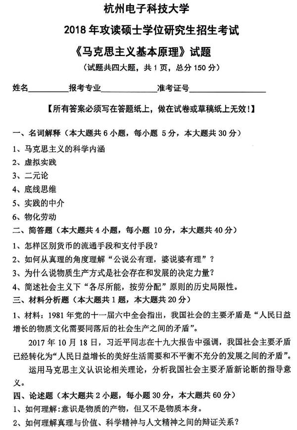
2018年杭州电子科技大学《马克思主义基本原理》考研真题
2019年杭州电子科技大学《马克思主义基本原理》考研真题
2020年杭州电子科技大学《马克思主义基本原理》考研真题
2021年杭州电子科技大学《马克思主义基本原理》考研真题

部分内容
2018年杭州电子科技大学《马克思主义基本原理》考研真题

更多内容,请点击获取:
http://shuyue.100xuexi.com/Ebook/983491.html
声明:本站所有文章,如无特殊说明或标注,均为本站原创发布。任何个人或组织,在未征得本站同意时,禁止复制、盗用、采集、发布本站内容到任何网站、书籍等各类媒体平台。如若本站内容侵犯了原著者的合法权益,可联系我们进行处理。
