考研真题
1. 暨南大学文学院《728中国史基础》历年考研真题汇总
2. 全国名校中国史考研真题汇总(含部分答案)
3. 全国名校中共党史考研真题汇总
4. 全国名校中国近(现)代史考研真题汇总(含部分答案)
考研指导书
1. 朱绍侯《中国古代史(上册)》(第5版)配套题库【考研真题精选+章节题库】
2. 朱绍侯《中国古代史(下册)》(第5版)配套题库【考研真题精选+章节题库】
3. 2026年中国近代史考研题库【考研真题精选+章节题库】
4. 王桧林《中国现代史(上册)》(第4版)配套题库【考研真题精选+章节题库】
5. 王桧林《中国现代史(下册)》(第4版)配套题库【考研真题精选+章节题库】

暨南大学文学院《728中国史基础》历年考研真题汇总
书籍目录
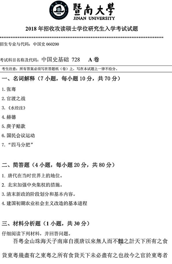
2018年暨南大学《728中国史基础》考研真题
2019年暨南大学《728中国史基础》考研真题
2020年暨南大学《728中国史基础》考研真题

部分内容
2018年暨南大学《728中国史基础》考研真题


更多内容,请点击获取:
http://shuyue.100xuexi.com/Ebook/973356.html
声明:本站所有文章,如无特殊说明或标注,均为本站原创发布。任何个人或组织,在未征得本站同意时,禁止复制、盗用、采集、发布本站内容到任何网站、书籍等各类媒体平台。如若本站内容侵犯了原著者的合法权益,可联系我们进行处理。
