考研真题
1. [电子书]暨南大学生命科学技术学院《338生物化学》[专业硕士]历年考研真题汇总
2. [电子书]工程硕士《338生物化学》名校考研真题汇总
考研指导书
1. [电子书]朱圣庚《生物化学》(第4版)(上册)笔记和课后习题(含考研真题)
2. [电子书]朱圣庚《生物化学》(第4版)(下册)笔记和课后习题(含考研真题)
3. [题库]朱圣庚《生物化学》(第4版)(上册)配套题库【考研真题精选+章节题库】
4. [题库]朱圣庚《生物化学》(第4版)(下册)配套题库【考研真题精选+章节题库】
5. [电子书]2026年生物化学考研全真模拟试卷

暨南大学生命科学技术学院《338生物化学》[专业硕士]历年考研真题汇总
书籍目录
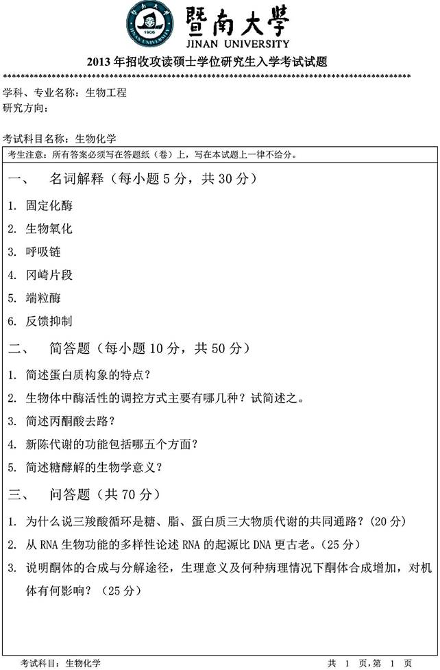
2013年暨南大学《338生物化学》考研真题
2014年暨南大学《338生物化学》考研真题(A卷)
2015年暨南大学《338生物化学》考研真题
2016年暨南大学《338生物化学》考研真题
2017年暨南大学《338生物化学》考研真题
2018年暨南大学《338生物化学》考研真题(A卷)
2019年暨南大学《338生物化学》考研真题
2020年暨南大学《338生物化学》考研真题
2021年暨南大学《338生物化学》考研真题(A卷)
2022年暨南大学《338生物化学》考研真题(B卷)
2023年暨南大学《338生物化学》考研真题

部分内容
2013年暨南大学《338生物化学》考研真题

更多内容,请点击获取:
http://shuyue.100xuexi.com/Ebook/973410.html
声明:本站所有文章,如无特殊说明或标注,均为本站原创发布。任何个人或组织,在未征得本站同意时,禁止复制、盗用、采集、发布本站内容到任何网站、书籍等各类媒体平台。如若本站内容侵犯了原著者的合法权益,可联系我们进行处理。
