考研真题
1. 全国名校新闻与传播硕士《334新闻与传播专业综合能力》考研真题汇总(含部分答案)
2. 新闻与传播硕士《334新闻与传播专业综合能力》名校考研真题(2016年前)详解(含复旦、武大等)
3. 新闻与传播硕士《334新闻与传播专业综合能力》名校考研真题(2016年前)详解(含暨大、川大等)
4. 新闻与传播硕士《334新闻与传播专业综合能力》名校考研真题(2016年前)详解(含人大、北大等)
考研指导书
1. 2026年新闻与传播硕士《334新闻与传播专业综合能力》专用教材
2. 2026年新闻与传播硕士《334新闻与传播专业综合能力》考研题库【考研真题精选+章节题库】

2026年新闻与传播硕士《334新闻与传播专业综合能力》专用教材
书籍目录
第一章 媒介与社会
第二章 媒介的形态与发展
第三章 媒介内容生产
第四章 媒介伦理与法规

部分内容
第一章 媒介与社会
【知识框架】

【考点难点归纳】
第一节 理解传播媒介
1传播的含义与类型
(1)传播的含义与特点
①传播的含义
a.国外学者对传播的定义(见表1-1)
表1-1 国外学者对传播的定义


b.国内主要学者对传播的定义(见表1-2)
表1-2 国内主要学者对传播的定义

②人类社会传播的基本特点(见表1-3)
表1-3 人类社会传播的基本特点

(2)传播的类型
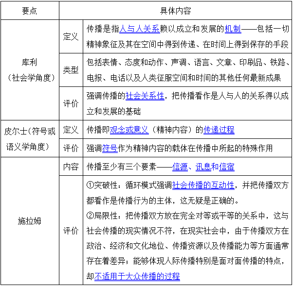
传播学研究的传播是人类社会的传播,即人的信息流动过程。从普遍意义上讲,传播可以分为非人类传播与人类传播,人类传播又分为非社会传播与社会传播,自我传播即是一种非社会传播,社会传播则包括人际传播、组织传播与大众传播。
①自我传播(人内传播、内向传播、内在传播)(见表1-4)
表1-4 自我传播(人内传播、内向传播、内在传播)


②人际传播(见表1-5)
表1-5 人际传播


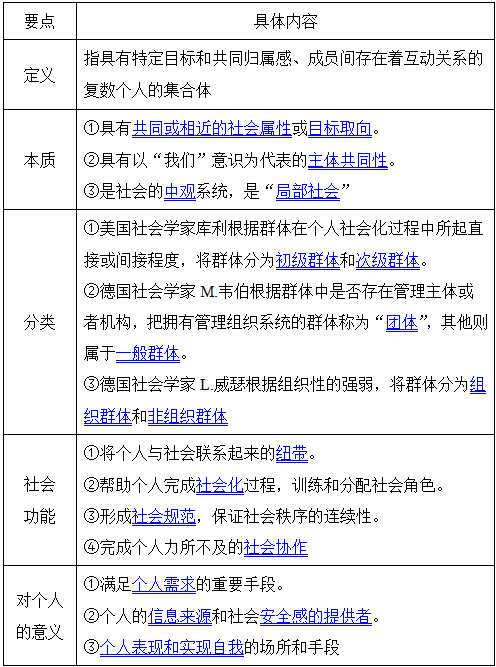
③群体传播
a.群体(见表1-6)
表1-6 群体

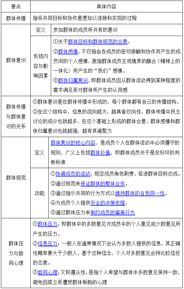
b.群体传播、群体意识、群体规范与群体压力(见表1-7)
表1-7 群体传播、群体意识、群体规范与群体压力

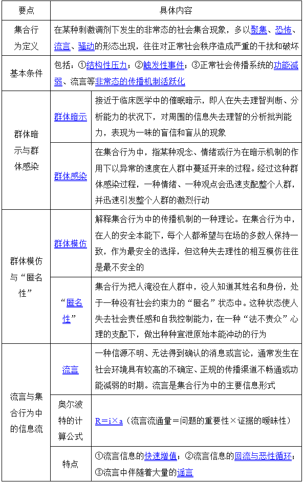
c.集合行为中的传播机制(见表1-8)
表1-8 集合行为中的传播机制

④组织传播(见表1-9)
表1-9 组织传播


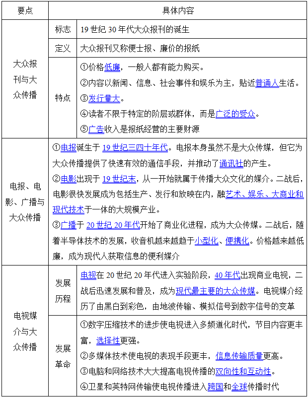
⑤大众传播
a.大众传播的定义、特点与功能(见表1-10)
表1-10 大众传播的定义、特点与功能

b.大众媒介与大众传播(见表1-11)
表1-11 大众媒介与大众传播

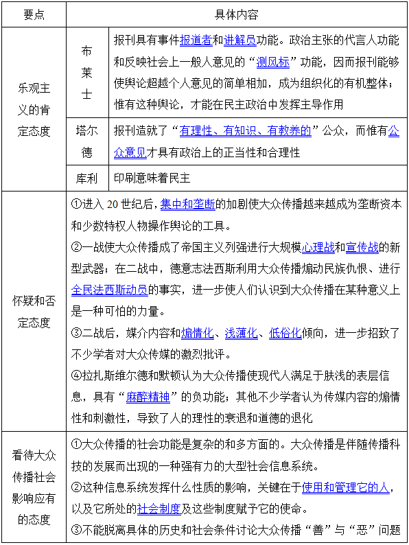
c.学界对大众传播社会影响的态度(见表1-12)
表1-12 学界对大众传播社会影响的态度

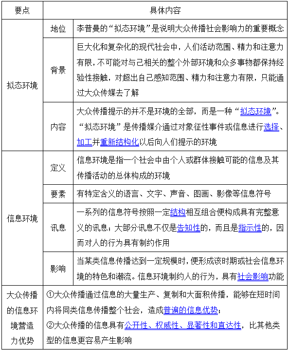
d.大众传播、信息环境与人的行为(见表1-13)
表1-13 大众传播、信息环境与人的行为

【考点拓展】传播学的源流(见表1-14)
表1-14 传播学的源流


【考点拓展】传播学的四大奠基人(见表1-15)
表1-15 传播学的四大奠基人


2传播的过程与要素
(1)传播过程与传播模式的定义
①模式
a.定义:科学研究中以图形或程式的方式阐释对象事物的一种方法。
b.双重性质:
模式与现实事物:具有对应关系,但又不是单纯描述,具有某种程度的抽象化和定理化性质;
模式与理论:具有对应关系,但又不等于理论本身,而是对理论的一种解释或素描。模式虽然具有不完全性,但它是人们理解事物、探讨理论的一种有效方法。
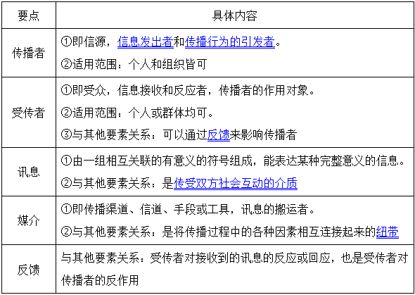
②传播过程:传播者选择加工信息,通过某种渠道传递给受传者并引起反应的过程。
③传播模式:是指研究传播过程、性质、效果的公式。
④传播过程的构成要素:传播者、受传者、讯息、媒介、反馈。
⑤传播过程的特点:动态性、序列性、结构性。
(2)传播模式的分类
①传播过程的直线模式(单向传播模式)(见表1-16)
表1-16 传播过程的直线模式(单向传播模式)


②传播过程的循环和互动模式(双向传播模式)(见表1-17)
表1-17 传播过程循环和互动模式(双向传播模式)

③系统模式下的社会传播结构(见表1-18)
表1-18 系统模式下的社会传播结构

④其他模式
田中义久1970年提出的“大众传播过程图示”模式:
a.二战后,日本传播学者基于马克思和恩格斯的交往理论,提出社会传播的总过程理论。
b.总过程理论把传播看作是一个与社会交往形态密切相关的范畴,把人类的交往分成三类:“能量交往”“物质交往”和“符号(信息)交往”。符号(信息)交往过程即传播过程,建立在前两种交往基础上,与社会生产力、生产关系和意识形态保持着普遍联系和相互作用。在阶级社会中,社会传播还是一定阶级结构的体现。
c.总过程理论把大众传播看作是信息的生产、流通和消费的过程,并对资本主义制度下的传播结构及其本质进行了多方面的分析和批判。总过程理论远远突破了行为主义传播学的理论框架,在研究人类社会传播的历史总体进程的同时,把传播研究与整个宏观社会结构、改革社会的目标结合起来。
(3)传播的五个关键要素(见表1-19)
表1-19 传播的五个关键要素

3传播媒介的界定与分类
(1)传播媒介的界定
①定义:传播媒介,又称为传播渠道、信道、传播工具等,是传播内容的载体。
②含义:
指传递信息的工具和手段,如电话、计算机及网络、报纸、广播、电视等与传播技术有关的媒体;
指从事信息的采集、选择、加工、制作和传输的组织或机构,如报社、电台和电视台等。
③意义:
作为技术手段的传播媒介的发达程度,决定着社会传播的速度、范围和效率;
作为组织机构的传播媒介的制度、所有制关系、意识形态和文化背景,决定着社会传播的内容和倾向性。
(2)传播媒介的类型(见表1-20)
表1-20 传播媒介的类型


【考点拓展】传播媒介的其他分类(见表1-21)
表1-21 传播媒介的其他分类

获取方式:扫码关注下面公众号,关注后
回复关键词【新闻与传播硕士334】或【新闻与传播硕士新闻与传播专业综合能力】
