考研真题
1. 广西民族大学海洋与生物技术学院《624生物化学(自命题)》历年考研真题汇总
2. 全国名校生物化学考研真题汇总(含部分答案)
考研指导书
1. 陈钧辉《普通生物化学》(第5版)配套题库【考研真题精选+章节题库】

广西民族大学海洋与生物技术学院《624生物化学(自命题)》历年考研真题汇总
书籍目录
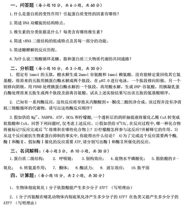
2012年广西民族大学《624生物化学》考研真题
2013年广西民族大学《624生物化学》考研真题
2014年广西民族大学《624生物化学》考研真题
2015年广西民族大学《624生物化学》考研真题
2017年广西民族大学《624生物化学》考研真题
2018年广西民族大学《624生物化学》考研真题
2020年广西民族大学《624生物化学》考研真题

部分内容
2012年广西民族大学《624生物化学》考研真题

更多内容,请点击获取:
http://shuyue.100xuexi.com/Ebook/986395.html
声明:本站所有文章,如无特殊说明或标注,均为本站原创发布。任何个人或组织,在未征得本站同意时,禁止复制、盗用、采集、发布本站内容到任何网站、书籍等各类媒体平台。如若本站内容侵犯了原著者的合法权益,可联系我们进行处理。
