考研真题
1. 广西民族大学文学院《354汉语基础》[专业硕士]历年考研真题汇总
2. 全国名校汉语国际教育硕士《354汉语基础》考研真题精选
3. 汉语国际教育硕士《354汉语基础》名校考研真题
考研指导书
1. 黄伯荣、廖序东《现代汉语》(增订6版)笔记和课后习题(含考研真题)
2. 黄伯荣、廖序东《现代汉语》(增订6版)配套题库【考研真题精选+章节题库】
3. 邵敬敏《现代汉语通论》(第3版)配套题库【考研真题精选+章节题库】
4. 郭锡良《古代汉语》(修订本)配套题库【考研真题精选+章节题库】
5. 叶蜚声、徐通锵《语言学纲要》(修订版)笔记和考研真题
6. 叶蜚声、徐通锵《语言学纲要》(修订版)配套题库【考研真题精选+章节题库】

广西民族大学文学院《354汉语基础》[专业硕士]历年考研真题汇总
书籍目录
2015年广西民族大学《354汉语基础》考研真题
2016年广西民族大学《354汉语基础》考研真题
2017年广西民族大学《354汉语基础》考研真题
2018年广西民族大学《354汉语基础》考研真题
2019年广西民族大学《354汉语基础》考研真题
2020年广西民族大学《354汉语基础》考研真题
2021年广西民族大学《354汉语基础》考研真题
2022年广西民族大学《354汉语基础》考研真题

部分内容
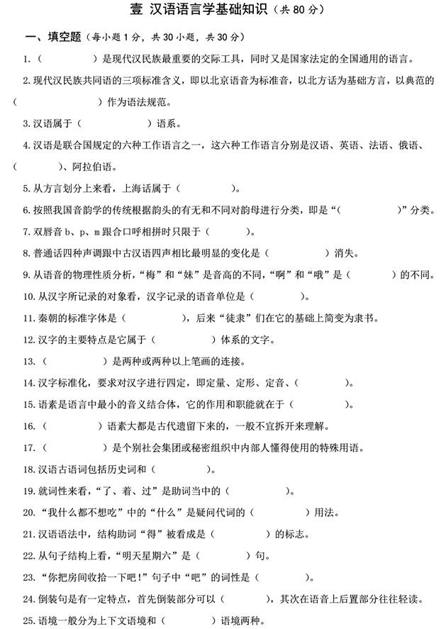
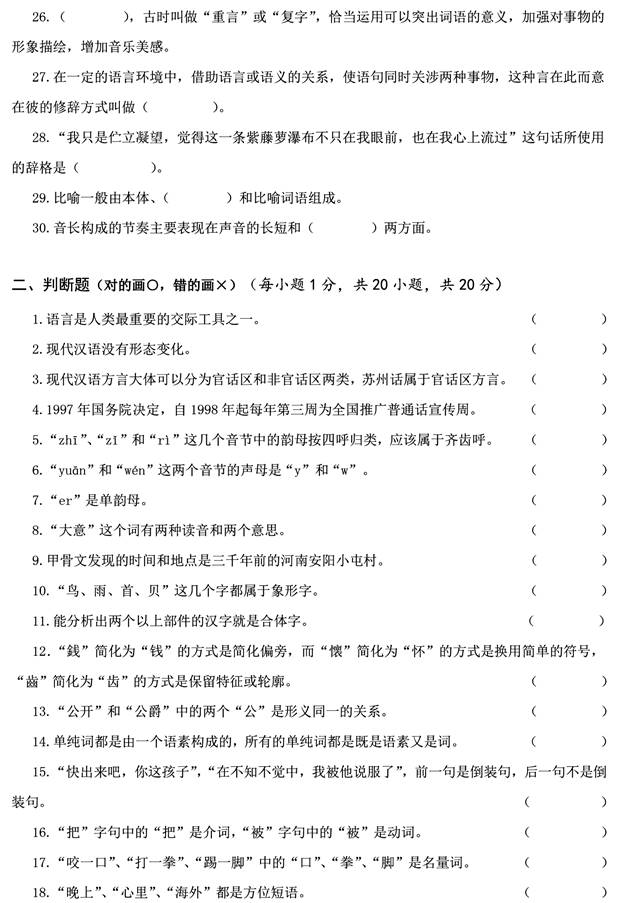
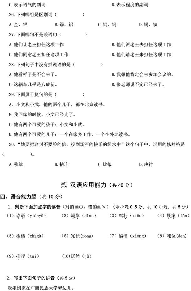
2015年广西民族大学《354汉语基础》考研真题








更多内容,请点击获取:
http://shuyue.100xuexi.com/Ebook/986368.html
声明:本站所有文章,如无特殊说明或标注,均为本站原创发布。任何个人或组织,在未征得本站同意时,禁止复制、盗用、采集、发布本站内容到任何网站、书籍等各类媒体平台。如若本站内容侵犯了原著者的合法权益,可联系我们进行处理。
