考研真题
1. 广西民族大学化学化工学院《823物理化学二》历年考研真题汇总
2. 全国名校物理化学考研真题汇总(含部分答案)
3. 全国名校化工原理考研真题汇总(含部分答案)
考研指导书
1. 天津大学物理化学教研室《物理化学》(第6版)笔记和课后习题(含考研真题)
2. 天津大学物理化学教研室《物理化学》(第6版)(上册)配套题库【考研真题精选+章节题库】
3. 天津大学物理化学教研室《物理化学》(第6版)(下册)配套题库【考研真题精选+章节题库】

广西民族大学化学化工学院《823物理化学二》历年考研真题汇总
书籍目录
2015年广西民族大学《823物理化学(二)》考研真题
2016年广西民族大学《823物理化学(二)》考研真题
2018年广西民族大学《823物理化学(二)》考研真题
2019年广西民族大学《823物理化学(二)》考研真题
2020年广西民族大学《823物理化学二》考研真题

部分内容
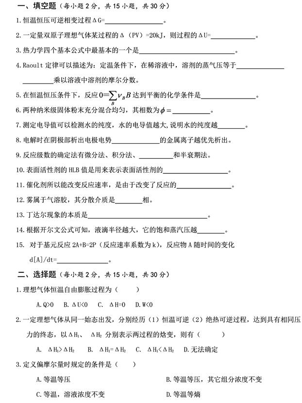
2015年广西民族大学《823物理化学(二)》考研真题





更多内容,请点击获取:
http://shuyue.100xuexi.com/Ebook/986399.html
声明:本站所有文章,如无特殊说明或标注,均为本站原创发布。任何个人或组织,在未征得本站同意时,禁止复制、盗用、采集、发布本站内容到任何网站、书籍等各类媒体平台。如若本站内容侵犯了原著者的合法权益,可联系我们进行处理。
