考研真题
1. 广东工业大学法学院《331社会工作原理》历年考研真题汇总
2. 全国名校社会工作硕士《331社会工作原理》考研真题精选(部分视频讲解)
3. 社会工作硕士《331社会工作原理》名校考研真题汇总(含部分答案)
考研指导书
1. 社会工作者《社会工作综合能力(中级)》(2022年版)配套题库【考研真题精选+章节题库】
2. 李迎生《社会工作概论》(第3版)配套题库【考研真题精选+章节题库】

广东工业大学法学院《331社会工作原理》历年考研真题汇总
书籍目录
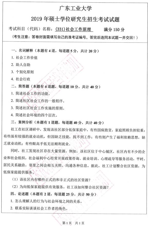
2019年广东工业大学《331社会工作原理》考研真题
2020年广东工业大学《331社会工作原理》考研真题
2021年广东工业大学《331社会工作原理》考研真题

部分内容
2019年广东工业大学《331社会工作原理》考研真题

更多内容,请点击获取:
http://shuyue.100xuexi.com/Ebook/972022.html
声明:本站所有文章,如无特殊说明或标注,均为本站原创发布。任何个人或组织,在未征得本站同意时,禁止复制、盗用、采集、发布本站内容到任何网站、书籍等各类媒体平台。如若本站内容侵犯了原著者的合法权益,可联系我们进行处理。
