考研真题
1. 山东科技大学《431金融学综合》[专业硕士]历年考研真题汇总
2. 全国名校金融硕士《431金融学综合》考研真题精选(部分视频讲解)
3. 金融硕士《431金融学综合》名校考研真题汇总(含部分答案)(2017年前)
考研指导书
1. 黄达《金融学》(第5版)笔记和课后习题(含考研真题)
2. 黄达《金融学》(第5版)配套题库【考研真题精选+章节题库】
3. 2026年货币银行学考研真题(含复试)与典型题详解[附赠两套模拟试题]
4. 2026年金融学考研真题(含复试)与典型题详解[附赠两套模拟试题]

山东科技大学《431金融学综合》[专业硕士]历年考研真题汇总
书籍目录
2015年山东科技大学《431金融学综合》考研真题
2017年山东科技大学《431金融学综合》考研真题
2018年山东科技大学《431金融学综合》考研真题
2019年山东科技大学《431金融学综合》考研真题
2020年山东科技大学《431金融学综合》考研真题

部分内容
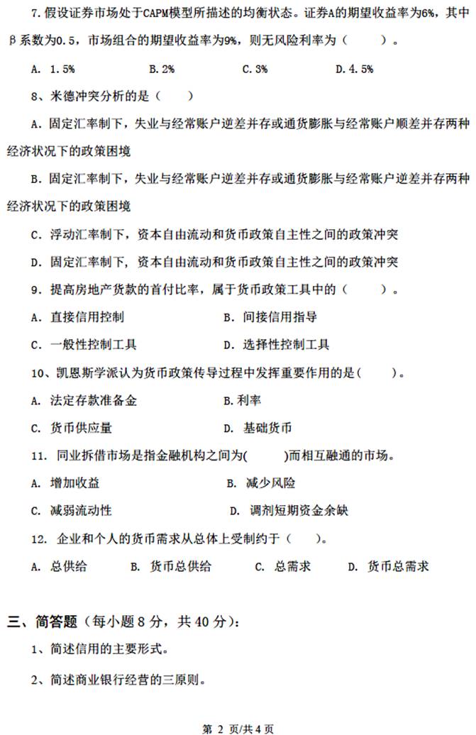
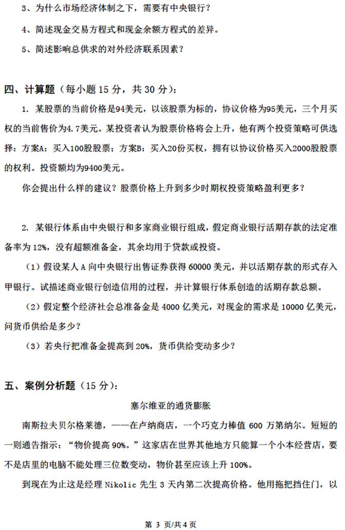
2015年山东科技大学《431金融学综合》考研真题




更多内容,请点击获取:
http://shuyue.100xuexi.com/Ebook/975075.html
声明:本站所有文章,如无特殊说明或标注,均为本站原创发布。任何个人或组织,在未征得本站同意时,禁止复制、盗用、采集、发布本站内容到任何网站、书籍等各类媒体平台。如若本站内容侵犯了原著者的合法权益,可联系我们进行处理。
