考研真题
1. 山东师范大学生命科学学院《细胞生物学》历年考研真题汇总
2. 全国名校细胞生物学考研真题汇总(含部分答案)
考研指导书
1. 丁明孝《细胞生物学》(第5版)笔记和课后习题(含考研真题)
2. 丁明孝《细胞生物学》(第5版)配套题库【考研真题精选+章节题库】

山东师范大学生命科学学院《细胞生物学》历年考研真题汇总
书籍目录
2013年山东师范大学851细胞生物学考研真题
2012年山东师范大学851细胞生物学考研真题
2011年山东师范大学849细胞生物学考研真题
2010年山东师范大学细胞生物学考研真题
2009年山东师范大学细胞生物学考研真题
2008年山东师范大学细胞生物学考研真题
2007年山东师范大学细胞生物学考研真题
2006年山东师范大学细胞生物学考研真题
2005年山东师范大学细胞生物学考研真题

部分内容
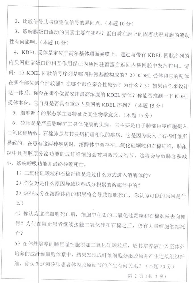
2013年山东师范大学851细胞生物学考研真题



更多内容,请点击获取:
http://shuyue.100xuexi.com/Ebook/977607.html
声明:本站所有文章,如无特殊说明或标注,均为本站原创发布。任何个人或组织,在未征得本站同意时,禁止复制、盗用、采集、发布本站内容到任何网站、书籍等各类媒体平台。如若本站内容侵犯了原著者的合法权益,可联系我们进行处理。
