考研真题
1. 山东师范大学《336艺术基础》[专业硕士]历年考研真题汇总
2. 全国名校艺术硕士《336艺术基础》考研真题汇总
3. 艺术硕士《336艺术基础》名校考研真题(2017年前)
考研指导书
1. 马工程《艺术学概论》配套题库【考研真题精选+课后习题+章节题库】

山东师范大学《336艺术基础》[专业硕士]历年考研真题汇总
书籍目录
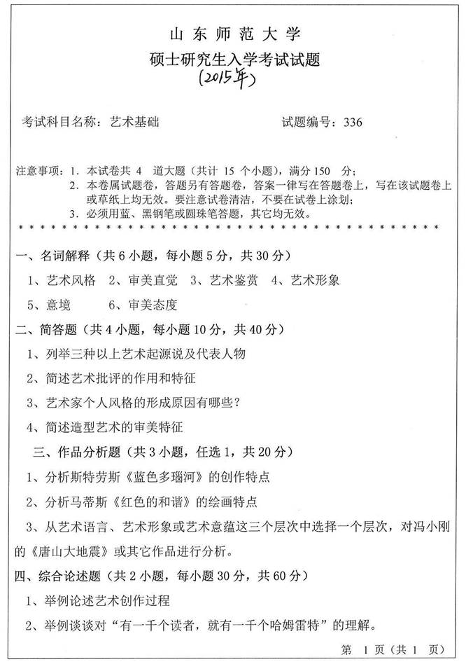
2015年山东师范大学336艺术基础[专业硕士]考研真题
2014年山东师范大学336艺术基础[专业硕士]考研真题
2013年山东师范大学336艺术基础[专业硕士]考研真题
2012年山东师范大学336艺术基础[专业硕士]考研真题
2011年山东师范大学336艺术基础[专业硕士]考研真题
2010年山东师范大学336艺术基础[专业硕士]考研真题

部分内容
2015年山东师范大学336艺术基础[专业硕士]考研真题

    更多内容,请点击获取:
    http://shuyue.100xuexi.com/Ebook/977548.html
    
	声明:本站所有文章,如无特殊说明或标注,均为本站原创发布。任何个人或组织,在未征得本站同意时,禁止复制、盗用、采集、发布本站内容到任何网站、书籍等各类媒体平台。如若本站内容侵犯了原著者的合法权益,可联系我们进行处理。
		
