考研真题
1. 山东大学《813中国语言文学专业综合》历年考研真题汇总
2. 全国名校语言学概论考研真题
3. 全国名校文学理论考研真题及详解(含北大、北师等)
考研指导书
1. 叶蜚声、徐通锵《语言学纲要》(修订版)笔记和考研真题
2. 叶蜚声、徐通锵《语言学纲要》(修订版)配套题库【考研真题精选+章节题库】
3. 童庆炳《文学理论新编》(第4版)配套题库【考研真题精选+章节题库】

山东大学《813中国语言文学专业综合》历年考研真题汇总
书籍目录
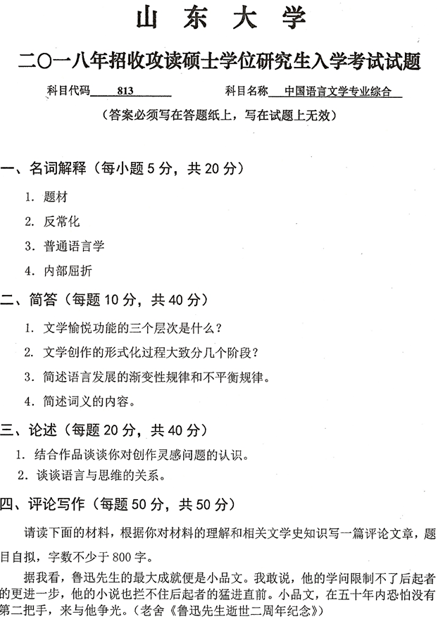
2018年山东大学《813中国语言文学专业综合》考研真题
2019年山东大学《813中国语言文学专业综合》考研真题
2020年山东大学《813中国语言文学专业综合》考研真题(回忆版)
2022年山东大学《813中国语言文学专业综合》考研真题(回忆版)
2023年山东大学《813中国语言文学专业综合》考研真题(回忆版)

部分内容
2018年山东大学《813中国语言文学专业综合》考研真题

更多内容,请点击获取:
http://shuyue.100xuexi.com/Ebook/974484.html
声明:本站所有文章,如无特殊说明或标注,均为本站原创发布。任何个人或组织,在未征得本站同意时,禁止复制、盗用、采集、发布本站内容到任何网站、书籍等各类媒体平台。如若本站内容侵犯了原著者的合法权益,可联系我们进行处理。
