考研真题
1. 山东大学《809法学二(民法总论、刑法总论)》历年考研真题汇总
2. 全国名校法学综合(含民法学、刑法学等)考研真题汇总
考研指导书
1. 王利明、杨立新《民法学》(第6版)配套题库【考研真题精选+章节题库】
2. 高铭暄《刑法学》(第10版)笔记和考研真题(含典型题)
3. 高铭暄《刑法学》(第10版)配套题库【考研真题精选+章节题库】

山东大学《809法学二(民法总论、刑法总论)》历年考研真题汇总
书籍目录
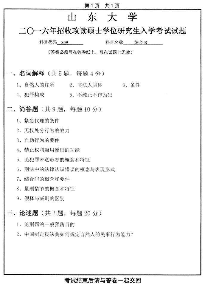
2016年山东大学809综合B(含民法总论、刑法总论)考研真题
2015年山东大学809综合B(含民法总论、刑法总论)考研真题
2014年山东大学809综合B(含民法总论、刑法总论)考研真题
2011年山东大学809法学综合B(含行政法、刑法总论、民法总论)考研真题
2008年山东大学法学综合B(含行政法、刑法总论、民法总论)考研真题
2007年山东大学法学综合B考研真题(回忆版)
2006年山东大学法学综合B考研真题(回忆版)
2005年山东大学法学综合B考研真题(回忆版)
2004年山东大学法学综合(法)考研真题
2003年山东大学法学综合(法)考研真题
2001年山东大学法学综合(法)考研真题
2002年山东大学刑法学考研真题
2002年山东大学民商法考研真题
2001年山东大学民法学考研真题
2000年山东大学民商法综合考研真题

部分内容
2016年山东大学809综合B(含民法总论、刑法总论)考研真题

更多内容,请点击获取:
http://shuyue.100xuexi.com/Ebook/974458.html
声明:本站所有文章,如无特殊说明或标注,均为本站原创发布。任何个人或组织,在未征得本站同意时,禁止复制、盗用、采集、发布本站内容到任何网站、书籍等各类媒体平台。如若本站内容侵犯了原著者的合法权益,可联系我们进行处理。
