考研真题
1. 山东大学《614法学一(法理学、宪法学、行政法学)》历年考研真题汇总
2. 全国名校法学综合(含法理学、宪法学等)考研真题汇总
考研指导书
1. 张文显《法理学》(第5版)笔记和课后习题(含考研真题)
2. 张文显《法理学》(第5版)配套题库【考研真题精选+章节题库】
3. 周叶中《宪法》(第5版)配套题库【考研真题精选+章节题库】
4. 姜明安《行政法与行政诉讼法》(第8版)配套题库【考研真题精选+章节题库】

山东大学《614法学一(法理学、宪法学、行政法学)》历年考研真题汇总
书籍目录
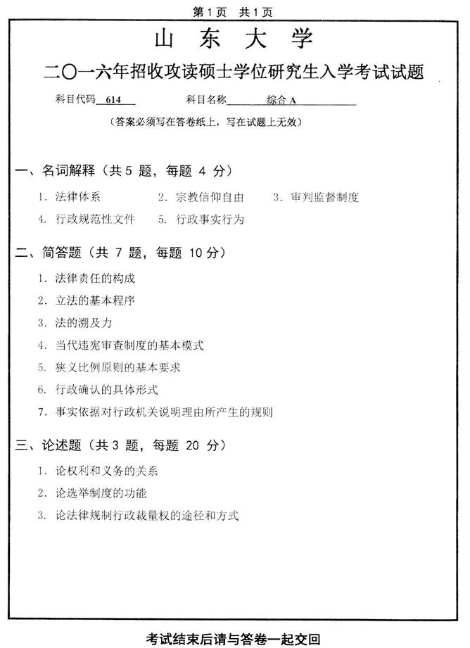
2016年山东大学614综合A(含法理学、宪法学、行政法学)考研真题
2015年山东大学614综合A(含法理学、宪法学、行政法学)考研真题
2014年山东大学614综合A(含法理学、宪法学、行政法学)考研真题
2012年山东大学614综合A(含法理学、宪法学、行政法学)考研试题(回忆版)
2011年山东大学法学综合A(含法理学、宪法学)考研试题(回忆版)
2009年山东大学法学综合A(含法理学、宪法学)考研试题(回忆版)
2008年山东大学法学综合A(含法理学、宪法学)考研试题
2008年山东大学法学综合B(含行政法、刑法总论、民法总论)考研试题

部分内容
2016年山东大学614综合A(含法理学、宪法学、行政法学)考研真题

更多内容,请点击获取:
http://shuyue.100xuexi.com/Ebook/974456.html
声明:本站所有文章,如无特殊说明或标注,均为本站原创发布。任何个人或组织,在未征得本站同意时,禁止复制、盗用、采集、发布本站内容到任何网站、书籍等各类媒体平台。如若本站内容侵犯了原著者的合法权益,可联系我们进行处理。
