考研真题
1. 山东大学《433税务专业基础》[专业硕士]历年考研真题汇总
2. 全国名校税务硕士《433税务专业基础》考研真题精选
3. 税务硕士《433税务专业基础》名校考研真题(2015年前)
考研指导书
1. 2026年税务硕士《433税务专业基础》专用教材
2. 2026年税务硕士《433税务专业基础》考研题库

山东大学《433税务专业基础》[专业硕士]历年考研真题汇总
书籍目录
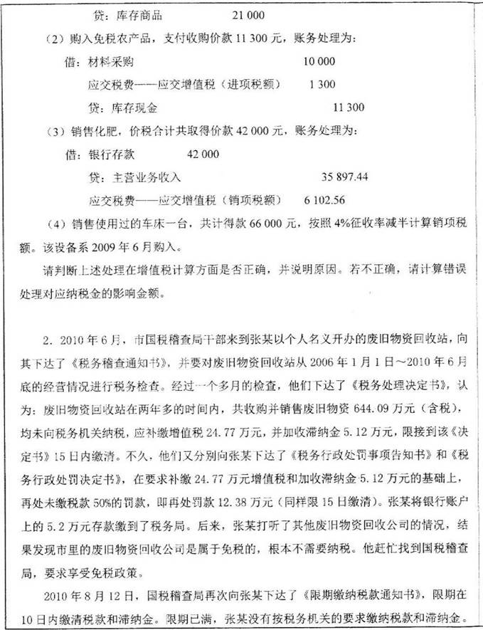
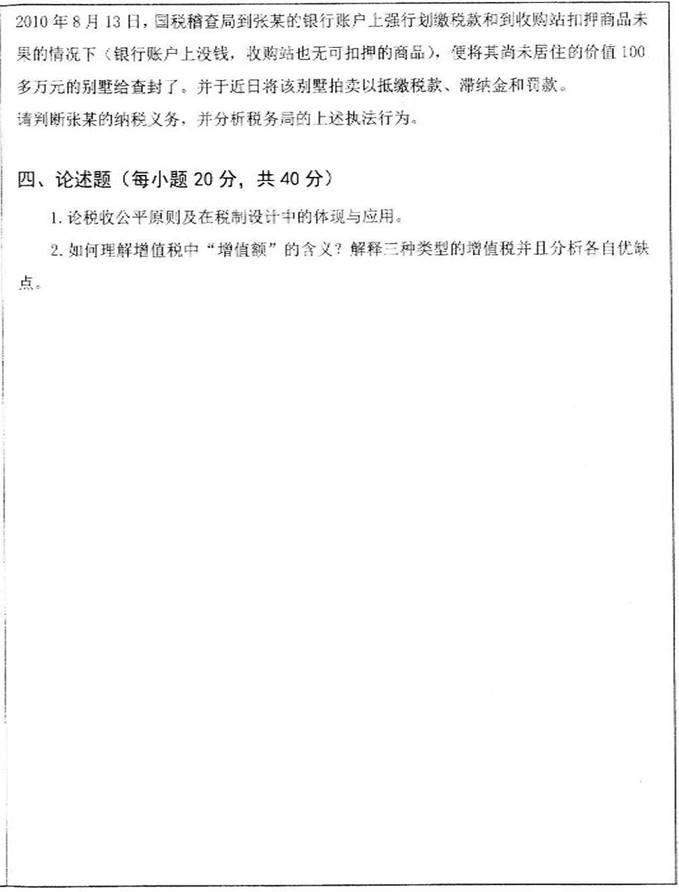
2014年山东大学《433税务专业基础》考研真题
2015年山东大学《433税务专业基础》考研真题
2016年山东大学《433税务专业基础》考研真题
2017年山东大学《433税务专业基础》考研真题
2018年山东大学《433税务专业基础》考研真题
2019年山东大学《433税务专业基础》考研真题

部分内容
2014年山东大学《433税务专业基础》考研真题
![说明: 3 2014年山东大学经济学院433税务专业基础[专业硕士]考研真题0000](https://starshinning-1315330277.cos.ap-beijing.myqcloud.com/content_images/EkQKl5zBIt4l55xNh05KvJjstyLR5pE32M5aXE9fV7w3lfc68m.jpg)
![说明: 3 2014年山东大学经济学院433税务专业基础[专业硕士]考研真题0000](https://starshinning-1315330277.cos.ap-beijing.myqcloud.com/content_images/QrlYFoqicqygwvdOyG3E9DYY1KwVUjFnkD3NsE61tuYjHgsejj.jpg)


获取方式:扫码关注下面公众号,关注后
回复关键词【山东大学433】或【山东大学税务专业基础】
声明:本站所有文章,如无特殊说明或标注,均为本站原创发布。任何个人或组织,在未征得本站同意时,禁止复制、盗用、采集、发布本站内容到任何网站、书籍等各类媒体平台。如若本站内容侵犯了原著者的合法权益,可联系我们进行处理。
