考研真题
1. 山东大学《431金融学综合》[专业硕士]历年考研真题汇总(含部分答案)
2. 全国名校金融硕士《431金融学综合》考研真题精选(部分视频讲解)
3. 金融硕士《431金融学综合》名校考研真题汇总(含部分答案)(2017年前)
考研指导书
1. 黄达《金融学》(第5版)笔记和课后习题(含考研真题)
2. 黄达《金融学》(第5版)配套题库【考研真题精选+章节题库】
3. 罗斯《公司理财》(第11版)笔记和课后习题
4. 罗斯《公司理财》(第11版)配套题库【考研真题精选+章节题库】
5. 2026年金融硕士《431金融学综合》专用教材
6. 2026年金融硕士《431金融学综合》考研题库

山东大学《431金融学综合》[专业硕士]历年考研真题汇总(含部分答案)
书籍目录
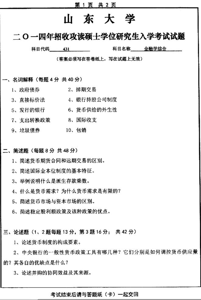
2014年山东大学《431金融学综合》考研真题
2015年山东大学《431金融学综合》考研真题
2016年山东大学《431金融学综合》考研真题
2016年山东大学《431金融学综合》考研真题及详解
2017年山东大学《431金融学综合》考研真题
2017年山东大学《431金融学综合》考研真题及详解
2018年山东大学《431金融学综合》考研真题
2019年山东大学《431金融学综合》考研真题

部分内容
2014年山东大学《431金融学综合》考研真题


    更多内容,请点击获取:
    http://shuyue.100xuexi.com/Ebook/974443.html
    
	声明:本站所有文章,如无特殊说明或标注,均为本站原创发布。任何个人或组织,在未征得本站同意时,禁止复制、盗用、采集、发布本站内容到任何网站、书籍等各类媒体平台。如若本站内容侵犯了原著者的合法权益,可联系我们进行处理。
		
