考研真题
1. 山东大学体育学院《346体育综合》历年考研真题汇总
2. 全国名校体育硕士《346体育综合》考研真题汇总
考研指导书
1. 2026年体育硕士《346体育综合》考点手册
2. 2026年体育硕士《346体育综合》考研题库

山东大学体育学院《346体育综合》历年考研真题汇总
书籍目录
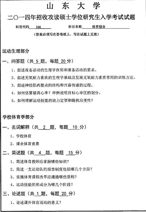
2014年山东大学346体育综合考研真题
2015年山东大学346体育综合考研真题
2016年山东大学346体育综合考研真题
2019年山东大学346体育综合考研真题

部分内容
2014年山东大学346体育综合考研真题


更多内容,请点击获取:
http://shuyue.100xuexi.com/Ebook/974563.html
声明:本站所有文章,如无特殊说明或标注,均为本站原创发布。任何个人或组织,在未征得本站同意时,禁止复制、盗用、采集、发布本站内容到任何网站、书籍等各类媒体平台。如若本站内容侵犯了原著者的合法权益,可联系我们进行处理。
