考研真题
1. 对外经济贸易大学《431金融学综合》[专业硕士]历年考研真题【16小时高清视频】
2. 全国名校金融硕士《431金融学综合》考研真题精选(部分视频讲解)
3. 金融硕士《431金融学综合》名校考研真题汇总(含部分答案)(2017年前)
考研指导书
1. 罗斯《公司理财》(第11版)笔记和课后习题
2. 罗斯《公司理财》(第11版)配套题库【考研真题精选+章节题库】
3. 米什金《货币金融学》(第12版)笔记和课后习题(含考研真题)
4. 米什金《货币金融学》(第12版)配套题库【考研真题精选+章节题库】
5. 2026年金融硕士《431金融学综合》专用教材
6. 2026年金融硕士《431金融学综合》考研题库

对外经济贸易大学《431金融学综合》[专业硕士]历年考研真题AI讲解【16小时高清视频】
书籍目录
2011年对外经济贸易大学431金融学综合[专业硕士]考研真题
2011年对外经济贸易大学431金融学综合[专业硕士]考研真题[视频讲解]
2012年对外经济贸易大学431金融学综合[专业硕士]考研真题
2012年对外经济贸易大学431金融学综合[专业硕士]考研真题[视频讲解]
2013年对外经济贸易大学431金融学综合[专业硕士]考研真题
2013年对外经济贸易大学431金融学综合[专业硕士]考研真题[视频讲解]
2014年对外经济贸易大学431金融学综合[专业硕士]考研真题
2014年对外经济贸易大学431金融学综合[专业硕士]考研真题[视频讲解]
2015年对外经济贸易大学431金融学综合[专业硕士]考研真题
2015年对外经济贸易大学431金融学综合[专业硕士]考研真题[视频讲解]
2016年对外经济贸易大学431金融学综合[专业硕士]考研真题
2016年对外经济贸易大学431金融学综合[专业硕士]考研真题[视频讲解]
2017年对外经济贸易大学431金融学综合[专业硕士]考研真题
2017年对外经济贸易大学431金融学综合[专业硕士]考研真题[视频讲解]
2018年对外经济贸易大学431金融学综合[专业硕士]考研真题
2018年对外经济贸易大学431金融学综合[专业硕士]考研真题及详解

部分内容
2011年对外经济贸易大学431金融学综合[专业硕士]考研真题





2011年对外经济贸易大学431金融学综合[专业硕士]考研真题[视频讲解]
一、单项选择(每小题1分,共10分)
1中国于2005年7月和2010年6月两次启动人民币汇率形成机制改革,两次汇改之间人民币对美元汇率也从8.2765调整到6.8275,则人民币对美元( )。
A.升值17.5%
B.贬值17.5%
C.升值21.2%
D.贬值21.2%
【答案】C
【解析】国与国之间货币折算的比率叫汇率。汇率的表现形式是以一国货币单位所表示的另一国货币单位的“价格”,因此又称汇价,汇率的标价方法有直接标价法与间接标价法,在国际外汇市场上,包括中国在内的世界上绝大多数国家目前都采用直接标价法。在直接标价法下,若一定单位的外币折合的本币数额多于前期,则说明外币币值上升或本币币值下跌,叫做外汇汇率上升;反之,如果要用比原来较少的本币即能兑换到同一数额的外币,这说明外币币值下跌或本币币值上升,叫做外汇汇率下跌,即外币的价值与汇率的涨跌成正比。本题中,人民币对美元的汇率从8.2765下降到6.8275,说明美元贬值,人民币升值。在直接标价法下,一国货币的的升(贬)值幅度计算为:(基期汇率-当期汇率)/当期汇率,故本题人民币对美元升值(8.2765-6.8275)/6.8275=0.212。
2Super公司2010年的销售额为720万元,所有的销售均为赊销。同时,应收账款为90万元。如果1年以365天计算,该公司的平均收账期为多少天?( )
A.4.56天
B.30.42天
C.40.97天
D.45.63天
【答案】D
【解析】根据公式,平均收账期=365/应收账款周转率=365×应收账款/销售额=365×90/720=45.63(天)。
3某抵押贷款的月利率为6.6‰,则该抵押贷款的年利率是( )。
A.7.92%
B.9%
C.8.21%
D.以上答案均不对
【答案】C
【解析】根据复利的计息公式:年利率=(1+r/m)m-1=(1+6.6‰)12-1=8.21%。
4当贴现率和内部收益率相等时,则( )。
A.净现值小于零
B.净现值等于零
C.净现值大于零
D.净现值不确定
【答案】B
【解析】内部收益率是资金流入现值总额与资金流出现值总额相等、净现值等于零时的折现率。对于一个具体的项目而言,若内部收益率大于贴现率,项目可以接受;若内部收益率小于贴现率,项目不能接受。当内部收益率等于贴现率时,项目的净现值为零。
5分散化可以充分降低风险。一个分散化的组合剩下的风险是( )。
A.单个证券的风险
B.与整个市场组合相关的风险
C.无风险证券的风险
D.总体方差
【答案】B
【解析】风险包括系统风险和非系统风险,系统风险是不同程度地影响大量资产的风险;非系统风险是专门影响一种资产或一小群资产的风险。在充分分散的投资组合中,公司的非系统风险互相抵消,因此剩下的风险是系统性风险,即与整个市场组合相关的风险。
6期货市场的主要功能是( )。
A.降低交易成本并提高收益率
B.风险转移与价格发现
C.提供流动性并增加交易量
D.风险分担与投机获利
【答案】B
【解析】期货有发现价格,规避风险的作用。参与期货交易者众多,都按照各自认为最合适的价格成交,因此期货价格可以综合反映出供求双方对未来某个时间的供求关系的价格走势的预期,此即发现价格的功能;在实际的生产经营过程中,为避免商品价格的千变万化导致成本上升或利润下降,可利用期货交易进行套期保值,锁定了企业的生产成本或商品销售价格,保住了既定利润,回避了价格风险,此即规避风险功能。
7美国于( )通过了《金融服务现代化法案》,标志着美国进入混业经营时代。
A.1999年
B.1998年
C.2000年
D.2008年
【答案】A
【解析】1999年11月4日,美国通过了《金融服务现代化法案》,废除了代表分业经营的《格拉斯-斯蒂格尔法》,允许银行、公司及证券业互相渗透并在彼此的市场上进行竞争。这标志着世界金融业的发展潮流已基本完成从发展阶段的分业经营向较发达阶段的混业经营的转变。
8某公司发展非常迅速,股利在今后3年预期将以每年25%的速率增长,其后增长率下降到每年7%。假如要求收益率是11%,公司当前每股支付2.25元的股利,当前的价格为( )。
A.94.55元
B.8.6元
C.109元
D.126.15元
【答案】A
【解析】本题属于股利具有变动增长率的股票的定价,变动增长率公式为:

因此,当前的股票价格为:2.25×(1+25%)÷(1+11%)+2.25×(1+25%)2÷(1+11%)2+2.25×(1+25%)3÷(1+11%)3+[2.25×(1+25%)3(1+7%)÷(11%-7%)]÷(1+11%)3=94.55。
9股东可以通过下列哪种途径来约束管理层的行为?( )
A.选举董事会,由董事会任命管理层
B.被其他公司收购的威胁
C.设立管理层薪酬体系,将管理层薪酬与公司绩效挂钩
D.以上皆是
【答案】D
【解析】公司的控制权最终在股东手里,他们选举董事会,再由董事会聘请和解雇管理层。管理层持续提高每股价值的经济方面的激励因素主要有两个。第一,管理人员特别是高级管理人员的薪酬通常都是和总体财务绩效,尤其是每股价值联系在一起的。管理人员的第二个激励因素和工作前景有关,公司内部业绩比较好的管理者有可能得到提拔。因此,可以通过设立管理层薪酬体系,将管理层薪酬与公司绩效挂钩,使股东实现对管理层行为的约束。
目标公司的经理人员总是会阻挠接管的发生,因为接管活动可能使自己失去良好的待遇和工作机会,从而股东可以以此来要求管理层实现高效率的管理。
10作为银行的银行,中央银行的主要职能是( )。
A.统一货币发行、调控货币供给
B.集中金融机构的现金准备和“最后贷款人”
C.代理国库、为政府筹措资金
D.代表国家管理金融业
【答案】B
【解析】中央银行作为银行的银行,其职能具体表现在三个方面:①集中存款准备;②最终贷款人;③组织全国的清算。
二、判断下列表述的经济含义是否正确(表述正确的划√;表述错误的划×。每小题1分,共10分)
1财务管理的目标是最大化公司的利润。( )
【答案】×
【解析】到目前为止,关于财务管理的目标先后出现了4种比较具有代表性的观点,分别是:利润最大化原则、股东财富最大化原则、企业价值最大化原则和企业资本可持续有效增值原则。其中,利润最大化认为利润代表了企业新创造的财富,利润越多则说明企业的财富增加得越多,越接近企业的目标。但它的缺点有:没有考虑利润取得的时间价值因素,考虑所获得利润和投入资本的关系,没有有考虑所获取的利润和所承担风险的关系。财务管理的目标应该是最大化现有股票的每股价值。
2根据费雪方程式,实际利率等于名义利率减去当期通货膨胀率。( )
【答案】√
【解析】实际利率,是指物价水平不变,从而货币购买力不变条件下的利息率。所谓名义利率,即是指包括补偿通货膨胀(包括通货紧缩)风险的利率。概略的计算公式可以写成:r=i+p,式中,r为名义利率;i为实际利率;p为借贷期内物价水平的变动率,它可能为正,也可能为负。
3最优资本结构理论认为,盈利好的企业应该负债率高。( )
【答案】√
【解析】最优资本结构是指企业在一定时期内,筹措的资本的加权平均资本成本WACC最低,使企业的价值达到最大化,它应是企业的目标资本结构。权衡理论(最佳资本结构理论)认为,负债可以为企业带来税额庇护利益,但各种负债成本随负债比率增大而上升,当负债比率达到某一程度时,息税前盈余(EBIT)会下降,同时企业负担代理成本与财务拮据成本的概率会增加,从而降低企业的市场价值。因此,企业融资应当是在负债价值最大和债务上升带来的财务拮据成本与代理成本之间选择最佳点。
较为成功的企业则可能会采用更多的负债,从而通过额外的利息来降低由较多的盈余所带来的税负。由于在盈利能力较强的企业中,其所负的债务是比较安全的,因此企业会发现额外负债所带来的破产风险的增加是细微的。换句话说,理性的企业在预计其盈利将增加时,会提高其负债水平(同时伴随着利息的支付)。
4在为股东创造价值这一前提下,如果一个项目的净现值为正,则应该投资。( )
【答案】√
【解析】净现值法是评价资本预算项目的最佳方法,该方法最基本的投资法则是:接受净现值大于0的项目,拒绝净现值为负的项目。
5英国是世界上最早建立存款保险制度的国家。( )
【答案】×
【解析】美国是世界上建立存款保险制度最早的国家。
6权益的账面价值和市场价值一般不相等。( )
【答案】√
【解析】权益的市值是目前市场上表现出来的价值,账面价值就是账册上显示的价值。账面价值更多的是一种基于历史的分析,而市场价值更多的是对公司未来盈利能力的预测,一般而言两者并不相等,市场价值比账面价值更重要,因为它迅速反应了市场上的信息,使得资产得到合理定价。
7商业银行的表外业务是在其资产负债表内业务的基础上发展起来的,它与一般中间业务的区别在于它在一定的条件下可能会转化为表内业务。( )
【答案】√
【解析】凡银行并不需要运用自己的资金而代理客户承办支付和其他委托事项,并据以收取手续费的业务统称中间业务,也称为无风险业务。最常见的是传统的汇兑、信用证、代收、代客买卖等业务。表外业务是指凡未列入银行资产负债表内且不影响资产负债总额的业务。广义的表外业务既包括传统的中间业务,又包括金融创新中产生的一些有风险的业务,如互换、期权、期货、远期利率协议、票据发行便利、贷款承诺、备用信用证等业务。通常提及的表外业务专指后一类,属狭义表外业务。狭义的表外业务是指那些未列入资产负债表,但同表内资产业务和负债业务关系密切,并在一定条件下会转化为表内资产业务和负债业务的经营活动。
8由于“信贷配给”的存在,信贷市场的利率并不是一个使信贷市场供求相等的均衡利率,而是一个比均衡利率更高的利率。( )
【答案】×
【解析】信贷配给,是指在固定利率条件下,面对超额的资金需求,银行因无法或不愿提高利率,而采取一些非利率的贷款条件,使部分资金需求者退出银行借款市场,以消除超额需求而达到平衡。
9如果X公司的销售利润率高于Y公司,则X公司的股本收益率一定高于Y公司。( )
【答案】×
【解析】根据公式:权益收益率=净利润/总权益,以及销售利润率=净利润/销售额,可知,销售利润率高的公司不一定股本收益率也高,这其中还涉及到销售额以及权益的比率问题。
10在一国政府税收一定的情况下,如果一国的国内储蓄大于国内投资,则该国经常账户会出现顺差。( )
【答案】√
【解析】在一国税收一定的情况下,国内储蓄大于国内投资,根据国民收入决定理论,这时有总需求小于总供给,从而引起本国物价水平的下降,出口增加,进口减少,从而经常账户出现顺差。
三、名词解释(每小题4分,共16分)
1优序融资理论
答:(1)优序融资理论放宽MM理论完全信息的假定,以不对称信息理论为基础,并考虑交易成本的存在,认为权益融资会传递企业经营的负面信息,而且外部融资要多支付各种成本,因而企业融资一般会遵循内源融资、债务融资、权益融资这样的先后顺序。
(2)该理论提供了在现实世界中的两个法则:①采用内部融资;②先发行稳健的证券,如果需要外部融资的话,发行债务应该排在发行权益之前。只有企业达到负债容量后才考虑发行权益。
2监管套利
答:(1)监管套利一般是指各种金融市场参与主体通过注册地转换、金融产品异地销售等途径,从监管要求较高的市场转移到监管要求较低的市场,从而全部或者部分地规避监管、牟取超额利益的行为。监管套利的实质是被监管的金融机构利用监管制度之间的差异获利。
(2)如果一个国家金融监管过于严格,该国的金融机构和业务活动会被其他监管宽松的国家所吸引而转往他国。尤其是在国际资本流动自由化的条件下,这种移动就更为迅捷和方便。使本国金融机构和业务活动外移的监管套利,将导致本国对金融机构所实施的金融监管失效,同时使本国的金融机构数量达不到理想中的竞争状态,影响资源的有效配置。例如,日本放开本国金融市场的结果是本国的许多金融机构不断地进入亚洲其他国际金融中心,如新加坡和香港,以寻求比较宽松的监管环境所带来的低成本,从而导致日本金融业在一段时期内的部分空洞化。
3有效市场假说
答:(1)有效市场假说由法玛于1970年提出。根据有效市场假说理论(efficient markets hypothesis),有效市场被定义为:如果在一个证券市场中,价格完全反映了所有可以获得的信息,那么就称这样的市场为有效市场。
(2)有效市场假说对投资者和公司来说有许多重要的含义:
①因为信息立刻反映在价格里,投资者应该只能预期获得正常的收益率;等到信息披露后才认识到信息的价值并不能给投资者带来任何好处;价格在投资者进行交易前已经调整到位。
②公司从它出售的证券中应该预期得到公允价值。“公允”表示公司发行证券所收到的价格是净现值。因此,在有效的资本市场上,不存在通过愚弄投资者创造价值的融资机会。
(3)为了分析股票价格对不同信息的反映速度,研究人员将市场划分为不同的种类,即弱型有效市场,半强型有效市场,强型有效市场。
4汇率超调
答:汇率超调理论由多恩布什于1976年提出。该理论指出,浮动汇率制下汇率的剧烈波动的主要原因在于:面对某种初始的外部冲击,不仅资产的价格和商品的价格都可能过度反应,而且资产市场和商品市场的调整速度常常并不一致。一般情况下,商品市场价格的调整速度较慢,过程较长,呈粘性状态,称之为粘性价格。而金融市场的价格调整速度较快。这些问题集中反映到汇率上,就会使汇率的波动过度。即使在固定汇率制下,也有汇率过度波动的问题。其惯常表现是货币的对外价值发生激烈的意外变化。当市场参与者对该货币的当前汇率的稳定性失去了信心时,他们就将抛售该国货币,使得固定汇率水平难以维持。
四、计算分析题(每题10分,共20分)
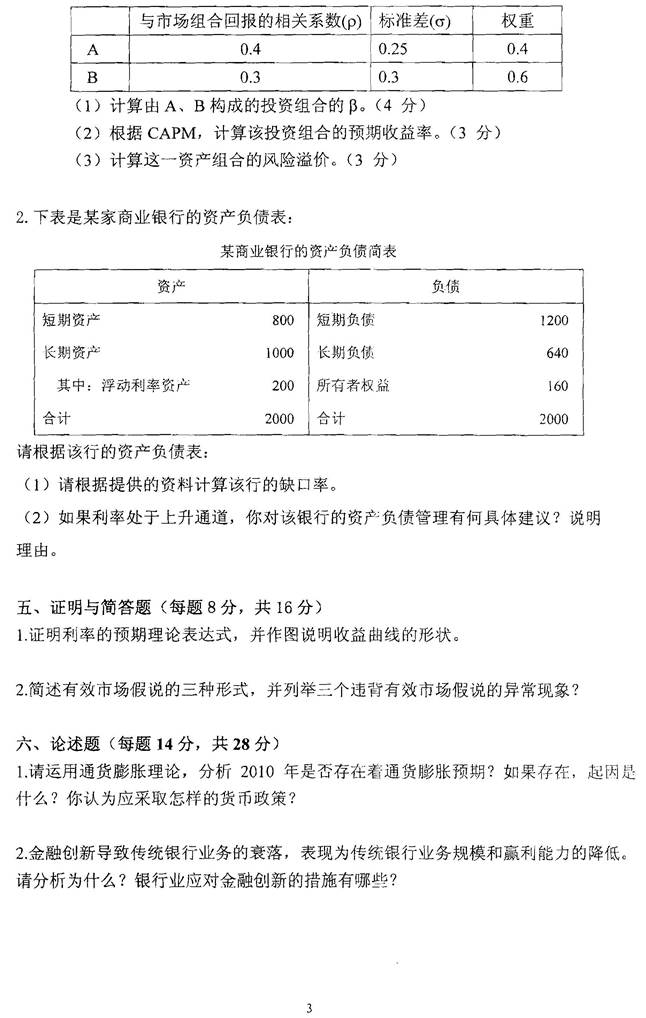
1已知,市场证券组合(Market Portfolio)的预期回报为0.12,无风险利率0.05,市场证券组合的标准差为0.10。用下列数据计算:

(1)计算由A、B构成的投资组合的β。(4分)
(2)根据CAPM,计算该投资组合的预期收益率。(3分)
(3)计算这一资产组合的风险溢价。(3分)
答:(1)根据β的计算公式:

si,M=ρiσiσM
因此:βA=0.4×0.25×0.1/0.01=1;βB=0.3×0.3×0.1/0.01=0.9。投资组合的β=1×0.4+0.9×0.6=0.94。
(2)根据资产组合的收益率公式:R=RF+b(RP-RF)=0.05+0.94×(0.12-0.05)=0.1158。
(3)风险溢价是投资者要求对风险给予的补偿,一般是正值。对于一个证券组合而言,风险溢价=收益率-无风险利率。因此,该组合的风险溢价=0.1158-0.05=0.0658。
2下表是某家商业银行的资产负债表:
某商业银行的资产负债简表

请根据该行的资产负债表:
(1)请根据提供的资料计算该行的缺口率。
(2)如果利率处于上升通道,你对该银行的资产负债管理有何具体建议?说明理由。
答:(1)根据流动性缺口率的计算公式:流动性缺口率=(流动资产-流动负债)/流动资产,可知该银行的流动性缺口率为:(800-1200)/800=-50%。
(2)①利率敏感性缺口是指在一定时期(如距分析日一个月或3个月)以内将要到期或重新确定利率的资产和负债之间的差额,如果资产大于负债,为正缺口,反之,如果资产小于负债,则为负缺口。当市场利率处于上升通道时,正缺口对商业银行有正面影响,因为资产收益的增长要快于资金成本的增长。若利率处于下降通道,则又为负面影响,负缺口的情况正好与此相反。
②如果利率处于上升通道,那么该银行将面临损失,为规避利率风险,商业银行应根据自身风险偏好选择操作策略。主动性策略是指商业银行预期市场利率的变化趋势,事先对利率敏感性缺口进行调整,以期从利率变动中获得预期之外的收益。该商业银行可以通过增加敏感性资产或减少敏感性负债,将利率敏感性缺口调整为正值。
五、证明与简答题(每题8分,共16分)
1证明利率的预期理论表达式,并作图说明收益曲线的形状。
答:(1)利率期限理论表达式的推导与证明:
利率的预期理论是利率期限结构理论的一种,它的假设条件有3个:
①投资者风险中性;
②所有市场参与者都有相同的预期,金融市场是完全竞争的;
③在投资人的资产组合中,期限不同的债券时完全替代的。利率的预期理论的表达式为:
int=(it+iet+1+iet+2++iet+(n-1))/n
证明如下:对于1美元的投资,在两个投资阶段中,考虑持有一张2阶段债券或两张1阶段债券。假定:it=1阶段债券今天(时间t)的利率;iet+1=下一个阶段(时间t+1)1阶段债券的预期利率;i2t=2阶段债券今天(时间t)的利率。将1美元投资于2阶段债券,并持有至到期日,其两个阶段的预期回报率为
(1+i2t)(1+i2t)-1=1+2i2t+(i2t)2-1=2i2t+(i2t)2
第二个阶段后,1美元投资的价值变为(1+i2t)(1+i2t),从这个金额中减去1美元的初始投资,再除以1美元,就得到了上式所计算的投资回报率。由于(i2t)2的值很小[如果i2t=10%=0.1,则(i2t)2=0.01],我们可以将投资2阶段债券在两个阶段内的预期回报率简化为2i2t。如果采用另外一种战略,即购买两张1阶段的债券,那么在两个阶段内,1美元的预期回报率为:
(1+it)(1+iet+1)-1=1+it+iet+1+it(iet+1)-1=it+iet+1+it(iet+1)
第一个阶段结束后,1美元投资的价值变为(1+it),下一个阶段中,将其再投资于1阶段债券,收益的金额为(1+it)(1+ite)。从中扣除1美元的初始投资,并除以1美元,就得到了投资于两张1阶段债券在两个阶段内的预期回报率。由于it(it+1e)非常小[如果ite=it+1e=0.10,那么it(it+1e)=0.01],我们可以将其简化为(it+it+1e)。只有当两种投资策略的预期回报率相等时,即2i2t=it+it+1e时,两种债券才都可能被持有。如果用1阶段利率表示i2t,可以得到i2t=(it+it+1e)/2,这表明2阶段利率必须等于2个1阶段利率的平均值。如果对到期期限更长的债券采取上述步骤,就可以得到利率的整个期限结构。这样,我们就会发现n阶段债券的利率int必须满足int=(it+iet+1+iet+2++iet+(n-1))/n。
(2)收益曲线的形状:
根据纯粹预期理论,远期利率或预期未来短期利率的变化决定了利率的期限结构和收益率曲线形状。而一定时间的利率期限结构反映了当前市场对未来一系列短期利率的预期:当预期未来短期的利率不变时,会有水平的收益率曲线;当预期未来短期利率上升时,会有上升的收益率曲线;反之,收益率曲线是下降的。换一种说法则是,水平的收益率区曲线代表了人们对于未来利率不变的预期,上升的收益率曲线代表了人们对未来利率上升的预期,下降的收益率曲线代表了人们对未来利率下降的预期。如下图所示。
![说明: YVBKR%E_8RG]8R_EP9}4VE3](https://starshinning-1315330277.cos.ap-beijing.myqcloud.com/content_images/bCCVWcvlrBqgClBvlQxRJZ1KOeDciV0IgYhQ9PdaChSH6vYcCz.jpg)
2简述有效市场假说的三种形式,并列举三个违背有效市场假说的异常现象?
答:(1)有效市场假说将资本市场的有效性分为弱型有效市场、半强型有效市场和强型有效市场三种。
①弱型有效市场:在弱型有效市场上,证券的价格已经充分反映了过去的价格和交易信息,包括股票的成交价、成交量、卖空金额、融资金额等。并由此得出一个推论:如果弱有效市场假说成立,则股票价格的技术分析失去作用,基本分析还可能帮助投资者获得超额利润。
②半强型有效市场:在半强型有效市场上,证券的价格已充分反映出所有已公开的有关公司营运前景的信息,这些信息有成交价、成交量、盈利资料、盈利预测值、公司管理状况及其他公开披露的财务信息等。假如投资者能迅速获得这些信息,股价应该迅速作出反应。并由此得出一个推论:如果中度有效市场假说成立,则在市场中利用技术分析和基本分析都失去作用,内幕消息可能获得超额利润。
③强型有效市场:在强型有效市场上,价格已充分反映了所有关于公司营运的信息,这些信息包括已公开的或内部未公开的信息。并由此得出一个结论:在强有效市场中,没有任何方法能帮助投资者获得超额利润,即使基金和有内幕消息者也一样。
(2)违背有效市场假说的异常现象是指,现实中存在挑战有效市场假说的证据,有效市场假说的支持者通常把这一类的结果称为异常现象,具体包括:
①公司规模效应:平均地说,规模小的公司,其超额利润非常高,至少上世纪美国股市的历史资料显示了这样的结果。
②市盈率效应:市盈率效应说明市盈率低的股票或投资组合,其超额利润较市盈率高的股票来得高。这些超额利润均已经过风险贴水的调整。而根据有效市场假说,风险调整后的股票超额利润应该是一致的。
③周末效应:股价在周末收盘至下周一开盘间有大幅下跌的现象。周末效应可能的原因之一是公司或政府宣布对公司式经济有利的消息时,会挑选在股市交易时间内宣布此项利多,而对于利空消息,公司或政府大多会延迟至周末再宣布。由于股市在周末休市,投资者无法及时作出反应,故股价的向下调整会延迟反应在周一的开盘价上。
(3)产生这些异常现象的原因是:市场无摩擦,无交易费用;不存在信息不对称,所有投资者都是理性的,市场是完全竞争的。这种状态完全理想化,现实中是不可能的。
六、论述题(每题14分,共28分)
1请运用通货膨胀理论,分析2010年是否存在着通货膨胀预期?如果存在,起因是什么?你认为应采取怎样的货币政策?
答:(1)2010年存在着通货膨胀预期,分析如下:
通货膨胀是指商品和服务的货币价格总水平持续上涨的现象。通胀预期是指人们已经估计到通货膨胀要来,预先打算做好准备要避免通胀给自己造成损害,然而防范通胀的措施本身就会造成资产价格的上升,即对通胀的预期本身就会加快通胀的到来。2010年,在我国和全球其他国家实施宽松货币政策近一年后,货币信贷比较充裕,国际市场大宗产品价格正在上扬,因此存在通货膨胀预期在所难免。纵观中国2009年下半年以及2010年的经济形势:大宗商品以及资产价格上升,以及中央银行对通胀风险做出的前瞻性判断,都表明2010年通胀预期确实存在。2009年7月,CPI和PPI降至谷底,随后,开始月月攀升,这种回升,自然也造成了公众对于通货膨胀的预期。
(2)通货膨胀预期的起因:
①关于通货膨胀的形成原因有不同的解释,形成了不同的理论:
a.需求拉上说。其基本观点是当总需求与总供给的对比处于供不应求状态时,过多的需求拉动价格水平上涨。由于在现实生活中,供给表现为市场上的商品和服务,而需求则体现在用于购买和支付的货币上,所以对这种通货膨胀也有通俗的说法:“过多的货币追求过少的商品”。
b.成本推动说。其成因分析是指由供给因素变动形成的通货膨胀,又可以归结为两个原因:一是工会力量对于提高工资的要求;二是垄断行业中企业为追求利润制定的垄断价格。
c.供求混合推动说。供求混合推进通货膨胀的论点是将供求两个方面的因素综合起来,认为通货膨胀是由需求拉上和成本推进共同起作用而引发的。这种观点认为,在现实经济社会中,通货膨胀的原因究竟是需求拉上还是成本推进很难分清:既有来自需求方面的因素,又有来自供给方面的因素,即所谓“拉中有推,推中有拉”。
此外,还有其他原因,如预期不当,即在持续通货膨胀情况下,由于人们对通货膨胀预期不当而引起更严重的通货膨胀。还有结构失调引起的通货膨胀,即由于一国的部门结构、产业结构等国民经济结构失调而引发的通货膨胀。
②根本原因。2008年以来,全球性的金融危机使整个世界陷入了严重的衰退之中,各个国家纷纷采取措施刺激经济增长,2009年中国推行了4万亿以及后续的大量的贷款,是中国通货膨胀预期存在的根本原因。
③具体原因:
a.宽松的货币政策造成流动性过剩。2008年,美国金融危机爆发后,为了应对金融危机对我国经济的冲击,我国央行实行适度宽松的货币政策:下调存贷款基准利率、下调存款准备金率、社会信贷总额激增导致流动性泛滥。
b.巨额国际收支顺差造成人民币过度投放。从2008年到2010年,我国的国际收支顺差数额从4451亿美元上升到4718亿美元。
c.工资、地价和环境保护成本上升。2009年以来,土地价格及土地租金价格暴涨,而用工荒和环境保护规定使企业成本增加。
d.世界大宗商品价格暴涨,这在一定程度上加剧了我国的通货膨胀。金融危机以来,美国实施量化宽松的货币政策,推动大宗商品价格上升幅度较大,给我国造成输入型通货膨胀。
(3)应采取的货币政策:
2009年在适度宽松的货币政策的作用下,货币信贷快速增长,有力地支持了经济企稳回升。进入2010年后,经济能否继续保持快速增长存在很大的不确定性,并且结构性矛盾突出,资产价格快速增长,通货膨胀预期增强,人民币升值压力加大,货币政策将面临十分复杂的环境。在经济增长回升势头不稳的情况下,要保持经济持续快速增长,需要继续保持宽松的货币环境。但这会使得通货膨胀压力和人民币升值压力进一步加大;而要消除通货膨胀预期,则需要收紧货币政策,但这又会影响经济增长。因此,2010年中国货币政策需要在各种矛盾之中、各方面的压力之下进行艰难的权衡与抉择:
①实施适度从紧的货币政策。通货膨胀本质上讲是一种货币现象,货币投放过多是通胀的基础,为了抑制通货膨胀,我国应该逐渐紧缩货币。
②综合运用货币政策工具,保持货币信贷合理增长。金融机构信贷扩张的动力仍很强,地方政府的融资需求仍然旺盛,随着近期企业经营和效益情况的好转,企业的贷款需求也会增加,因此货币乘数可能会继续保持较高水平。两方面的压力会加大人民银行调控货币供应量的难度。因此人民银行需要根据经济金融形势的变化和外汇流出入情况,综合运用货币政策工具,有效调节基础货币和货币乘数,保持银行体系流动性合理充裕,引导货币信贷合理增长,使货币金融环境既有利于经济增长,又不至于进一步加强通货膨胀预期,加大金融风险。
③要继续发挥“窗口指导”和信贷政策在调控信贷总量和结构中的作用。引导金融机构合理安排信贷投放总量和进度;继续贯彻“区别对待,有保有压”的方针,加强对“三农”、就业、灾后重建等薄弱环节的信贷支持;支持重点产业调整振兴:全面落实支持小企业发展的金融政策,引导金融机构建立完善对小企业的服务机制;积极稳妥地发展消费信贷,引导商业银行在增强消费信贷风险防范能力的同时,发展消费信贷品种,扩大消费信贷规模;限制对“两高”行业和产能过剩行业的信贷投放;强化信贷政策执行情况的检查监督,督促金融机构加强信贷风险管理。
④加强货币政策与金融监管政策的协调配合。在2009年货币信贷快速增长过程中,商业银行起了重要的推动作用。经过前几年的大力改革后,商业银行的资本充足率得到提高,财务状况明显好转。目前银行体系流动性充足,商业银行追求利润的动机很强,货币信贷增长具有较强的内在动力。国际金融危机的教训说明,金融机构行为、金融体系顺周期性以及缺乏对系统性风险的防控是导致危机产生的重要原因。几次G20峰会都强调了国际金融监管改革的重要性,匹兹堡峰会更明确提出了通过增加银行资本与拨备,改善资本质量以缓解顺周期波动等监管改革的指导性建议。
⑤人民币适当升值,抑制输入型通货膨胀。引导人民币在合理均衡水平下实现适度升值,从而有效减轻输入型通货膨胀。
⑥加强资本管制,严控国外热钱流入。
2金融创新导致传统银行业务的衰落,表现为传统银行业务规模和赢利能力的降低。请分析为什么?银行业应对金融创新的措施有哪些?
答:(1)金融创新导致传统银行业务的衰落的原因:
金融创新削弱了银行获取资金的成本优势(资产负债表的负债方)与资产负债表资产方的收入优势。成本优势和收入优势的同时削弱导致传统银行业务盈利性的下降,因此银行竭力缩减这些传统业务,而积极开展更具盈利性的新业务,下面以美国银行业为例进行分析。
①资金获取(负债)的成本优势的下降。1980年之前,银行要遵守存款利率上限的规定,即根据《Q条例》,对支票存款不得付息,对定期存款支付的最高利率水平只能略高于5%。直到20世纪60年代,由于支票存款是银行资金的主要来源(60%以上),支票存款零利率的规定意味着银行资金成本非常之低,因此,这些限制性政策是有利于银行的。不幸的是,银行的这种成本优势未能持久。20世纪60年代晚期通货膨胀率的上升导致了高利率环境,投资者对不同资产之间的收益率差异更为敏感。结果就是脱媒过程,即人们将资金从银行低利率的支票存款和定期存款账户中提取出来,转而投资于收益率较高的资产。同时,规避存款利率上限和法定准备金制度的努力促使了货币市场共同基金的金融创新,由于货币市场共同基金账户的存款人现在既可以得到类似支票账户的服务,又可以获取高利率,从而将银行拖入更为不利的境地。对于银行而言,低成本资金来源即支票存款的重要性急剧下降,从占银行负债的60%以上下降到今天的6%,这有力地证明了金融体系所发生的上述变化。
由于银行筹集资金的难度加大,在银行业的推动下,美国于20世纪80年代取消了《Q条例》对定期存款利率上限的规定,并允许对支票存款账户支付利息。虽然法律法规的这些变化增强了银行在吸收资金方面的竞争力,但也大大增加了银行获取资金的成本,进而削弱了银行之前相对于其他金融机构的成本优势。
②资金使用(资产)的收入优势的下降。垃圾债券、证券化和商业票据市场的发展等金融创新,引起了银行资产方收入优势的下降,给银行带来了沉重的打击。相对于这些创新产品,银行收入优势的下降导致了其市场份额的损失,促进了影子银行体系的发展。影子银行体系利用这些金融创新,帮助借款人绕开传统银行体系。
我们已经看到,信息技术的发展便利了企业直接向公众发行证券。这意味着,许多银行的优质客户不再依赖银行满足短期信贷需求,而是利用商业票据市场寻求成本更低的资金来源。此外,商业票据市场的发展使得主要依靠这一市场融资的财务公司得以扩展业务,但这却有损于银行业务的开展。与银行的借款客户有很大重叠的财务公司的市场份额迅速增长。1980年之前,财务公司向企业发放的贷款大约相当于银行工商业贷款的30%,现在已经上升到50%以上。
垃圾债券市场的出现也侵蚀了银行的贷款业务。信息技术的发展使得企业可以跨过银行,直接向公众发行债券。虽然《财富》500强公司早在20世纪70年代就采取了这一方法,现在,由于有了垃圾债券市场,劣质企业借款人对银行的依赖程度也大大降低。
我们已经知道,计算机技术的发展促进了证券化的趋势,即银行贷款和抵押贷款等不具备流动性的金融资产被转化为可流通的证券。计算机使得其他金融机构同样可以发放贷款,因为它们可以利用统计模型准确评价信用风险,并且使成本大大降低。这些机构同样可以将这些贷款予以捆绑并作为证券销售。一旦计算机可以准确评估违约风险,银行在发放贷款方面就失去了往日的优势。没有上述优势,即使银行本身也参与了证券化的过程,但也会在与其他金融机构的竞争中,丧失部分贷款业务。由于住房抵押贷款大部分被证券化,因而证券化对于储蓄和贷款协会等抵押贷款发放机构而言是一个尤其重要的问题。
(2)银行业应对金融创新的措施:
①尝试将贷款业务扩展到新的、风险更高的领域,从而维持传统的贷款业务活动。例如,美国银行将更大比例的资金用于发放商业不动产贷款,这在传统上属于风险较高的贷款类型,因而提高了风险承担水平。此外,还可以增加对企业接管和杠杆收购等高杠杆率交易贷款的发放。
②开展盈利性更高的表外业务。表外业务事实上就包含了影子银行体系(在这一体系中,银行贷款被通过证券市场的放款所代替)。这是20世纪80年代初期美国商业银行的普遍做法,非利息收入的表外业务在银行总收入中的份额增长了一倍以上。非传统银行业务的风险较高,因而导致了银行的过度冒险行为。
③把握发展创新与稳健经营的平衡,信用衍生与风险管控的平衡与经营“虚拟”与服务实体的经营原则,不能为了创新而偏离应有的职业规范。
④重视传统银行业务,还应该重视提升风险管理技术、重视金融创新的可控性。对每一种创新的金融产品,都既要看到它能够发挥的积极作用,又要看到它潜伏的风险,更应该了解这些风险出现的条件以及防范措施,并且要特别注意重视混业经营。
银行传统业务的衰落意味着银行业被迫寻求新的业务品种。这样做使得银行更具活力并且更健全,因此是有利的。事实上,2007年以前,银行的利润水平较高,非传统的表外业务在银行利润回升方面发挥了重要的作用。然而,这种新的发展方向也增加了银行的风险,因此,传统银行业务的衰落要求监管当局更为警惕。这对监管机构提出了新的挑战,要求它们更为关注银行的表外业务活动。
七、专业英语(英译中,共计50分)
1(20分)Financial institutions deal with financial assets, assets that promise future payments from financial contracts, such as securities and loans. These institutions also deliver services, relying on their reputations to attract customers for relationships often based on trust. Similarly, a nonfinancial business expects future benefits in the form of cash from sales of its tangible and service products, as well as from owning a recognizable trademark or slogan or a patent on a production process. Because so many things are assets, it is convenient to divide them into two major subsets: real assets and financial assets. Real, tangible assets are those expected to provide benefits based on their fundamental qualities. A person’s home transfers benefits commensurate with the quality of its construction, its location, and its size. A corporation’s main computer provides benefits based on its speed, the size of its memory, the ease of its use, and the frequency with which it needs repair. A financial asset, in contrast, is a contract that offers a promise of payment in the future from the party that issued the contract.
Like other businesses, a financial institution acquires and uses assets so that the value of their benefits exceeds their costs. The key difference between financial institutions and other firms is that most of the assets that financial institutions hold are financial assets. Financial institutions use funds from their own creditors and owners to acquire financial claims against others. They may lend funds to individuals, businesses, and governments or they may purchase ownership shares in other businesses. The future benefits that financial institutions expect to receive thus depend on the performance of the parties whose financial liabilities they purchase. The main distinction between financial institutions and other firms is not so much in how they raise funds, because all businesses issue financial liabilities to do so, but in what they do with these funds.
答:金融机构经营的是金融资产(即承诺提供未来收益的金融合约,比如证券和贷款)。同时,金融机构也提供服务,它们通过自身的声誉来吸引客户,并与之建立以信任为基础的客户关系。类似地,非金融行业通过销售有形产品、提供服务,或者依靠自身拥有的商标、广告口号、产品专利技术等来产生收益。由于资产的内容十分丰富,为了阐述的方便,我们将资产分为两大类,即实物资产和金融资产。实物的、有形的资产是指那些依靠自身的基本特性来产生收益的资产。一个人的房产产生的收益与它的构造、所处位置和面积大小是相当的。一家企业的主机依靠它的运转速度、储存空间、使用的便宜性和需要维修的频率来产生收益。相反地,金融资产是发行方承诺在未来提供一定收益的合约。
与其他企业类似,金融机构通过取得并使用资产来使资产增值。金融机构与其他企业的一个重要差异在于,金融机构持有的大部分是金融资产。金融机构将从所有者和债权人那里获取的资金投向其他机构发行的金融资产。它们可以贷款给个人、企业和政府,或者购买其他企业的所有权。因而,金融机构未来的收益取决于所购买金融债务的发行方的经营业绩。金融机构与其他企业的主要区别不在于如何获取资金(因为所有企业都通过发行金融债务来获取资金),而在于如何使用资金。
2(15分)Federal Reserve policymakers clashed over the benefits and risks of launching a $600 billion program to rejuvenate the economy, but voted for it anyway, according to minutes of their closed-door deliberations released Tuesday. Despite a near unanimous 10-1 vote in support of the program, the minutes from the Nov. 2-3 meeting show that some Fed officials had concerns about embarking on a second round of stimulus.
The Fed also discussed at the October meeting whether to adopt an explicit inflation target but decided against it. Inflation has been running below the Fed’s comfort zone of between 1.5 percent and 2 percent. That spurred some concern of deflation.
Explaining the need for more stimulus, the Fed said that progress on its key dual mission of maximizing employment and making sure prices are on an even keel had been “disappointingly slow.” In fact, the Fed downgraded its forecasts for this year and next. Fed officials said that economic growth would be weaker and unemployment higher than previously estimated in June.
答:美联储的政策制定者在实施6000亿美元的经济复苏计划的风险与收益这一问题上存在争论,但根据他们周二发布的非公开审议的会议记录来看,他们还是通过了实施这一计划的议案。尽管投票者几乎是全体一致的(10比1)赞成这一计划,但是11月2日~3日的会议记录表明,一些美联储官员对于开启第二轮经济刺激计划表示担忧。
在10月份的会议上,美联储还讨论了是否采用明确的通货膨胀目标,但最终决定不采用。通货膨胀率已经降到美联储可接受的1.5%~2%这一区间之下,这可能引发通货紧缩的担忧。
对于开启第二轮经济刺激计划的必要性,美联储解释道:“就业最大化和保持物价稳定这一重要任务进展十分缓慢”。事实上,美联储已经调低了对于今明两年的经济预期。有美联储官员表示,相比之前六月份的预期,经济增长的势头将更弱,而失业率也会更高。
3(15分)Two major themes are pursued. The first theme is that investment is not only the engine of economic growth in China but also the main source of technological progress, productivity growth and structural change. In developing this argument, James Riedel, Jing Jin and Jian Gao provide in Chapter 1 a brief review of China’s economic reforms and their outcomes in the four economic sectors agriculture, industry, foreign trade and finance. They conclude that the financial sector is the weakest and the most crucial for sustaining growth in the future. In Chapter 2, reviewing recent studies of China’s growth, Riedel, Jin and Gao find that these have not been able to explain economic growth in China, because they do not consider independent technological improvement over the past two decades. The authors therefore challenge conventional growth theory, and argue that the function of investment is not just to replace obsolete capital but more importantly to upgrade technology in the economy: technological change and investment are part and parcel of the same thing. Changing technology requires investment, and investment inevitably involves technological change. As a result, investment not only drives China’s economic growth but also isthe main source of technological progress productivity growth and structural change. This argument is probably the book’s most valuable contribution; it also serves as the foundation for the discussion of issues in Chinese financial sector in the rest of the book.
答:文献主要探讨了两个主题。第一个主题是:在中国,投资不仅是经济增长的动力,同时也是科技进步、生产力发展和产业结构调整的主要来源。在这一问题的探讨中,James Riedel、Jing Jin和Jian Gao在第一章简要回顾了中国改革开放的历程以及改革在农业、工业、对外贸易和金融业方面的成果。他们得出:在未来,金融业是经济可持续发展中最脆弱也是最关键的。文献第二章是对近年来关于中国经济增长的文献的回顾,Riedel、Jin和Gao发现,由于忽略了过去二十年的科技进步,前人的研究并没能解释中国经济的增长。因而作者对传统的经济增长理论提出了挑战,并认为投资的功能不仅是对资本折旧的补充,更重要的是为技术更新提供支持。从这一角度看,技术更新和投资几乎是可以等同的。技术更新需要投资,而投资不可避免的牵涉到技术更新。因而,投资不仅是经济增长的动力,同时也是科技进步、生产力发展和产业结构调整的主要来源。这一观点可能是全书最大的贡献了,同时它也是本书剩余部分在讨论中国金融业问题时的基础。
更多内容,请点击获取:
http://shuyue.100xuexi.com/Ebook/969186.html
