考研真题


1. 宁波大学海洋学院《941分子生物学》历年考研真题汇总(含部分答案)

2. 全国名校分子生物学考研真题汇总(含部分答案)

考研指导书


1. 朱玉贤《现代分子生物学》(第5版)笔记和课后习题(含考研真题)

2. 朱玉贤《现代分子生物学》(第5版)配套题库【考研真题精选+章节题库】

文章封面图片的替代文本

宁波大学海洋学院《941分子生物学》历年考研真题汇总(含部分答案)

书籍目录


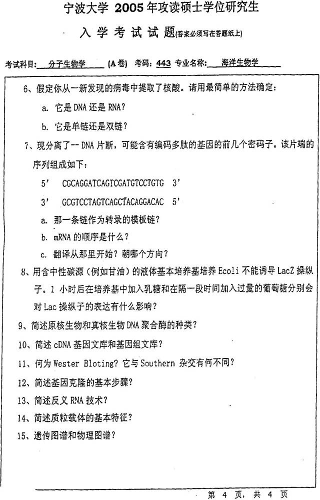
2005年宁波大学《443分子生物学》考研真题

2006年宁波大学《443分子生物学》考研真题

2007年宁波大学《827现代分子生物学、830分子生物学》考研真题及答案

2008年宁波大学《827现代分子生物学》考研真题及答案

2009年宁波大学《827现代分子生物学、830分子生物学》考研真题及答案

2010年宁波大学《827现代分子生物学、830分子生物学》考研真题

2011年宁波大学《827现代分子生物学、830分子生物学》考研真题

2012年宁波大学《827现代分子生物学》考研真题

2013年宁波大学《941分子生物学》考研真题

2014年宁波大学《941分子生物学》考研真题

2015年宁波大学《941分子生物学》考研真题

2016年宁波大学《941分子生物学》考研真题

2017年宁波大学《941分子生物学》考研真题

2018年宁波大学《941分子生物学》考研真题

2019年宁波大学《941分子生物学》考研真题

2020年宁波大学《941分子生物学》考研真题

部分内容


2005年宁波大学《443分子生物学》考研真题

更多内容,请点击获取:
http://shuyue.100xuexi.com/Ebook/972996.html

声明:本站所有文章,如无特殊说明或标注,均为本站原创发布。任何个人或组织,在未征得本站同意时,禁止复制、盗用、采集、发布本站内容到任何网站、书籍等各类媒体平台。如若本站内容侵犯了原著者的合法权益,可联系我们进行处理。