考研真题
1. 宁波大学人文与传媒学院《852文学综合》历年考研真题汇总
2. 全国名校汉语基础考研真题汇总
考研指导书
1. 袁行霈《中国文学史》(第3版)笔记和考研真题(修订版)
2. 袁行霈《中国文学史》(第3版)配套题库【考研真题精选+章节题库】
3. 钱理群《中国现代文学三十年》(修订本)笔记和考研真题
4. 钱理群《中国现代文学三十年》(修订本)配套题库【考研真题精选+章节题库】
5. 朱东润《中国历代文学作品选》配套题库【考研真题精选+章节题库】

宁波大学人文与传媒学院《852文学综合》历年考研真题汇总
书籍目录
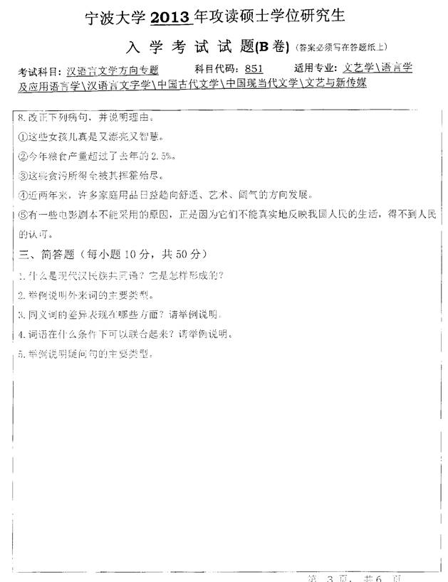
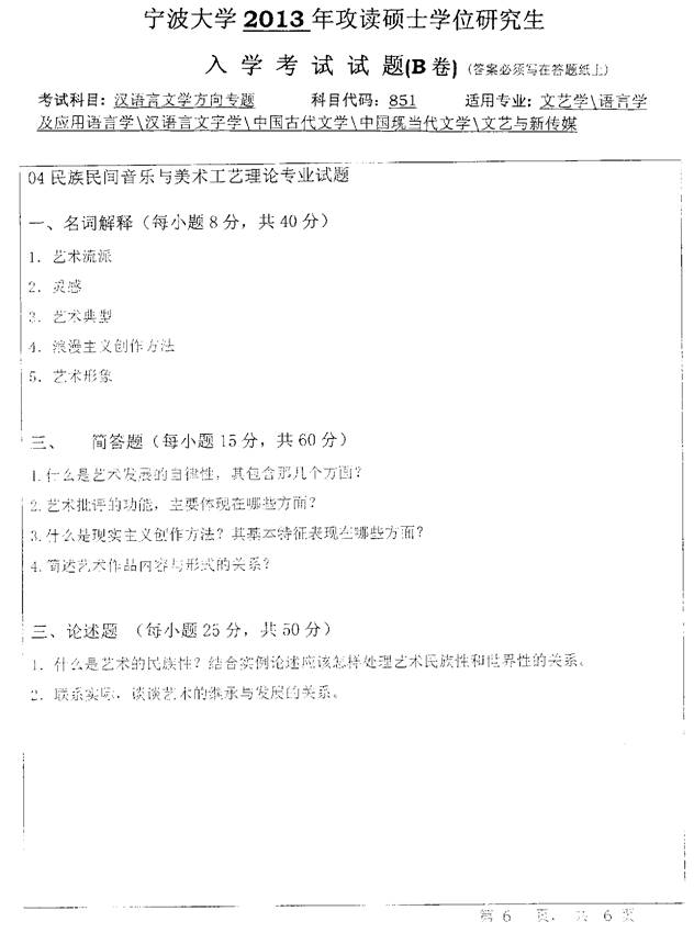
2013年宁波大学《851汉语言文学方向专题》考研真题
2014年宁波大学《851汉语言文学方向专题》考研真题
2015年宁波大学《851汉语言文学方向专题》考研真题
2016年宁波大学《851汉语言文学方向专题》考研真题
2017年宁波大学《851汉语言文学方向专题》考研真题
2018年宁波大学《851汉语言文学方向专题》考研真题
2019年宁波大学《851汉语言文学方向专题》考研真题
2020年宁波大学《851汉语言文学方向专题》考研真题
2021年宁波大学《851汉语言文学方向专题》考研真题

部分内容
2013年宁波大学《851汉语言文学方向专题》考研真题






更多内容,请点击获取:
http://shuyue.100xuexi.com/Ebook/972969.html
声明:本站所有文章,如无特殊说明或标注,均为本站原创发布。任何个人或组织,在未征得本站同意时,禁止复制、盗用、采集、发布本站内容到任何网站、书籍等各类媒体平台。如若本站内容侵犯了原著者的合法权益,可联系我们进行处理。
