考研真题
1. 宁波大学《812管理学》历年考研真题汇总(含部分答案)
2. 全国名校管理学考研真题汇总
考研指导书
1. 罗宾斯《管理学》(第13版)笔记和课后习题(含考研真题)
2. 罗宾斯《管理学》(第13版)配套题库【考研真题精选+章节题库】

宁波大学《812管理学》历年考研真题汇总(含部分答案)
书籍目录
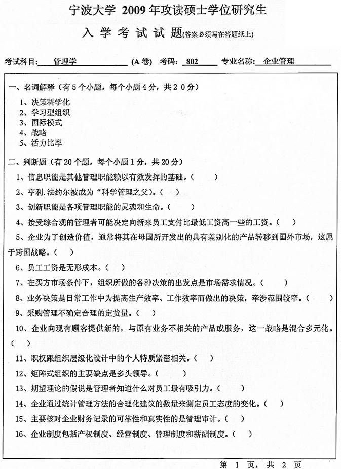
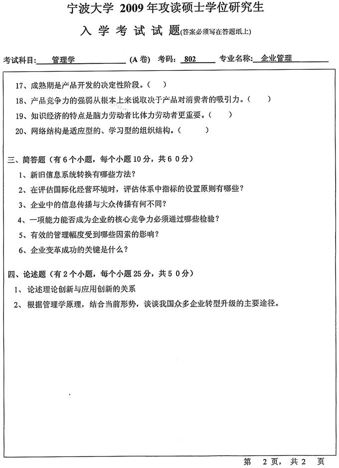
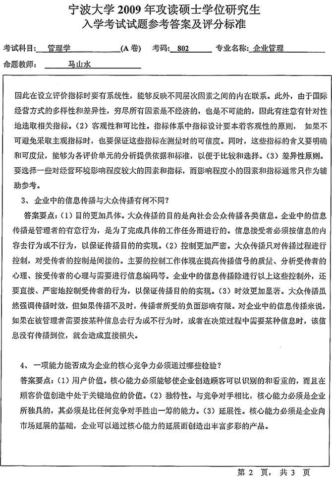
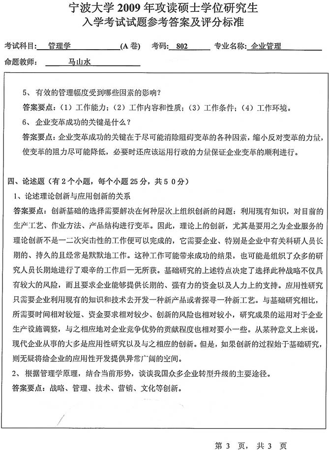
2009年宁波大学《802管理学》考研真题及参考答案(含评分标准)
2010年宁波大学《802管理学》考研真题
2011年宁波大学《802管理学》考研真题
2012年宁波大学《802管理学》考研真题
2013年宁波大学《812管理学》考研真题
2014年宁波大学《812管理学》考研真题
2015年宁波大学《812管理学》考研真题
2016年宁波大学《812管理学》考研真题
2017年宁波大学《812管理学》考研真题及详解
2018年宁波大学《812管理学》考研真题及详解
2019年宁波大学《812管理学》考研真题
2020年宁波大学《812管理学》考研真题

部分内容
2009年宁波大学《802管理学》考研真题及参考答案(含评分标准)





更多内容,请点击获取:
http://shuyue.100xuexi.com/Ebook/972950.html
声明:本站所有文章,如无特殊说明或标注,均为本站原创发布。任何个人或组织,在未征得本站同意时,禁止复制、盗用、采集、发布本站内容到任何网站、书籍等各类媒体平台。如若本站内容侵犯了原著者的合法权益,可联系我们进行处理。
