考研真题
1. 宁波大学人文与传媒学院《652汉语综合》历年考研真题汇总
2. 全国名校汉语基础考研真题汇总
考研指导书
1. 王力《古代汉语》(校订重排本)笔记和典型题(含考研真题)
2. 王力《古代汉语》(校订重排本)配套题库【考研真题精选+章节题库】
3. 黄伯荣、廖序东《现代汉语》(增订6版)笔记和课后习题(含考研真题)
4. 黄伯荣、廖序东《现代汉语》(增订6版)配套题库【考研真题精选+章节题库】
5. 邵敬敏《现代汉语通论》(第3版)配套题库【考研真题精选+章节题库】

宁波大学人文与传媒学院《652汉语综合》历年考研真题汇总
书籍目录
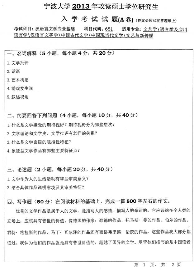
2013年宁波大学《651汉语言文学专业基础》考研真题
2014年宁波大学《651汉语言文学专业基础》考研真题
2015年宁波大学《651汉语言文学专业基础》考研真题
2016年宁波大学《651汉语言文学专业基础》考研真题
2017年宁波大学《651汉语言文学专业基础》考研真题
2018年宁波大学《651汉语言文学专业基础》考研真题
2019年宁波大学《651汉语言文学专业基础》考研真题
2020年宁波大学《651汉语言文学专业基础》考研真题
2021年宁波大学《651汉语言文学专业基础》考研真题

部分内容
2013年宁波大学《651汉语言文学专业基础》考研真题


更多内容,请点击获取:
http://shuyue.100xuexi.com/Ebook/972968.html
声明:本站所有文章,如无特殊说明或标注,均为本站原创发布。任何个人或组织,在未征得本站同意时,禁止复制、盗用、采集、发布本站内容到任何网站、书籍等各类媒体平台。如若本站内容侵犯了原著者的合法权益,可联系我们进行处理。
