考研真题
1. 天津科技大学机械工程学院《814机械设计基础》历年考研真题汇总
2. 全国名校机械设计考研真题汇总
考研指导书
1. 濮良贵《机械设计》(第10版)笔记和课后习题(含考研真题)
2. 濮良贵《机械设计》(第10版)配套题库【考研真题精选+章节题库】
3. 孙桓《机械原理》(第9版)笔记和课后习题(含考研真题)
4. 孙桓《机械原理》(第9版)配套题库【考研真题精选+章节题库】(上册)
5. 孙桓《机械原理》(第9版)配套题库【考研真题精选+章节题库】(下册)
6. 杨可桢《机械设计基础》(第7版)笔记和课后习题(含考研真题)
7. 杨可桢《机械设计基础》(第7版)配套题库【考研真题精选+章节题库】

天津科技大学机械工程学院《814机械设计基础》历年考研真题汇总
书籍目录
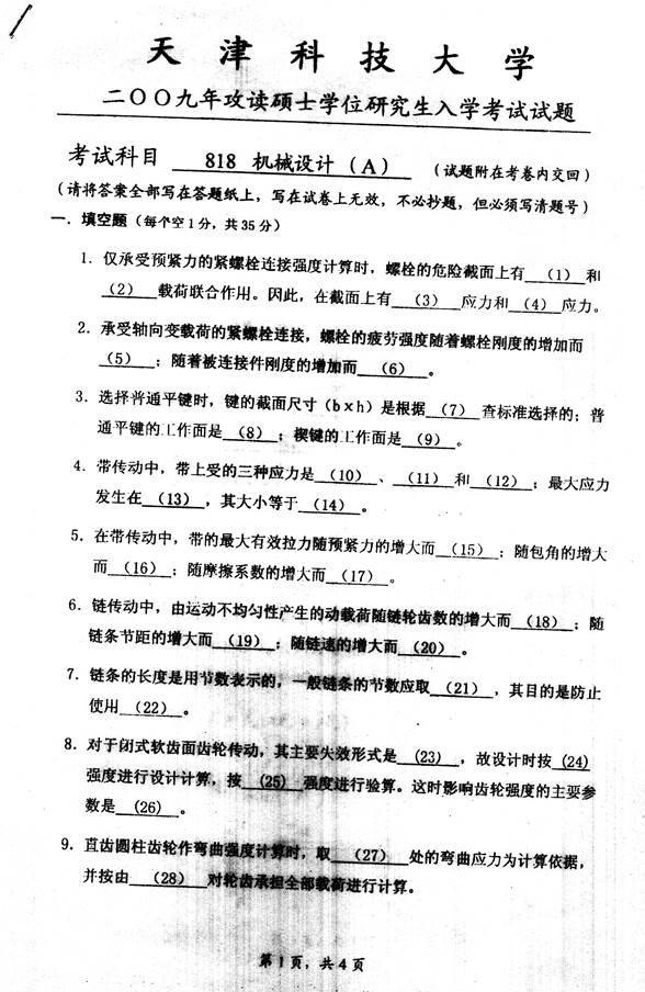
2009年天津科技大学818机械设计考研真题
2005年天津科技大学机械原理考研真题
2005年天津科技大学机械设计考研真题
2004年天津科技大学机械原理考研真题
2004年天津科技大学机械设计考研真题
2003年天津科技大学机械设计考研真题

部分内容
2009年天津科技大学818机械设计考研真题




更多内容,请点击获取:
http://shuyue.100xuexi.com/Ebook/979129.html
声明:本站所有文章,如无特殊说明或标注,均为本站原创发布。任何个人或组织,在未征得本站同意时,禁止复制、盗用、采集、发布本站内容到任何网站、书籍等各类媒体平台。如若本站内容侵犯了原著者的合法权益,可联系我们进行处理。
