考研真题
1. 全国名校毛泽东思想和中国特色社会主义理论体系概论考研真题汇总(含部分答案)
考研指导书
1. 《毛泽东思想和中国特色社会主义理论体系概论》(2023年版)笔记和课后习题(含考研真题)【视频讲解】
2. 《毛泽东思想和中国特色社会主义理论体系概论》(2023年版)配套题库【考研真题精选+章节题库】
3. 《毛泽东思想和中国特色社会主义理论体系概论》(2018年版)笔记和课后习题(含考研真题)【视频讲解】

全国名校毛泽东思想和中国特色社会主义理论体系概论考研真题汇总(含部分答案)
书籍目录
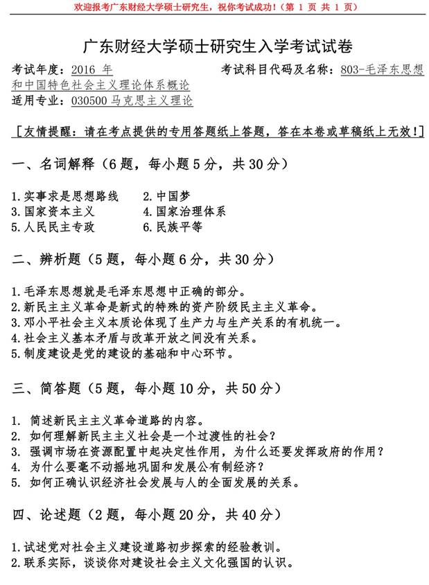
1.广东财经大学《毛泽东思想和中国特色社会主义理论体系概论》考研真题
2.浙江工商大学《毛泽东思想和中国特色社会主义理论体系》考研真题
3.汕头大学《中国化马克思主义》考研真题
4.江西师范大学《毛泽东思想和中国特色社会主义理论体系》考研真题
5.安徽师范大学《毛泽东思想和中国特色社会主义理论体系概论》考研真题

部分内容
1.广东财经大学《毛泽东思想和中国特色社会主义理论体系概论》考研真题
2016年广东财经大学《803毛泽东思想和中国特色社会主义理论体系概论》考研真题

获取方式:扫码关注下面公众号,关注后
  
 
回复关键词【大连理工大学858】或【大连理工大学中国化的马克思主义】
	声明:本站所有文章,如无特殊说明或标注,均为本站原创发布。任何个人或组织,在未征得本站同意时,禁止复制、盗用、采集、发布本站内容到任何网站、书籍等各类媒体平台。如若本站内容侵犯了原著者的合法权益,可联系我们进行处理。
		
