考研真题
1. 全国名校生理学考研真题汇总
考研指导书
1. 王庭槐《生理学》(第9版)配套题库【考研真题精选+章节题库】

全国名校生理学考研真题汇总
书籍目录
1.山东大学生理学考研真题
2.延安大学生理学考研真题
3.江苏大学生理学考研真题
4.湖南师范大学生理学考研真题
5.暨南大学生理学考研真题
6.安徽师范大学生理学考研真题

部分内容
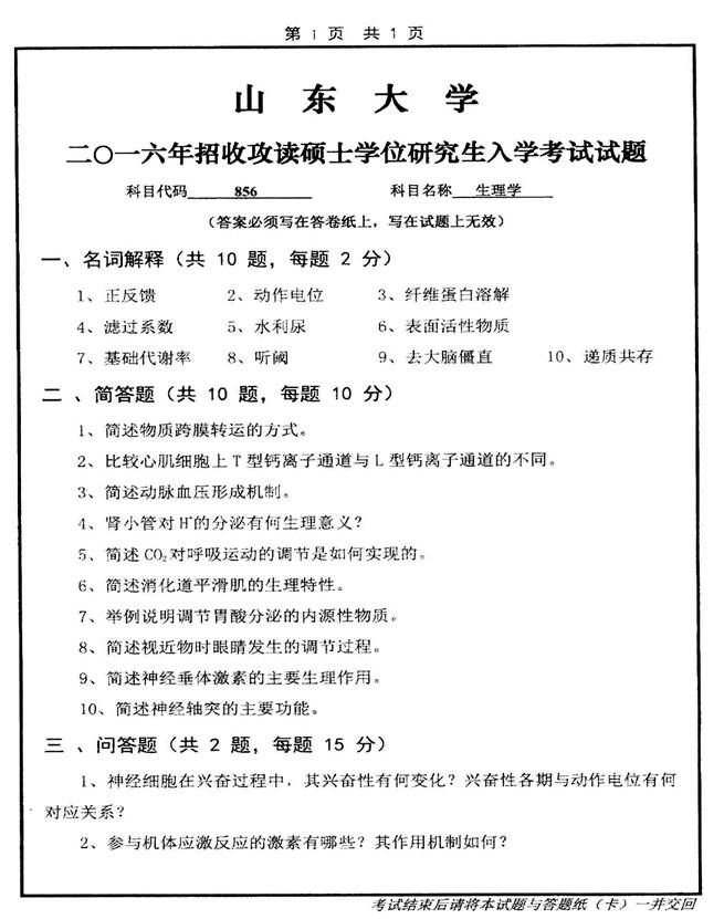
1.山东大学生理学考研真题
2016年山东大学856生理学考研真题

获取方式:扫码关注下面公众号,关注后
回复关键词【大连理工大学809】或【大连理工大学生理学】
声明:本站所有文章,如无特殊说明或标注,均为本站原创发布。任何个人或组织,在未征得本站同意时,禁止复制、盗用、采集、发布本站内容到任何网站、书籍等各类媒体平台。如若本站内容侵犯了原著者的合法权益,可联系我们进行处理。
