考研真题
1. 大连海洋大学食品科学与工程学院《713分析化学》历年考研真题汇总
2. 全国名校分析化学考研真题汇总(含部分答案)
考研指导书
1. 武汉大学《分析化学》(第6版)(上册)笔记和考研真题
2. 武汉大学《分析化学》(第6版)(上册)配套题库【考研真题精选+章节题库】
3. 武汉大学《分析化学》(第6版)(下册)笔记和考研真题
4. 武汉大学《分析化学》(第6版)(下册)配套题库【考研真题精选+章节题库】

大连海洋大学食品科学与工程学院《713分析化学》历年考研真题汇总
书籍目录
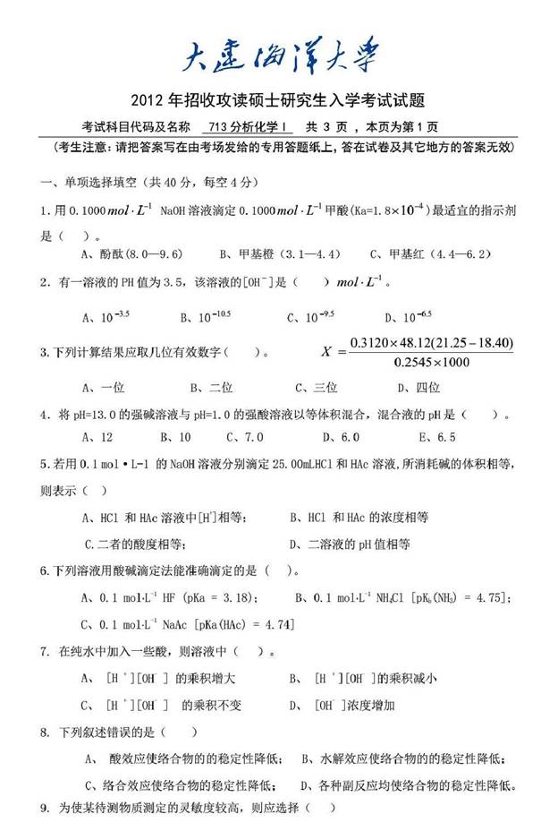
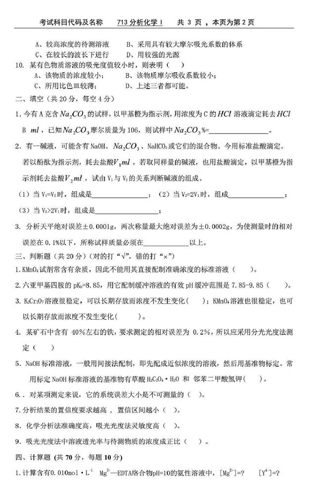
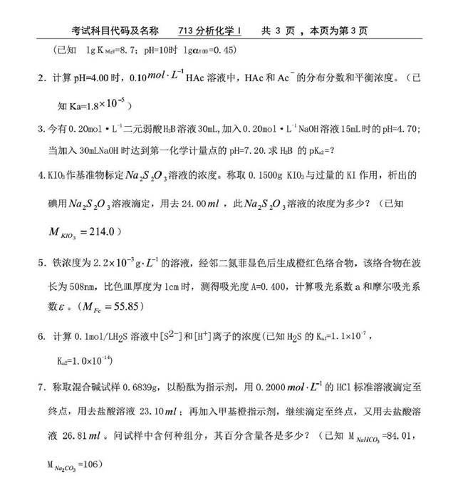
2012年大连海洋大学713分析化学I考研真题
2006年大连海洋大学分析化学I考研真题
2003年大连海洋大学分析化学(C)考研真题
2002年大连海洋大学分析化学(A)考研真题
2000年大连海洋大学分析化学(A)考研真题
2000年大连海洋大学分析化学(B)考研真题
2000年大连海洋大学分析化学(C)考研真题

部分内容
2012年大连海洋大学713分析化学I考研真题



更多内容,请点击获取:
http://shuyue.100xuexi.com/Ebook/981449.html
声明:本站所有文章,如无特殊说明或标注,均为本站原创发布。任何个人或组织,在未征得本站同意时,禁止复制、盗用、采集、发布本站内容到任何网站、书籍等各类媒体平台。如若本站内容侵犯了原著者的合法权益,可联系我们进行处理。
