考研真题
1. 大连海事大学航运经济与管理学院《经济学(宏观经济学、微观经济学)》历年考研真题
2. 全国名校经济学考研试卷分析及真题(含北大清华人大复旦等名校)
3. 全国名校经济学考研试卷分析及真题(含中央财大、武汉大学等名校)
4. 全国名校经济学考研真题
考研指导书
1. 高鸿业《西方经济学(宏观部分)》(第7版)笔记和课后习题(含考研真题)
2. 高鸿业《西方经济学(宏观部分)》(第7版)名校考研真题
3. 高鸿业《西方经济学(宏观部分)》(第7版)配套题库【考研真题精选+章节题库】
4. 高鸿业《西方经济学(微观部分)》(第7版)笔记和课后习题(含考研真题)
5. 高鸿业《西方经济学(微观部分)》(第7版)名校考研真题
6. 高鸿业《西方经济学(微观部分)》(第7版)配套题库【考研真题精选+章节题库】

大连海事大学航运经济与管理学院《经济学(宏观经济学、微观经济学)》历年考研真题AI讲解
书籍目录
2009年大连海事大学经济学(宏观经济学、微观经济学)考研真题
2009年大连海事大学经济学(宏观经济学、微观经济学)考研真题及详解
2010年大连海事大学经济学(宏观经济学、微观经济学)考研真题
2010年大连海事大学经济学(宏观经济学、微观经济学)考研真题及详解
2011年大连海事大学经济学(宏观经济学、微观经济学)考研真题
2011年大连海事大学经济学(宏观经济学、微观经济学)考研真题及详解
2012年大连海事大学经济学(宏观经济学、微观经济学)考研真题
2012年大连海事大学经济学(宏观经济学、微观经济学)考研真题及详解
2013年大连海事大学经济学(宏观经济学、微观经济学)考研真题
2013年大连海事大学经济学(宏观经济学、微观经济学)考研真题及详解
2017年大连海事大学经济学(宏观经济学、微观经济学)考研真题(回忆版)

部分内容
2009年大连海事大学经济学(宏观经济学、微观经济学)考研真题




2009年大连海事大学经济学(宏观经济学、微观经济学)考研真题及详解
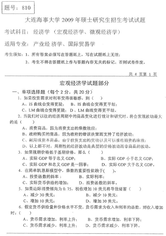
宏观经济学试题部分
一、单项选择题(每个2分,共20分)
1如果投资需求对利率变得很敏感,则( )。
A.IS曲线会变得更陡
B.IS曲线会变得更平坦
C.LM曲线会变得更陡
D.LM曲线变得更平坦
【答案】B
【解析】当投资需求对利率变得很敏感时,表明投资的利率弹性很大,即IS曲线斜率的绝对值就较小,则IS曲线较平缓。
2当我们对以往的经济周期中的商品变化进行统计和研究时,将会发现波动最大的是( )。
A.消费商品,因为消费支出的乘数效应
B.政府购买的商品,因为政府的错误决策而支持了经济波动
C.耐用或资本商品,由于投资支出的变动以及可以推迟消费的缘故
D.以上都不对,周期性的经济波动是典型的价格波动而非商品的波动
【答案】C
【解析】国民收入的水平取决于总需求,因而引起国民收入波动的主要原因在于总需求。消费在长期中比较稳定,消费中的短期变动,尤其是耐用品的消费变动,对经济周期有一定的影响,政府支出是一种可控制的因素,净出口占的比例较小,那么,经济周期的原因主要还是由于资本边际效率的循环波动导致的投资变动。
3如果现期价格低于基期价格,那么( )。
A.实际GDP等于名义GDP
B.实际GDP小于名义GDP
C.实际GDP和名义GDP是一回事
D.实际GDP大于名义GDP
【答案】D
【解析】名义GDP是用生产物品和劳务的当年价格计算的全部最终产品的市场价值;实际GDP是用以前某一年作为基期的价格计算出来的全部最终产品的市场价值。如果现期物价低于基期物价,则名义GDP低于实际GDP。
4在简单凯恩斯模型中,乘数的重要性依赖于( )。
A.投资函数的斜率
B.实际利率
C.实际货币供给的增加
D.消费函数的斜率
【答案】D
【解析】由投资乘数ki=1/(1-β)、政府购买支出乘数kg=1/(1-β)、税收乘数kt=-β/(1-β)可知乘数的重要性取决于边际消费倾向β,即消费函数的斜率。
5如果边际消费倾向为0.75,税收增加10美元将导致国民收入( )。
A.减少30美元
B.减少10美元
C.增加10美元
D.增加30美元
【答案】A
【解析】税收乘数=-β/(1-β)=-0.75/(1-0.75)=-3,则Δy=Δt·kt=(-3)×10=-30,即税收增加10美元,将导致国民收入减少30美元。kt
6假定货币供给量和价格水平不变,货币需求为收入和利率的函数,则收入增加将导致( )。
A.货币需求增加,利率上升
B.货币需求增加,利率下降
C.货币需求减少,利率上升
D.货币需求减少,利率下降
【答案】A
【解析】货币需求是收入和利率的函数,则随着收入的增加,货币需求也增加,货币需求曲线向右移动。当货币供给不变,即货币供给曲线位置不变时,则利率上升。
7如果利率和收入都能按供求情况自动得到调整,则利率和收入的组合点出现在IS曲线左下方、LM曲线的右下方的区域中时,有可能( )。
A.利率上升,收入增加
B.利率上升,收入不变
C.利率上升,收入减少
D.以上三种情况都可能发生
【答案】D
【解析】组合点处于非均衡状态,会向均衡点调整。均衡点的利率大于组合点利率,均衡收入可能大于、可能小于、也可能等于组合点收入水平。因此点向均衡点调整过程中,利率将上升,收入可能增加、减少或不变。
8税收增加将( )。
A.使IS曲线左移,并使利率和收入水平同时降低
B.使IS曲线右移,并使利率和收入水平同时提高
C.使IS曲线右移,提高收入水平但利率降低
D.使LM曲线下移(右移)
【答案】A
【解析】税收增加会导致消费、投资等需求减少,从而产出减少,实际货币需求减少,进而导致利率下降。在图形上表现为IS曲线左移。
9在均衡点上,投资等于( )。
A.私人总存储
B.政府预算盈余
C.A和B之和
D.既不是A,也不是B
【答案】C
【解析】在均衡点上,投资等于储蓄。储蓄包括政府储蓄和私人储蓄。政府储蓄等于政府收入减去政府支出;私人储蓄等于可支配收入减去消费。
10需求拉动型通货膨胀( )。
A.通常用于描述某种供给因素所引起的价格波动
B.通常用于描述某种总需求的增长所引起的价格波动
C.表示经济制度已调整过的预期通货膨胀率
D.以上都不是
【答案】B
【解析】需求拉动型通货膨胀是指总需求超过总供给所引起的一般价格水平的持续显著的上涨,是总需求的增长所引起的价格波动。
二、简述题(35分)
1简述通货膨胀形成的原因。(15分)
答:关于通货膨胀的原因,西方经济学家提出了种种解释,可分为三个方面:第一个方面为货币数量论的解释,这种解释强调货币在通货膨胀过程中的重要性;第二个方面是用总需求与总供给来解释,包括从需求的角度和供给的角度的解释;第三个方面是从经济结构因素变动的角度来说明通货膨胀的原因。
(1)作为货币现象的通货膨胀
货币数量论在解释通货膨胀方面的基本思想是,每一次通货膨胀背后都有货币供给的迅速增长。由货币方程MV=Py可得:
通货膨胀率=货币增长率+货币流通速度变化率-产量增长率
根据货币交易方程可知,通货膨胀来源于三个方面,即货币流通速度的变化、货币增长和产量增长。如果货币流通速度不变且收入处于其潜在的水平上,则可以得出,通货膨胀的产生主要是货币供给增加的结果。货币主义强调货币和货币政策的重要作用,认为通货膨胀只是一种货币现象,通货膨胀的最根本原因是货币供给量多于需求量,于是“通货膨胀是一定会到处发生的货币现象”。
(2)需求拉动通货膨胀
需求拉动通货膨胀又称超额需求通货膨胀,是指总需求超过总供给所引起的一般价格水平的持续显著的上涨。需求拉动通货膨胀理论把通货膨胀解释为“过多的货币追求过少的商品”,如图1所示,在达到充分就业的产量yf以后,如果总需求继续增加,总供给就不再增加,因而总供给曲线AS呈垂直状。这时总需求的增加只会引起价格水平的上涨。

图1 需求拉动通货膨胀
(3)成本推动通货膨胀
成本推动通货膨胀又称成本通货膨胀或供给通货膨胀,是指在没有超额需求的情况下由于供给方面成本的提高所引起的一般价格水平持续和显著的上涨。成本推动通货膨胀理论把推动通货膨胀的成本因素归结为工资和利润两个方面,所以,成本推动通货膨胀理论又分为两种,即工资推动通货膨胀理论和利润推动通货膨胀理论。
①工资推动通货膨胀理论
工资推动通货膨胀是指不完全竞争的劳动市场造成的过高工资所导致的一般价格水平的上涨。工资推动通货膨胀理论把这种工资和价格的螺旋上升运动,即工资-价格螺旋视为通货膨胀的直接原因,把工会的存在所导致的不完全竞争的劳动市场视为通货膨胀的根源。
②利润推动通货膨胀理论
利润推动通货膨胀是指垄断企业和寡头企业利用市场势力谋取过高利润所导致的一般价格水平的上涨。如果市场是垄断市场或寡头垄断市场,垄断企业和寡头垄断企业就可以利用其垄断的优势,通过控制产量和提高产品价格来获取高额垄断利润,这必然会推动价格水平上升,并使价格水平的上升速度超过生产成本的增长速度,从而引发通货膨胀。
(4)结构性通货膨胀
在经济运行过程中,在既不存在需求拉动,也不存在成本推动的情况下,仅仅是由于经济结构因素的变化也可以导致价格水平持续、显著地上涨,引发通货膨胀,这就是结构性通货膨胀。
从经济结构本身所具有的特点来看,国民经济中各个部门各具特点且千差万别,这是导致结构性通货膨胀的根源。在现代社会,由于资本和技术在不同的经济部门具有不同的特征,因此,现代社会的经济结构很难使资本和技术从一个部门流转到另一个部门。
但是,货币工资的增长速度通常是由生产率较高的部门、处于发展上升阶段的部门和开放度较高的部门决定的。如果出现这种情况,在工会追求工资均等化和公平原则的压力下,在劳动市场竞争的作用下,那些劳动生产率较低的部门、发展缓慢处在衰退阶段的部门和非开放的部门,其工资的增长速度会向生产率提高较快、正处于上升期和开放度高的先进部门看齐,使整个社会的货币工资增长速度具有同步增长的趋势。如果整个社会的工资增长速度都向那些先进的经济部门看齐,势必会导致全社会的工资增长率高于社会劳动生产率的平均增长率,这必然会导致价格水平的普遍上涨,从而引发通货膨胀,这种通货膨胀就是结构性通货膨胀。
2简述宏观货币政策的主要工具及具体操作。(10分)
答:货币政策是指政府货币当局即中央银行通过银行体系变动货币供给量来调节总需求的政策。货币政策的工具有改变再贴现率、公开市场业务、改变法定准备率以及道义上的劝告等。这些货币政策工具的作用的直接目标是通过控制商业银行的存款准备金,影响利率与国民收入,从而最终实现稳定国民经济的目标。
(1)再贴现率政策
通常把中央银行给商业银行及其他金融机构的贷款称为再贴现,把中央银行对商业银行及其他金融机构的贷款利率称为再贴现率。中央银行可以根据经济运行情况改变再贴现率。当货币当局认为总支出不足、失业有持续增加的趋势时,就降低再贴现率,扩大再贴现的数量以鼓励商业银行发放贷款,刺激投资。再贴现率的下降表示货币当局要扩大货币和信贷供给,再贴现率的上升表示货币当局要收缩货币和信贷供给。中央银行在降低或提高再贴现率时,用控制银行准备金的办法迫使商业银行及其他金融机构相应地降低或提高贷款利率。
(2)公开市场业务
公开市场业务是指中央银行在公开市场上买进或卖出政府债券以增加或减少商业银行准备金的一种政策手段。公开市场业务是中央银行稳定经济的最经常使用的政策手段,也是最灵活的政策手段。公开市场业务是逆经济风向行事的。当经济风向显示出总支出不足,因而失业有持续增加的趋势时,中央银行在公开市场买进政府债券,使政府债券价格提高到现有市场价格以上,而债券价格的上涨就等于利率的下降。反之,当经济风向显示出总支出过多,因而价格水平有持续上涨的趋势时,中央银行在公开市场卖出政府债券,从而引起收入、价格和就业的下降。
(3)法定准备率政策
法定准备率是银行准备金对存款的比例,由于这一比例是法定的,因而称为法定准备率。中央银行逆经济风向改变法定准备率。货币当局认为总支出不足、失业有持续增加的趋势时,可以降低法定准备率,使商业银行能够按更低的准备率,也就是按更多的倍数扩大贷款;也使商业银行形成超额准备金,超额准备金扩大了商业银行增加信用的基础,增大了贷款能力。反之,货币当局认为总支出过多、价格水平有持续增长的趋势时,可以提高法定准备率,使商业银行必须按更高的准备金率也就是按较低的倍数扩大贷款;也使商业银行准备金不足,从而减少了贷款能力。
3试用简单国民收入决定模型画图说明乘数效应。(10分)
答:乘数效应是一种宏观的经济效应,指经济活动中某一变量的增减所引起的经济总量变化的连锁反应程度。在凯恩斯的国民收入决定理论中,乘数效应考察投资、政府购买支出或税收等变动一定量对收入水平的影响程度。
乘数效应的理论支撑源于凯恩斯《就业、利息和货币通论》中的收入乘数原理。乘数效应可用图2来表示。

图2 乘数效应
图2中,c+i表示原来的总支出线,c+i′表示新的总支出线,原来的均衡收入为y′,新的均衡收入为y。可以看出,投资的增加,会引起收入若干倍的增加。实际上,总需求的任何变动,如消费的变动、政府购买支出的变动、税收的变动以及净出口的变动等,都会引起收入若干倍变动。
乘数效应不考虑货币因素对收入的影响。如果考虑货币因素的影响,收入增加会使利率上升,从而投资减少,这又使收入减少,因此最终的收入增加幅度小于不考虑货币因素时收入增加幅度。
三、计算题(20分)
1假设货币需求L=0.2Y-5r(r为利率),货币供给M=200,消费C=60+0.8Yd,税收T=100,投资I=150-5r,政府支出G=100,求IS和LM方程及均衡收入、利率和投资。(10分)
解:由三部门国民收入恒等式Y=C+I+G可得:
Y=60+0.8×(Y-100)+150-5r+100
求解得IS曲线表达式为:
Y=1150-25r
货币市场均衡条件为L=M,即:
200=0.2Y-5r
可得LM曲线方程为:
Y=1000+25r
联立求解IS曲线方程和LM曲线方程:

可得:Y*=1075;r*=3。
将r*=3代入投资函数中得I=150-5r=150-5×3=135。
2假设经济模型为C=40+0.8(Y-T);I=400;G=400;T=0.2Y,Y=C+I+G。(10分)
(1)计算均衡的收入水平。
(2)在均衡的收入水平下,政府预算盈余为多少?
(3)计算政府支出的乘数、税收乘数。
解:(1)由三部门国民收入恒等式Y=C+I+G可得:
Y=40+0.8(Y-0.2Y)+400+400
解得:Y=2333.33。
(2)政府预算盈余为:BS=T-G=0.2Y-400=2333.33×0.2-400≈66.67。
(3)政府支出乘数为:=1/[1-β(1-t)]=1/[1-0.8×(1-0.2)]=25/9;kG
税收乘数(税率不变时)为:kT=[-β(1-t)]/[1-β(1-t)]=[-0.8×(1-0.2)]/[1-0.8×(1-0.2)]=-16/9。
微观经济学试题部分
一、单项选择题(每个2分,共20分)
1需求量和价格之所以呈反方向变化,是因为( )。
A.替代效应的作用
B.收入效应的作用
C.上述两种效应同时发生作用
D.以上均不正确
【答案】C
【解析】价格变化一般会有两个效应,替代效应和收入效应。替代效应是指由于该商品价格上升,消费者会用其他商品来替代该商品,从而该商品的需求量减少;收入效应是指由于商品价格上升,消费者的实际收入下降,从而对商品的需求量减少。对于正常品来说,其替代效应大于收入效应,从而需求量和价格呈反方向变化。
2如果消费者对某商品的偏好突然增加,同时这种产品的生产技术有很大改进,我们可以预料( )。
A.该商品的需求曲线和供给曲线都向右移动并使均衡价格和产量提高
B.该商品的需求曲线和供给曲线都向右移动并使均衡价格和产量下降
C.该商品的需求曲线和供给曲线都向左移动并使均衡价格上升而均衡产量下降
D.该商品的需求曲线和供给曲线都向右移动并使均衡产量增加,但均衡价格可能上升也可能下降
【答案】D
【解析】消费者对某种商品的偏好突然增加会增加对这种商品的需求,商品的需求曲线向右移动,生产技术的改进会增加这种商品的供给,商品的供给曲线向右移动,所以商品的均衡产量一定增加,但是均衡价格可能上升也可能下降。
3完全竞争市场的假定之一是( )。
A.产品是无差别的,而且卖者与买者也是没有差别的
B.买卖双方没有差别,但产品是由差别的
C.买卖双方是有差别的,但产品是无差别的
D.产品和买卖双方都是有差别的
【答案】C
【解析】完全竞争市场的假定有:①市场上有大量的买者和卖者,他们都是市场价格的接受者;②市场上每一个厂商提供的商品都是完全同质的,厂商之间提供的商品是完全无差别的;③所有的资源具有完全的流动性,厂商进入或退出一个行业是完全自由和毫无困难的;④信息是完全的,市场上的每一个买者和卖者都掌握与自己的经济决策有关的一切信息。由假定第二条可知,在完全竞争市场上,买卖双方是有差别的,但产品无差别。
4MRSxy递减,MUx和MUy必定( )。
A.递增
B.递减
C.MUx递减,MUy递增
D.MUx递增,MUy递减
【答案】C
【解析】MRSxy是边际替代率,消费者增加一单位某种商品的消费数量时所需要放弃的另一种商品的消费数量。MRSxy=MUx/MUy,当MRSxy递减时,MUx递减,MUy递增。
5恩格尔曲线从( )导出。
A.价格-消费曲线
B.收入-消费线
C.需求曲线
D.无差异曲线
【答案】B
【解析】恩格尔曲线表明的是在商品价格和其他条件不变的情况下,消费者在每一收入水平上对某种商品的需求量之间的内在联系。由消费者的收入-消费曲线可以推导出消费者的恩格尔曲线。
6规模报酬递减是在下述情况下发生的( )。
A.按比例连续增加各种生产要素
B.不按比例连续增加各种生产要素
C.连续地投入某种生产要素而保持其他生产要素不变
D.上述都正确
【答案】A
【解析】把生产产品的各种生产要素扩大相同的比例,所增加的产品产量比例小于生产要素扩大的比例,就是规模报酬递减。边际报酬递减是在连续地投入某种生产要素而保持其他要素不变的情况下发生的。
7如果规模报酬不变,单位时间里增加了10%的劳动使用量;但保持资本量不变,则产出将( )。
A.增加10%
B.减少10%
C.增加大于10%
D.增加小于10%
【答案】D
【解析】规模报酬不变要求把生产产品的各种生产要素扩大相同的比例,所增加的产品产量比例才等于生产要素扩大的比例。如果只增加10%的劳动投入,而其它生产要素的投入保持不变,产出将会小于10%。
8实施价格歧视的企业在需求( )的市场索取最高的价格。
A.需求价格弹性最大
B.需求价格弹性最小
C.缺乏需求价格弹性
D.富有需求价格弹性
【答案】B
【解析】三级价格歧视的定价原则为:P1/P2=[1-1/ed2]/[1-1/ed1],三级价格歧视要求厂商在需求价格弹性小的市场上制定较高的产品价格,在需求的价格弹性大的市场上制定较低的产品价格。
9已知产量为500单位时,平均成本是2元,产量增加到550单位时,平均成本等于2.5元,在这个产量变化范围内,边际成本( )。
A.随着产量的增加而上升,并在数值上大于平均成本
B.随着产量的增加而上升,并在数值上小于平均成本
C.随着产量的增加而下降,并在数值上小于平均成本
D.随着产量的增加而下降,并在数值上大于平均成本
【答案】A
【解析】根据边际成本与平均成本的关系知,当平均成本下降时,边际成本小于平均成本,此时边际成本可能上升也可能下降;当平均成本上升时,边际成本一定上升,此时边际成本大于平均成本;边际成本与平均成本相交于平均成本的最低点。当产量为500时,平均成本为2元,产量增加到550时,平均成本上升为2.5,故边际成本随产量增加而上升,且在数值上大于平均成本。
10已知某种商品的市场需求函数为D=30-P,市场供给函数为S=3P-10,如果对该商品实行减税,则减税后的均衡价格( )。
A.等于10
B.小于10
C.大于10
D.小于或等于10
【答案】B
【解析】当不征税时,市场均衡价格为10,均衡数量为20。由于该商品在供求均衡时的需求弹性小于1,供给弹性大于1,因此,减税造成的需求增加量比供给增加量小,因此会出现供过于求,价格下降,即减税后的市场价格小于10。
二、简答题(35分)
1图3中有三条直线的需求曲线。
(1)试比较a、b、c三点的需求价格弹性
(2)试比较a、d和e点的需求价格弹性(6分)

图3
解:(1)根据求需求价格点弹性的几何方法,易知分别处于三条不同的线性需求曲线上的a、b、c三点的需求价格点弹性是相等的。原因在于,在这三点上,都有:ed=jO/fj
(2)用Ea、Ed和Ee分别代表a、d和e点的需求弹性,则由于Ea=aG/af=KG/KO,Ed=dH/df=KH/KO,Ee=eU/(ef)=KU/KO,又由于KG<KH<KU,因而Ea<Ed<Ee。
2试说明需求价格弹性与企业总收益的关系。(10分)
答:商品的需求价格弹性和提供该商品的厂商的总收益之间存在着密切的关系,这种关系可归纳为以下三种情况:
(1)当ed>1,即需求富有弹性时,总收益与价格反向变动,即它随价格的提高而减少,随价格的降低而增加。这是因为,当ed>1时,厂商降价所引起的需求量的增加率大于价格的下降率。这意味着价格下降所造成的销售收入的减少量必定小于需求量增加所带来的销售收入的增加量。所以,降价最终带来的销售收入值是增加的。相反,在厂商提价时,最终带来的销售收入值是减少的。
(2)当ed<1时,即需求缺乏弹性时,总收益与价格同向变动,即它随价格的提高而增加,随价格的降低而减少。这是因为,当ed<1时,厂商降价所引起的需求量的增加率小于价格的下降率。这意味着需求量增加所带来的销售收入的增加量并不能全部抵消价格下降所造成的销售收入的减少量。所以,降价最终带来的销售收入值是减少的。相反,在厂商提价时,最终带来的销售收入值是增加的。
(3)当ed=1时,总收益和价格的变动没有关系。这是因为,当ed=1时,厂商变动价格所引起的需求量的变动率和价格的变动率是相等的。这样一来,由价格变动所造成的销售收入的增加量或减少量刚好等于由需求量变动所带来的销售收入的减少量或增加量,所以,无论厂商是降价还是提价,销售收入值是固定不变的。
3试画图分析说明生产要素的最优组合。(9分)
答:在长期中,厂商能够调整所有的生产要素的投入数量。任何一个理性的生产者都会选择最优的生产要素组合进行生产,从而实现既定成本条件下的最大产量,或者实现既定产量条件下的最小成本。生产要素最适组合的条件都是:MPL/w=MPK/r。
(1)既定成本条件下的产量最大化
图4中,有一条等成本线AB和三条等产量曲线Q1、Q2和Q3。等成本线AB与等产量曲线Q2相切于E点,该点就是生产的均衡点。在生产均衡点E有:
MRTSLK=w/r或MPL/w=MPK/r
即为了实现既定成本条件下的最大产量,厂商必须选择最优的生产要素组合,使得两要素的边际技术替代率等于两要素的价格比例。

图4 既定成本条件下产量最大的生产要素组合
(2)既定产量条件下的成本最小化
图5中,有一条等产量曲线Q和三条等成本线AB、A′B′和A″B″,惟一的等产量曲线Q代表既定的产量。为了实现既定产量下的最小成本,厂商应该通过对两种要素投入的不断调整,使得花费在每一种要素的最后一单位的成本支出所带来的边际产量相等,即应满足MPL/w=MPK/r。

图5 既定产量条件下成本最小的要素组合
4试比较完全竞争市场和完全垄断市场。(10分)
答:(1)完全竞争市场必须具备以下四个条件:①市场上有大量的买者和卖者,买者和卖者都是价格的接受者;②市场上每一个厂商提供的商品都是完全同质的,即厂商之间提供的商品是完全无差别的;③所有的资源具有完全的流动性,意味着厂商进入或退出一个行业是完全自由和毫无困难的;④信息是完全的。
完全竞争是竞争最为激烈的市场,其市场效率也是最高的。在现实经济生活中,真正意义上的完全竞争市场是不存在的。
(2)完全垄断市场是指整个行业中只有一个厂商的市场组织。完全垄断市场的条件主要有以下三点:①市场上只有一个厂商生产和销售商品;②该厂商生产和销售的商品没有任何相近的替代品;③其他任何厂商进入该行业都极为困难或不可能。完全垄断厂商可以控制和操纵市场价格。
(3)在完全竞争市场下,厂商的平均成本、边际成本和边际收益相等,都等于市场价格。在完全垄断市场的状态下,垄断厂商可以自行控制市场的产量和价格,它们从自身利益出发,所定的市场价格高于平均成本和边际成本,以获得超额利润。
(4)在完全竞争市场价格给定的条件下,厂商在长期生产中对全部生产要素的调整可以表现为两个方面,一是对最优的生产规模的选择,二是对进入或退出一个行业的决策。在长期中,厂商达到长期均衡:P=AR=MR=LMC=SMC=LAC=SAC,利润为0。长期均衡使得价格等于最低长期平均成本。
完全垄断厂商为了获得最大的利润,必须遵循MR=MC的原则。MR与MC的交点所对应的产量即为均衡条件下的产量。在完全垄断厂商利润最大化MR=MC下,垄断厂商的产量低于竞争性市场情况下的产量,因此是帕累托低效率的。
(5)完全竞争市场和完全垄断市场的特点比较如表1所示。
表1 完全竞争市场和完全垄断市场特点的比较

三、计算题(20分)
1一垄断企业同时在两个分割的市场上销售商品,两市场的需求函数分别为Q1=10-(1/2)P1,Q2=16-P2,边际成本为4,不随产量变化而变化。
问:为使利润最大化,企业如何在两个市场上分别确定销售量和价格?(8分)
解:由已知可得两市场的反需求曲线分别为:P1=20-2Q1,P2=16-Q2。由厂商的边际成本为常数,则AC=MC=4。
当垄断者实行价格歧视时,厂商的总利润函数为:
π=P1Q1+P2Q2-TC=(20-2Q1)Q1+(16-Q2)Q2—4(Q1+Q2)
利润最大化的一阶条件为:
∂π/∂Q1=20-4Q1-4=0
∂π/∂Q2=16-2Q2-4=0
解得:Q1=4,Q2=6。
从而可得:P1=20-2Q1=12,P2=16-Q2=10。
2设供给函数为QS=2+3P,需求函数为QD=10-P。
(1)求解市场均衡的价格与产量水平;
(2)求在此均衡点的供给弹性与需求的价格弹性;
(3)若对产品征收从量税,那么会对均衡价格与产量水平有何影响?
(4)用图来表示上述的结论。(12分)
解:(1)均衡时,有QS=QD,即:
2+3P=10-P
解得:P=2,QS=QD=8。
(2)根据需求价格弹性公式,此时的需求价格弹性为:
eD=-(dQD/dP)×(P/QD)=-(-1)×(2/8)=0.25
根据供给价格弹性公式,此时的供给价格弹性为:
eS=(dQ/dP)×(P/Q)=3×(2/8)=0.75
(3)若政府对厂商征收从量税,厂商的供给函数会发生改变,假设从量税是t,则供给函数变为QS=2+3(P-t),此时新的均衡价格和均衡产量分别是:P=(8+3t)/4,QS=QD=(32-3t)/4。所以,均衡价格会上升,均衡产量下降。
(4)如图6所示,D是市场需求曲线,S是征税前的供给曲线,S′是征税后的供给曲线,从图可以看出,征税前,需求曲线和供给曲线相交于E点,征税后,需求曲线和供给曲线相交于E′点,商品的价格上升,而均衡产量下降。

图6 征税对均衡价格和产量的影响
更多内容,请点击获取:
http://shuyue.100xuexi.com/Ebook/973196.html
