考研真题
1. 全国名校信号与系统考研真题及详解
考研指导书
1. 奥本海姆《信号与系统》(第2版)笔记和课后习题(含考研真题)详解(上册)
2. 奥本海姆《信号与系统》(第2版)笔记和课后习题(含考研真题)详解(下册)

奥本海姆《信号与系统》(第2版)笔记和课后习题(含考研真题)详解(上册)
书籍目录
第1章 信号与系统
第2章 线性时不变系统
第3章 周期信号的傅里叶级数表示
第4章 连续时间傅里叶变换
第5章 离散时间傅里叶变换
第6章 信号与系统的时域和频域特性

部分内容
第1章 信号与系统
1.1 复习笔记
本章内容是信号与系统分析的基础。主要介绍了信号的分类和基本运算,学完本章读者要重点掌握的内容有:
(1)掌握信号的分类方法及其特点:连续/离散、周期/非周期、奇/偶、能量/功率。
(2)掌握冲激信号和阶跃信号的物理意义及性质。
(3)掌握常见连续/离散信号的波形及其表达式。
(4)掌握信号的时域运算和波形变换方法。
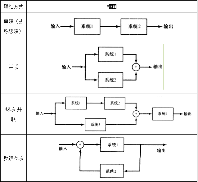
(5)掌握系统互连方法及其特点。
一、连续时间和离散时间信号
1连续时间信号和离散时间信号(见表1-1-1)
表1-1-1 信号的定义和表示方法


图1-1-1 信号的图形表示
(a)连续时间信号;(b)离散时间信号
2信号能量与功率(见表1-1-2)
表1-1-2 能量和功率的计算公式

3能量信号和功率信号的特点(见表1-1-3)
表1-1-3 能量信号和功率信号的特点

二、自变量的变换
1基本变换(见表1-1-4)
表1-1-4 自变量的基本变换

2周期信号与非周期信号(见表1-1-5)
表1-1-5 周期信号与非周期信号的定义及特点

3偶信号与奇信号(见表1-1-6)
表1-1-6 偶信号与奇信号的定义及特点

【注】任何信号=偶信号+奇信号,即x(t)=Ev{x(t)}+Od{x(t)},其中Ev{x(t)}=(1/2)[x(t)+x(-t)],Od{x(t)}=(1/2)[x(t)-x(-t)],Ev{x(t)}为x(t)的偶部,Od{x(t)}为x(t)的奇部。
三、指数信号与正弦信号
1连续时间复指数信号与正弦信号(见表1-1-7)
表1-1-7 连续时间复指数信号与正弦信号的表达式与特点

2离散时间复指数信号与正弦信号(见表1-1-8)
表1-1-8 离散时间复指数信号与正弦信号

3离散时间复指数序列的周期性质
(1)离散时间指数信号
的周期性的要求
为了使信号
是周期的,周期为N>0,就必须有
,也就是要求ω0N必须是2π的整数倍,即必须有一个整数m,满足:ω0N=m2π或ω0/(2π)=m/N。
(2)意义
a.若ω0/(2π)为一个有理数,
就是周期的;否则就不是周期的。
b.若离散序列是周期的,那么其基波周期为N=m(2π/ω0)。
四、单位冲激与单位阶跃函数
1离散时间单位脉冲和单位阶跃序列(见表1-1-9)
表1-1-9 二者的表达式与关系

2连续时间单位阶跃和单位冲激函数(见表1-1-10)
表1-1-10 二者的表达式与关系

五、连续时间和离散时间系统
1系统的分类(见表1-1-11)
表1-1-11 连续和离散时间系统的定义及特点


(a)连续时间系统

(b)离散时间系统
图1-1-2
2系统的互联(见表1-1-12)
表1-1-12 系统的联结方式及框图

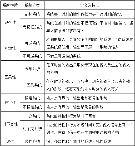
六、基本系统性质(见表1-1-13)
表1-1-13 基本系统性质的定义及特点

获取方式:扫码关注下面公众号,关注后
回复关键词【复旦大学956】或【复旦大学信号与信息系统】
