考研真题
1. 复旦大学新闻学院《714新闻传播学基础》历年考研真题汇总(含部分答案)
2. 全国名校传播学理论考研真题汇总
3. 全国名校新闻理论考研真题汇总
考研指导书
1. 李良荣《新闻学概论》(第7版)笔记和考研真题详解
2. 李良荣《新闻学概论》(第7版)配套题库【考研真题(视频讲解)+章节题库】
3. 黄瑚《中国新闻事业发展史》(第2版)配套题库【考研真题精选+章节题库】
4. 彭兰《网络传播概论》(第4版)笔记和课后习题(含考研真题)详解
5. 彭兰《网络传播概论》(第4版)配套题库(含考研真题)
6. 刘海龙《大众传播理论:范式与流派》笔记和课后习题详解
7. 刘海龙《大众传播理论:范式与流派》配套题库【考研真题精选+章节题库】
8. 郭庆光《传播学教程》(第2版)笔记和课后习题(含考研真题)详解

李良荣《新闻学概论》(第7版)笔记和考研真题详解
书籍目录
绪 论
第一章 新闻活动
第二章 新 闻
第三章 真实性是新闻的本质规定
第四章 新闻与信息、宣传、舆论
第五章 新闻事业的产生
第六章 互联网造就传媒业新业态
第七章 新闻事业的发展及其基本规律
第八章 新闻媒介的性质
第九章 新闻事业的功能与效果
第十章 党性原则是中国新闻事业的基本制度
第十一章 舆论引导与舆论监督
第十二章 大众传媒与社会
第十三章 新闻自由和社会控制
第十四章 新闻媒介的运行体系与管理模式
第十五章 传媒业经营
第十六章 新闻媒介的受众
第十七章 新闻生产和新闻选择
第十八章 新闻报道的基本原则、专业要求和基本体裁
第十九章 新闻工作者的修养
第二十章 中国的新闻改革

部分内容
绪 论
0.1 复习笔记
【知识框架】

【本章概要】
本章主要论述了新闻学和西方新闻理论的相关知识。本章考点以名词解释、简答题为主,在学习时,需要着重把握新闻学的定义、新闻学的研究对象与重点、西方经典新闻理论等内容,并大致了解中国新闻学的历史沿革以及世界新闻学发展史等内容。
【考点难点归纳】
考点一:新闻学的要点(见表0-1) ★★★
表0-1 新闻学的要点

【考点拓展】中外新闻学发展史
(1)世界新闻学发展史(见图0-1)

图0-1 世界新闻学发展史
(2)中国新闻学发展史(见表0-2)
表0-2 中国新闻学发展史

考点二:世界各国新闻学主导性理论 ★★★★
1自由主义报刊理论(见表0-3)
表0-3 自由主义报刊理论

2社会责任理论(见表0-4)
表0-4 社会责任理论

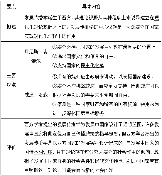
3发展传播学(发展新闻学,见表0-5)
表0-5 发展传播学

4党报理论
无产阶级党报理论认为,媒介是社会舆论的机关,事实是新闻工作的第一要素,媒介的重要职责是遵循党的纲领和策略,对社会活动进行社会监督、批评和揭露,重视群众工作。
【考点拓展】其他新闻理论
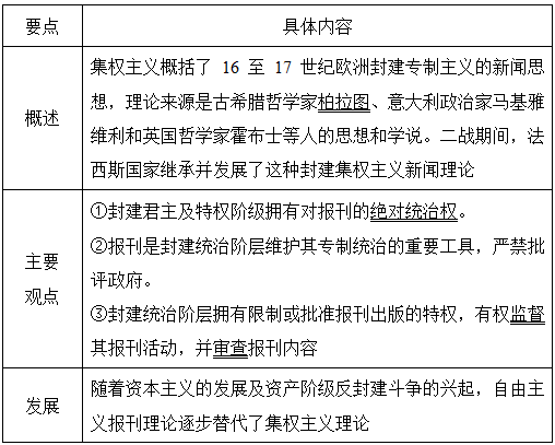
(1)集权主义理论(见表0-6)
表0-6 集权主义理论

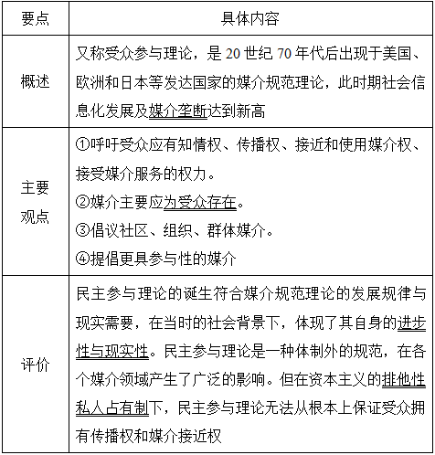
(2)民主参与理论(见表0-7)
表0-7 民主参与理论

(3)马克思主义新闻观
①要根据事实来描写事实,不能根据希望来描写事实。
②报纸是社会舆论的纸币,具有流通和中介作用。
③报纸是社会的耳目和社会的捍卫者。
④报纸是对当权者的孜孜不倦的揭露者。
⑤报纸是人民日常思想和情感的表达者,是人民千呼万应的喉舌。
⑥报纸具有连植物也具有的内在规律性。
⑦报纸作为一个整体,处在一种有机的运动过程之中。
⑧出版自由是一种基本的自由,是实现其他自由的保证。
考点三:学习新闻学的意义 ★★
(1)有助于新闻工作者深刻认识社会的政治、经济对新闻事业的影响,从而自觉坚守正确的政治方向和舆论导向,提高自身的政治素质。
(2)有助于全面、真实、深刻地报道新闻,熟练掌握并运用新闻传播规律,依照新闻规律做好舆论引导,提高自身的理论素养。
(3)有助于新闻工作者获得规律性的认识,打好理论根基,掌握业务技能,正确高效地开展新闻舆论工作。
获取方式:扫码关注下面公众号,关注后
回复关键词【复旦大学714】或【复旦大学新闻传播学基础】
