考研真题


1. 复旦大学新闻学院《714新闻传播学基础》历年考研真题汇总(含部分答案)

2. 全国名校传播学理论考研真题汇总

3. 全国名校新闻理论考研真题汇总

考研指导书


1. 李良荣《新闻学概论》(第7版)笔记和考研真题详解

2. 李良荣《新闻学概论》(第7版)配套题库【考研真题(视频讲解)+章节题库】

3. 黄瑚《中国新闻事业发展史》(第2版)配套题库【考研真题精选+章节题库】

4. 彭兰《网络传播概论》(第4版)笔记和课后习题(含考研真题)详解

5. 彭兰《网络传播概论》(第4版)配套题库(含考研真题)

6. 刘海龙《大众传播理论:范式与流派》笔记和课后习题详解

7. 刘海龙《大众传播理论:范式与流派》配套题库【考研真题精选+章节题库】

8. 郭庆光《传播学教程》(第2版)笔记和课后习题(含考研真题)详解

文章封面图片的替代文本

全国名校新闻理论考研真题汇总

书籍目录


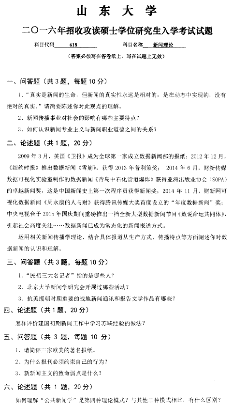
1.山东大学新闻理论考研真题

2.中国传媒大学新闻理论考研真题

3.湖南师范大学新闻传播理论考研真题

部分内容


1.山东大学新闻理论考研真题

2016年山东大学618新闻理论考研真题


获取方式:扫码关注下面公众号,关注后

搜一搜

回复关键词【复旦大学714】或【复旦大学新闻传播学基础】


声明:本站所有文章,如无特殊说明或标注,均为本站原创发布。任何个人或组织,在未征得本站同意时,禁止复制、盗用、采集、发布本站内容到任何网站、书籍等各类媒体平台。如若本站内容侵犯了原著者的合法权益,可联系我们进行处理。