考研真题
1. 复旦大学经济学院《435保险专业基础》[专业硕士]历年考研真题汇总(回忆版)
2. 全国名校保险硕士《435保险专业基础》考研真题精选及详解
3. 保险硕士《435保险专业基础》名校考研真题汇总(2018年前)
考研指导书
1. 2026年保险硕士《435保险专业基础》专用教材
2. 魏华林《保险学》(第4版)配套题库【考研真题精选+章节题库】

保险硕士《435保险专业基础》名校考研真题汇总(2018年前)
书籍目录
对外经济贸易大学保险学院435保险专业基础历年真题汇编
复旦大学经济学院435保险专业基础历年真题汇编(回忆版)
河北大学经济学院435保险专业基础历年真题汇编
中央财经大学保险学院435保险专业基础历年真题汇编
浙江财经大学金融学院435保险专业基础历年真题汇编
浙江工商大学金融学院435保险专业基础历年真题汇编

部分内容
对外经济贸易大学保险学院435保险专业基础历年真题汇编
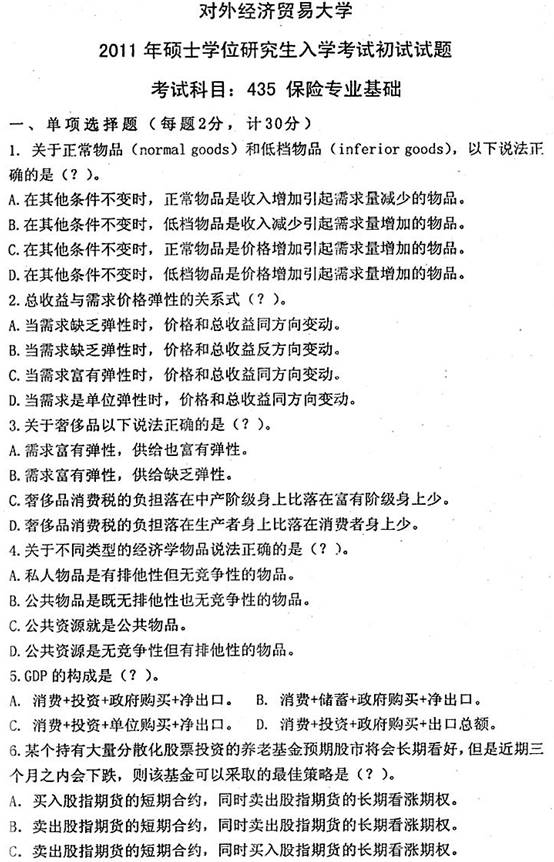
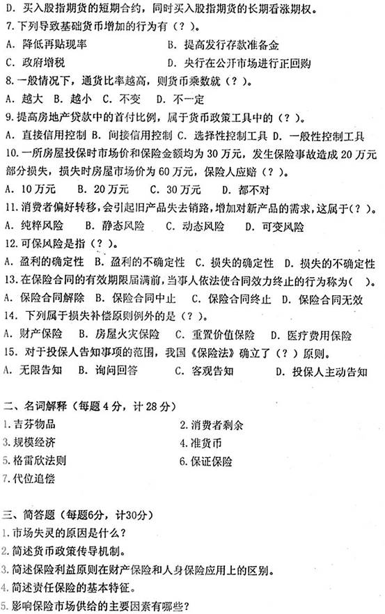
2011年对外经济贸易大学保险学院435保险专业基础考研真题




获取方式:扫码关注下面公众号,关注后
回复关键词【复旦大学435】或【复旦大学保险专业基础】
声明:本站所有文章,如无特殊说明或标注,均为本站原创发布。任何个人或组织,在未征得本站同意时,禁止复制、盗用、采集、发布本站内容到任何网站、书籍等各类媒体平台。如若本站内容侵犯了原著者的合法权益,可联系我们进行处理。
