考研真题
1. 复旦大学《431金融学综合》[专业硕士]历年考研真题汇总(含部分答案)
2. 全国名校金融硕士《431金融学综合》考研真题精选及详解(部分视频讲解)
3. 金融硕士《431金融学综合》名校考研真题汇总(含部分答案)(2017年前)
考研指导书
1. 黄达《金融学》(第5版)笔记和课后习题(含考研真题)详解
2. 黄达《金融学》(第5版)配套题库【考研真题精选+章节题库】
3. 罗斯《公司理财》(第11版)笔记和课后习题详解
4. 罗斯《公司理财》(第11版)配套题库【考研真题精选+章节题库】
5. 博迪《投资学》(第10版)笔记和课后习题详解
6. 博迪《投资学》(第10版)配套题库【考研真题精选+章节题库】
7. 姜波克《国际金融新编》(第6版)笔记和课后习题(含考研真题)详解
8. 姜波克《国际金融新编》(第6版)配套题库【考研真题精选+章节题库】
9. 胡庆康《现代货币银行学教程》(第6版)笔记和课后习题(含考研真题)详解
10. 胡庆康《现代货币银行学教程》(第6版)配套题库【考研真题精选+章节题库】
11. 朱叶《公司金融》(第5版)配套题库【考研真题精选+章节题库】
12. 刘红忠《投资学》(第4版)配套题库【考研真题精选+章节题库】
13. 2026年货币银行学考研真题(含复试)与典型题详解[附赠两套模拟试题]
14. 2026年金融学考研真题(含复试)与典型题详解[附赠两套模拟试题]
15. 2026年投资学考研真题(含复试)与典型题详解

黄达《金融学》(第5版)笔记和课后习题(含考研真题)详解
书籍目录
第1篇 货币、信用与金融
第1章 货币与货币制度
第2章 国际货币体系与汇率制度
第3章 信用、利息与信用形式
第4章 金融范畴的形成与发展
第2篇 金融中介与金融市场
第5章 金融中介体系
第6章 存款货币银行
第7章 中央银行
第8章 金融市场
第9章 资本市场
第10章 金融体系结构
第11章 金融基础设施
第3篇 货币均衡与宏观政策
第12章 利率的决定及作用
第13章 货币需求
第14章 现代货币的创造机制
第15章 货币供给
第16章 货币均衡与总供求
第17章 开放经济的均衡
第18章 通货膨胀与通货紧缩
第19章 货币政策
第20章 货币政策与财政政策的配合
第21章 开放条件下的政策搭配与协调
第4篇 金融运行的微观机制
第22章 利率的风险结构与期限结构
第23章 资产组合与资产定价
第24章 资本结构与公司治理
第25章 商业银行业务与管理
第5篇 金融发展与稳定机制
第26章 货币经济与实际经济
第27章 金融发展与经济增长
第28章 金融脆弱性与金融危机
第29章 金融监管

部分内容
第1篇 货币、信用与金融
第1章 货币与货币制度
1.1 复习笔记
【知识框架(庖丁解牛)】

【考点难点归纳(厚积薄发)】
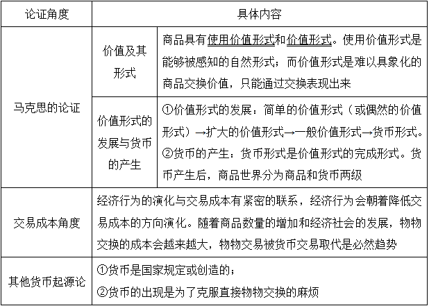
考点一:货币的起源(见表1-1)★★
表1-1 货币的起源

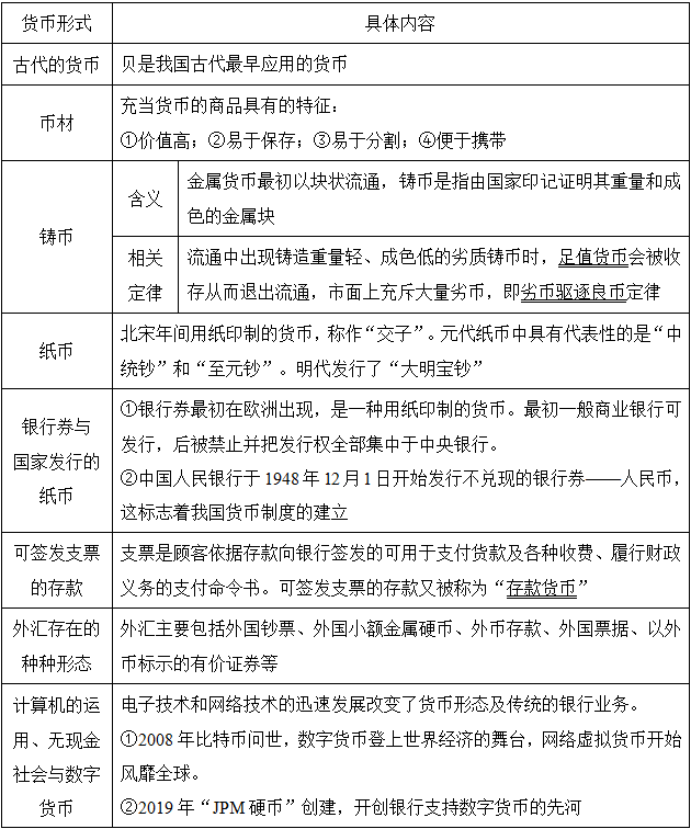
考点二:形形色色的货币(见表1-2)★★
表1-2 形形色色的货币

拓展:货币形态的演变总体可以概括为:从实物货币到金属货币再到信用货币。①实物货币又称为商品货币,包括贝壳、蚌珠、皮革、牲畜等,是货币形态发展最原始的形式;②金属货币的价值比较稳定、易于分割、易于保存且便于携带;③信用货币是指发行、流通均以信用作保证的货币,不具有十足的内在价值且具有强制性。
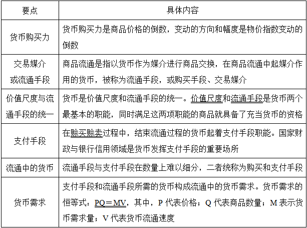
考点三:货币的职能★★★★
1赋予交易对象以价格形态
货币在表现商品的价值并衡量商品价值的大小时发挥价值尺度职能,这是货币的首要职能,即作为商品价值的尺度或计价的标准。
(1)货币单位
价格是发挥商品价值尺度的单位,各种交易对象具有不同的价格,货币单位表现为价格单位。
最初的货币单位是自然单位(如头、匹、斤、两),后来逐渐演变为抽象名称(如元、文、镑)。
(2)价格波动
价格是价值的货币表现,价格围绕价值上下波动。价格受价值和供求关系两个因素影响。
2购买和支付手段(见表1-3)
表1-3 购买和支付手段

【例1.1】税务局征收税款时,货币执行( )职能。[中国人民大学2017年研]
A.价值尺度
B.流通手段
C.支付手段
D.价值贮藏手段
【答案】C
【解析】支付手段指货币作为价值的独立运动形式进行单方面转移,没有对应商品的同时流通。执行支付手段职能的货币必须是现实的货币。在延期付款、工资、劳动报酬、赋税、地租、借贷、国家财政和银行信用等领域,货币通常发挥支付手段职能。A项,价值尺度即用货币来表现和衡量其他商品的价值,使商品、服务能够相互比较;B项,流通手段指货币在商品流通或购买服务过程中充当交换的媒介,流通手段职能的特点是同时有货币和商品流通;D项,价值贮藏手段指货币被人们当作社会财富的一般代表保存起来时所执行的职能。
【例1.2】在赊买赊卖中,货币发挥( )职能。[中国人民大学2018年研]
A.流通手段
B.支付手段
C.交易媒介
D.价值贮藏
【答案】B
【解析】货币的支付手段职能是指在赊买赊卖的情况下,以货币的支付结束交易。此时货币不是流通媒介,而是用于清偿债务,即作为价值的独立存在而使早先发生的流通过程结束。
3积累和保存价值的手段
具备价值尺度和流通手段职能的货币一经产生,便具备了可被保留、积累财富的职能。贮藏金银是积累和储存价值的古典形态。随着现代货币流通的发展,在银行存款和储蓄是目前积累和保存价值的主要方式。
【例1.3】货币的一个重要职能是价值贮藏,( )。[南京大学2013年研]
A.由于纸币没有价格,所以纸币不执行价值贮藏职能
B.在正常经济环境中,纸币具有价值贮藏职能
C.在现代社会,执行价值贮藏职能是高品质国债而非纸币
D.在现代社会,执行价值贮藏职能的是黄金而不是纸币
【答案】B
【解析】货币退出流通、贮藏起来就发挥了贮藏手段的职能。纸币是一种信用货币,如果通货膨胀水平较低,且预期通货膨胀水平也很低,信用货币是可以被“贮藏”起来的。
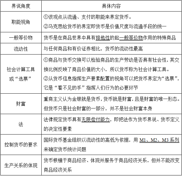
考点四:货币的界说(见表1-4)★★
表1-4 货币的界说

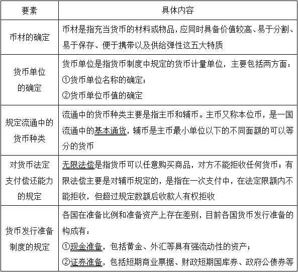
考点五:货币制度★★★★★
1货币制度的含义及其构成要素
货币制度是指国家以法律形式规定的本国货币的流通结构和组织形式,由相关法令、条例等构成。
货币制度的构成要素如表1-5所示。
表1-5 货币制度的构成要素

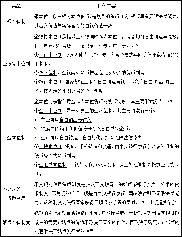
2货币制度的演变(见表1-6)
表1-6 货币制度的演变

【例1.4】金银复本位制的不稳定性源于( )。[中央财经大学2015年研]
A.金银的稀缺
B.生产力的提高
C.货币发行管理混乱
D.金银同为本位币
【答案】D
【解析】金银复本位制是一种不稳定的货币制度,当金银铸币各自按其自身所包含的价值并行流通时,市场上的商品就出现了金价和银价两种价格,容易引起价格混乱,且通常发生“劣币驱逐良币”的现象。
【例1.5】格雷欣法则[南京财经大学2022年研;华南农业大学2021年研;云南大学2018年研;中国科学技术大学2016年研;中国人民大学2015年研;上海大学2013年研;中央财经大学2012年研;华东师范大学2011年研]
答:格雷欣法则又称“劣币驱逐良币定律”,是指在实行金银复本位制条件下,金银有一定的兑换比率,当金银的市场比价与法定比价不一致时,市场比价比法定比价高的金属货币(良币)将逐渐减少,而市场比价比法定比价低的金属货币(劣币)将逐渐增加,形成良币退藏、劣币充斥的现象。
【例1.6】自由铸造,自由兑换及黄金自由输出是( )本位制度的三大特点。[中国人民大学2015年研]
A.金块
B.金币
C.金条
D.金汇兑本位
【答案】B
【解析】金币本位制度是金本位货币制度的最早形式,亦称为古典的或纯粹的金本位制。金币可以自由铸造,自由熔化,具有无限法偿能力。在该制度下,黄金可以自由输出或输入国境,并在输出入过程以黄金输入点和黄金输出点为区间边界形成铸币物价流动机制,对汇率起到自动调节作用。
【例1.7】金本位制度是指( )。[南京大学2015年研]
A.一国的纸币可以按法定兑换率自由兑换为黄金
B.黄金成为一国的主要货币
C.国际之间贸易往来以黄金为计价和支付工具
D.以金币作为主要流通货币的制度
【答案】B
【解析】金本位制有三种形式:金币本位制、金块本位制、金汇兑本位制。A项,只有在金币本位制下,一国的纸币可以自由兑换为黄金;C项,国际之间贸易往来以黄金和外汇为计价和支付工具;D项,金币本位制是以金币作为主要流通货币的制度。
获取方式:扫码关注下面公众号,关注后
回复关键词【复旦大学431】或【复旦大学金融学综合】
