考研真题
1. 复旦大学中国语言文学系《335出版综合素质与能力》历年考研真题汇总
2. 全国名校出版硕士《335出版综合素质与能力》考研真题精选及详解
3. 出版硕士《335出版综合素质与能力》名校考研真题(2017年前)详解
考研指导书
1. 《出版专业基础(初级)》(2020年版)配套题库(含考研真题)
2. 《出版专业实务(初级)》(2020年版)配套题库(含考研真题)
3. 《出版专业实务(中级)》(2020年版)配套题库(含考研真题)
4. 《出版专业基础(中级)》(2020年版)配套题库(含考研真题)

出版硕士《335出版综合素质与能力》名校考研真题(2017年前)详解
书籍目录
中国传媒大学《335出版综合素质与能力》考研真题及详解
武汉大学《335出版综合素质与能力》考研真题及详解
河北大学《335出版综合素质与能力》考研真题及详解
南京大学《335出版综合素质与能力》考研真题及详解
附录 赠送资料(非售卖内容,仅供参考)

部分内容
中国传媒大学《335出版综合素质与能力》考研真题及详解
2014年中国传媒大学《335出版综合素质与能力》考研真题及详解




【参考答案】
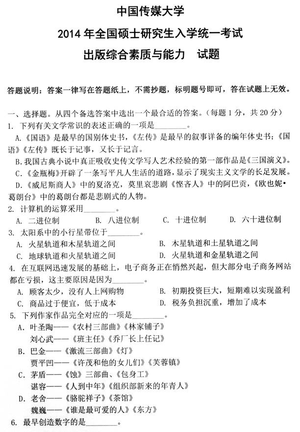
一、选择题。从四个备选答案中选出一个最合适的答案。(每题1分,共20分)
1下列有关文学常识的表述正确的一项是( )。
A.《国语》是最早的国别体史书,《左传》是最早的叙事详备的编年体史书;《国语》《左传》既长于记事,又长于记言。
B.我国古典小说中真正吸收史传文学写人艺术经验的第一部作品是《三国演义》。
C.《金瓶梅》开辟了一条写平凡人生活的道路,显示了现实主义文学的长足发展。
D.《威尼斯商人》中的夏洛克,莫里哀悲剧《悭吝人》中的阿巴贡,《欧也妮。葛朗台》中的葛朗台都是悲剧式的人物。
【答案】C
【解析】A项,《国语》长于记言,不长于记事;B项,我国古典小说中真正吸收史传文学写人艺术经验的第一部作品是《水浒传》;D项,莫里哀的《悭吝人》是喜剧。
2计算机的运算采用( )。
A.二进位制
B.八进位制
C.十进位制
D.六十进位制
【答案】A
【解析】计算机使用二进制的原因如下:①二进制只需用两种状态表示数字,容易实现;②二进制的运算规则简单;用二进制容易实现逻辑运算;③二进制的弱点可以克服,二进制主要的弱点是表示同样大小的数值时,其位数比十进制或其他数制多得多,难写难记,因而在日常生活和工作中是不便使用的。
3太阳系中的小行星带位于( )。
A.火星轨道和木星轨道之间
B.木星轨道和土星轨道之间
C.地球轨道和火星轨道之间
D.火星轨道和金星轨道之间
【答案】A
【解析】太阳系中的小行星是主要分布于火星和木星轨道之间,围绕太阳旋转的为数众多的小天体。从1925年起,新发现的小行星算出轨道后,要经过两次以上的冲日观测,才能赋予永久编号和专用名称,有的小行星用古代西方神话中的人物命名,有的则由发现者给与其他名称。目前有永久编号的小行星已达3000多颗。
4在互联网迅速发展的基础上,电子商务正在悄然兴起,但大部分电子商务网站都在亏损,这主要原因是因为( )。
A.顾客太少,没有人上网购物
B.初期投资巨大,短期难以实现盈利
C.商品过于便宜,低于成本
D.税务负担沉重,增加了成本
【答案】B
【解析】电子商务网站为吸引用户浏览量,通常采取免费使用的方式。只有在吸引到一定的用户时,才有可能拉到广告实现盈利。因此,电子商务网站的前期投资巨大,短期难以实现盈利;同时竞争激烈,分薄了市场。
5下列作家作品完全对应的一项是( )。
A.叶圣陶——《农村三部曲》《林家铺子》;刘心武——《班主任》《乔厂长上任记》
B.巴金——《激流三部曲》《灯》;贾平凹——《许茂和他的女儿们》《芙蓉镇》
C.茅盾——《蚀》三部曲、《包身工》;谌容——《人到中年》《组织部新来的年青人》
D.老舍——《骆驼祥子》《茶馆》;魏巍——《谁是最可爱的人》《东方》
【答案】D
【解析】A项,《农村三部曲》的作者是茅盾,《乔厂长上任记》作者是蒋子龙;B项,《许茂和他的女儿们》作者是周克芹,《芙蓉镇》作者是古华;C项,《包身工》作者是夏衍,《组织部新来的年青人》作者是王蒙。
6最早创造数字的是( )。
A.阿拉伯人
B.希腊人
C.印度人
D.罗马人
【答案】C
【解析】阿拉伯数字并不是阿拉伯人发明的,最早起源于古印度。在公元七世纪时,阿拉伯人征服了周围的民族,把印度文化吸收了解,这其中就包括印度数字。后来随着阿拉伯人的远行,数字被传到世界各地,并被命名为“阿拉伯数字”。
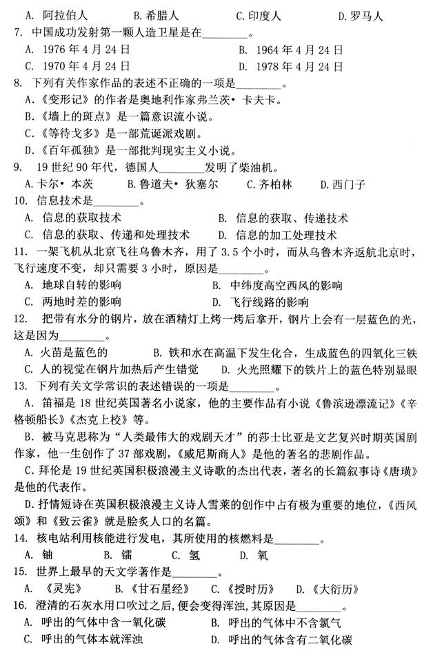
7中国成功发射第一颗人造卫星是在( )。
A.1976年4月24日
B.1964年4月24日
C.1970年4月24日
D.1978年4月24日
【答案】C
【解析】1970年4月24日,中国成功地发射了第一颗人造地球卫星——东方红。
8下列有关作家作品的表述不正确的一项是( )。
A.《变形记》的作者是奥地利作家弗兰茨·卡夫卡。
B.《墙上的斑点》是一篇意识流小说。
C.《等待戈多》是一部荒诞派戏剧。
D.《百年孤独》是一部批判现实主义小说。
【答案】D
【解析】《百年孤独》是哥伦比亚作家加西亚·马尔克斯的代表作,也是拉丁美洲魔幻现实主义文学的代表作,被誉为“再现拉丁美洲历史社会图景的鸿篇巨著”。
919世纪90年代,德国人( )发明了柴油机。
A.卡尔·本茨
B.鲁道夫·狄塞尔
C.齐柏林
D.西门子
【答案】B
【解析】鲁道夫·狄赛尔(Rudolf Diesel)是柴油机的发明人,被誉为柴油机之父。德语的柴油一词,就是从他的名字而来的。第一次世界大战时,他的柴油机成为各国潜艇的主要动力。如今,他发明的柴油机,在汽车、船舶等整个工业领域都得到越来越广泛的发展。
10信息技术是( )。
A.信息的获取技术
B.信息的获取、传递技术
C.信息的获取、传递和处理技术
D.信息的加工处理技术
【答案】C
【解析】信息技术(Information Communication Technology,简称ICT),是主要用于管理和处理信息所采用的各种技术的总称。
11一架飞机从北京飞往乌鲁木齐,用了3.5个小时,而从乌鲁木齐返航北京时,飞行速度不变,却只需要3小时,原因是( )。
A.地球自转的影响
B.中纬度高空西风的影响
C.两地时差的影响
D.飞行线路的影响
【答案】B
【解析】B项中,由于赤道地区的空气受热变轻产生上升运动,极地的空气受冷变重产生下沉运动。这样高空空气就由赤道向极地补充,低层空气则由极地流向赤道,从而形成一个沿经线方向运动的闭合的大环流圈。由于地球自转的影响,水平运动的物体都会发生偏向,在北半球向右偏,在南半球就向左偏。因此低层由极地流向赤道的气流就分别偏折成北半球的东北信风和南半球的东南信风;而高空由赤道流向极地的气流也都受到偏折,而形成高空的西风带,因下沉作用,又形成中纬度的地面西风带。A项,飞行速度以地球为参照系,来回的速度是一样的,与自转无关;C项,我国各地均使用北京时间,各地之间无时差;D项,各航空公司的规定的各地航线基本一致,五飞行路线的影响。
12把带有水分的钢片,放在酒精灯上烤一烤后拿开,钢片上会有一层蓝色的光,这是因为( )。
A.火苗是蓝色的
B.铁和水在高温下发生化合,生成蓝色的四氧化三铁
C.人的视觉在钢片加热后产生错觉
D.火光照耀下的铁片上的蓝色特别显眼
【答案】B
【解析】钢片上的蓝色的光主要是由于铁和水在高温下发生反应,生成四氧化三铁,它在光的作用下呈现蓝色。
13下列有关文学常识的表述错误的一项是( )。
A.笛福是18世纪英国著名小说家,他的主要作品有小说《鲁滨逊漂流记》《辛格顿船长》《杰克上校》等。
B.被马克思称为“人类最伟大的戏剧天才”的莎士比亚是文艺复兴时期英国剧作家,他一生创作了37部戏剧,《威尼斯商人》是他的著名的悲剧作品。
C.拜伦是19世纪英国积极浪漫主义诗歌的杰出代表,著名的长篇叙事诗《唐璜》是他的代表作。
D.抒情短诗在英国积极浪漫主义诗人雪莱的创作中占有极为重要的地位,《西风颂》和《致云雀》就是脍炙人口的名篇。
【答案】B
【解析】B项,《威尼斯商人》是莎士比亚笔下的著名喜剧作品。
14核电站利用核能进行发电,其所使用的核燃料是( )。
A.铀
B.镭
C.氢
D.氧
【答案】A
【解析】A项,铀在1789年被马丁·海因里希·克拉普罗特发现,铀化合物早期用于瓷器的着色,在核裂变现象被发现后用作为核燃料。核电站所用的核燃料一般是铀。
15世界上最早的天文学著作是( )。
A.《灵宪》
B.《甘石星经》
C.《授时历》
D.《大衍历》
【答案】B
【解析】《甘石星经》是古代汉族天文学专著和观测记录,是世界上现存最早的天文著作之一,仅次于前1800年的巴比伦星表。
16澄清的石灰水用口吹过之后,便会变得浑浊,其原因是( )。
A.呼出的气体中含一氧化碳
B.呼出的气体中不含氯气
C.呼出的气体本就浑浊
D.呼出的气体含有二氧化碳
【答案】D
【解析】二氧化碳与澄清石灰水中的氢氧化钙反应,生成沉淀碳酸钙使澄清的石灰水变浑浊。不过二氧化碳过量的话,沉淀还会与水、二氧化碳进一步反应,生成碳酸氢钙,使沉淀溶解。
1719世纪自然科学的三大发现不包括( )。
A.细胞学说的建立
B.能量守恒和转化定律的发现
C.牛顿三大运动定律的提出
D.达尔文进化论的创立
【答案】C
【解析】牛顿运动定律是由艾萨克·牛顿在1687年于《自然哲学的数学原理》一书中提出的,其中包括牛顿第一运动定律、牛顿第二运动定律和牛顿第三运动定律三条定律。
18代表了古希腊数学最高成就的是( )。
A.毕达哥拉斯的《自然哲学的数学原理》
B.欧几里德的《几何原本》
C.笛卡尔的《方法论》
D.培根的《新工具》
【答案】B
【解析】欧几里德将早期许多没有联系和未予严谨证明的定理加以整理,写下《几何原本》一书,标志着欧氏几何学的建立。这部划时代的著作共分13卷,465个命题。其中有八卷讲述几何学,包含了现今中学所学的平面几何和立体几何的内容。但《几何原本》的意义却绝不限于其内容的重要,或者其对诸定理的出色证明,真正重要的是欧几里德在书中创造的公理化方法。这部科学著作是发行最广而且使用时间最长的书,它的问世是整个数学发展史上意义极其深远的大事,也是整个人类文明史上的里程碑。
191844年,( )在美国试拍有线电报成功。
A.贝尔
B.赫兹
C.马可尼
D.莫尔斯
【答案】D
【解析】美国人莫尔斯(S.F.B.Morse)经过潜心研究,终于在1835年获得了在实验室内架设有线电报机的成功。1837年,莫尔斯在纽约大学的会议室里,架设了518米长的导线,获得通报实验成功,电报机由此诞生。1844年3月24日举行了启用仪式,莫尔斯在国会议事厅里发出了世界上第一封电报。
20一切生物的遗传物质是( )不是他的作品。
A.核酸
B.核糖
C.蛋白质
D.氨基酸
【答案】A
【解析】核酸由许多核苷酸聚合成的生物大分子化合物,为生命的最基本物质之一。核酸广泛存在于所有动植物细胞、微生物体内,生物体内的核酸常与蛋白质结合形成核蛋白
二、简答题。根据题目要求,简要写出符合题目要求的答案。(共2题,每题15分,共30分)
1将下列古文加上标点符号,抄写在答题纸上,并翻译成现代汉语。(15分)
北冥有鱼其名为鲲鲲之大不知其几千里也化而为鸟其名为鹏鹏之背不知其几千里也怒而飞其翼若垂天之云是鸟也海运则将徙于南冥南冥者天池也齐谐者志怪者也谐之言日鹏之徙于南冥也水击三千里抟扶摇而上者九万里去以六月息者也野马也尘埃也生物之以息相吹也天之苍苍其正色邪其远而无所至极邪其视下也亦若是则己矣且夫水之积也不厚则其负大舟也无力覆杯水于坳堂之上则芥为之舟置杯焉则胶水浅而舟大也风之积也不厚则其负大翼也无力故九万里则风斯在下矣而后乃今培风背负青天而莫之夭阏者而后乃今将图南
答:(1)加标点符号如下:
北冥有鱼,其名为鲲。鲲之大,不知其几千里也。化而为鸟,其名为鹏。鹏之背,不知其几千里也;怒而飞,其翼若垂天之云。是鸟也,海运则将徙于南冥。南冥者,天池也。齐谐者,志怪者也。谐之言日:“鹏之徙于南冥也,水击三千里,抟扶摇而上者九万里,去以六月息者也。”野马也,尘埃也,生物之以息相吹也。天之苍苍,其正色邪?其远而无所至极邪?其视下也,亦若是则己矣。且夫水之积也不厚,则其负大舟也无力。覆杯水于坳堂之上,则芥为之舟,置杯焉则胶水浅而舟大也。风之积也不厚,则其负大翼也无力。故九万里,则风斯在下矣,而后乃今培风;背负青天,而莫之夭阏者,而后乃今将图南。
(2)翻译成现代汉语如下:
北方的大海里有一条鱼,它的名字叫做鲲。鲲的体积,真不知道大到几千里;变化成为鸟,它的名字就叫鹏。鹏的脊背,真不知道长到几千里;当它奋起而飞的时候,那展开的双翅就像天边的云。这只鹏鸟呀,随着海上汹涌的波涛迁徙到南方的大海。南方的大海是个天然的大池。《齐谐》是一部专门记载怪异事情的书,这本书上记载说:“鹏鸟迁徙到南方的大海,翅膀拍击水面激起水花,波及千里远,然后拍击大翼,凭借旋风直上高空。它是乘着六月的大风而飞去的。”山野中的雾气,空气中的尘埃,都是生物用气息相吹拂的结果。天色深青,是它真正的颜色呢?还是它高旷辽远而没有边际呢?鹏鸟在高空往下看,不过像人抬头看天空一样罢了。再说水汇积不深,它浮载大船就没有力量。倒杯水在庭堂的低洼处,那么小小的芥草浮在上面就成为一只小船;而搁置杯子就粘住不动了,因为水太浅而船太大了。风聚积的力量不雄厚,它托负巨大的翅膀便力量不够。鹏鸟飞九万里,其下有巨风的承载,然后才乘风而飞,背负青天而没有什么力量能够阻遏它了,然后才想准备飞到南方去。
2在空格中填写恰当汉字,使之成为正确的成语。(每空0.5分,共15分)
汗流( )背
好高( )远
和( )可亲
怙恶不( )
竭泽而( )
( )若寒蝉
精兵( )政
( )炙人口
老奸巨( )
( )精图治
伶牙( )齿
流言( )语
毛骨( )然
美( )美奂
( )天大谎
( )里藏针
明火执( )
名( )其实
( )守陈规
旁( )博引
青出于( )
( )竹难书
如愿以( )
弱不( )风
色彩斑( )
山( )水秀
少安( )躁
所向披( )
危如( )卵
心心相( )
答:
汗流(浃)背
好高(骛)远
和(蔼)可亲
怙恶不(悛)
竭泽而(渔)
(噤)若寒蝉
精兵(勤)政
(脍)炙人口
老奸巨(滑)
(励)精图治
伶牙(俐)齿
流言(蜚)语
毛骨(悚)然
美(轮)美奂
(弥)天大谎
(绵)里藏针
明火执(仗)
名(副)其实
(墨)守陈规
旁(征)博引
青出于(蓝)
(罄)竹难书
如愿以(偿)
弱不(禁)风
色彩斑(斓)
山(清)水秀
少安(毋)躁
所向披(靡)
危如(累)卵
心心相(印)
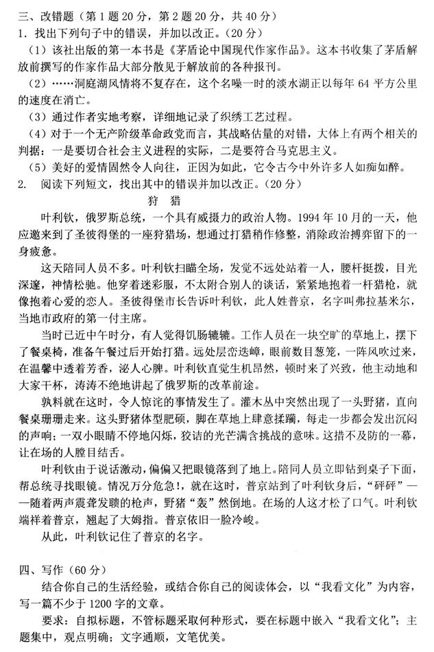
三、改错题(第1题20分,第2题20分,共40分)
1找出下列句子中的错误,并加以改正。(20分)
(1)该社出版的第一本书是《茅盾论中国现代作家作品》。这本书收集了茅盾解放前撰写的作家作品大部分散见于解放前的各种报刊。
答:该社出版的第一本书是《茅盾论中国现代作家作品》。这本书收集了茅盾对解放前作家撰写作品的评论,其中大部分作家的作品散见于解放前的各种报刊。
(2)洞庭湖风情将不复存在,这个名噪一时的淡水湖正以每年64平方公里的速度在消亡。
答:洞庭湖风情将不复存在,这个名噪一时的淡水湖正以每年64平方公里的速度消亡。
(3)通过作者实地考察,详细地记录了织绣工艺过程。
答:作者通过实地考察,详细地记录了织绣工艺过程。
(4)对于一个无产阶级革命政党而言,其战略估量的对错,大体上有两个相关的判据:一是要切合社会主义进程的实际,二是要符合马克思主义。
答:对于一个无产阶级革命政党而言,判断其战略的对错大体上有两个相关的判据:一是要切合社会主义进程的实际,二是要符合马克思主义。
(5)美好的爱情固然令人向往,正因为如此,它令古今中外许多人如痴如醉。
答:美好的爱情令人向往,正因为如此,它令古今中外许多人如痴如醉。
2阅读下列短文,找出其中的错误并加以改正。(20分)
狩猎叶利钦,俄罗斯总统,一个具有威摄力的政治人物。1994年10月的一天,他应邀来到了圣彼得堡的一座狩猎场,想通过打猎稍作修整,消除政治搏弈留下的一身疲惫。
这天陪同人员不多。叶利钦扫瞄全场,发觉不远处站着一人,腰杆挺拨,目光深邃,神情松驰。他穿着迷彩服,不太附合别人的谈话,紧紧地抱着一杆猎枪,就像抱着心爱的恋人。圣彼得堡市长告诉叶利钦,此人姓普京,名字叫弗拉基米尔,当地市政府的第一付主席。
当时已近中午时分,有人觉得饥肠辘辘。工作人员在一块空旷的草地上,摆下了餐桌椅,准备午餐过后开始打猎。远处层峦迭嶂,眼前数目葱笼,一阵风吹过来,在温馨中透着芳香,泌人心脾。叶利钦直觉生机昂然,顿时来了兴致,他主动地和大家干杯,涛涛不绝地讲起了俄罗斯的改革前途。
孰料就在这时,令人惊诧的事情发生了。灌木丛中突然出现了一头野猪,直向餐桌珊珊走来。这头野猪体型肥硕,脚在草地上肆意揉躏,每走一步都会发出沉闷的声响;一双小眼睛不停地闪烁,狡诘的光芒满含挑战的意味。这措不及防的一幕,让在场的人膛目结舌。
叶利钦由于说话激动,偏偏又把眼镜落到了地上。陪同人员立即钻到桌子下面,帮总统寻找眼镜。情况万分危急!,就在这时,普京站到了叶利钦身后,“砰砰”——随着两声震聋发聩的枪声,野猪“轰”然倒地。在场的人这才松了口气。叶利钦端祥着普京,翘起了大姆指。普京依旧一脸冷峻。
从此,叶利钦记住了普京的名字。
答:短文中的错误改正如下:
(1)错误一:“狩猎叶利钦,俄罗斯总统,一个具有威摄力的政治人物。”
改正:俄罗斯总统叶利钦是一个具有威摄力的政治人物。
(2)错误二:“叶利钦扫瞄全场”
改正:叶利钦扫视全场
(3)错误三:“腰杆挺拨,目光深邃,神情松驰”
改正:腰杆挺拔,目光深邃,神情严峻
(4)错误四:“不太附合别人的谈话”
改正:不太附和别人的谈话
(5)错误五:“当地市政府的第一付主席。”
改正:是当地市政府的第一副主席。
(6)错误六:“当时已近中午时分,有人觉得饥肠辘辘。”
改正:当时已近中午时分,大家都觉得饥肠辘辘。
(7)错误七:“远处层峦迭嶂,眼前数目葱笼”
改正:远处层峦叠嶂,眼前树木葱茏
(8)错误八:“叶利钦直觉生机昂然,顿时来了兴致,他主动地和大家干杯,涛涛不绝地讲起了俄罗斯的改革前途。”
改正:叶利钦只觉兴致盎然,他主动地和大家干杯,滔滔不绝地讲起了俄罗斯的改革前途。
(9)错误九:“灌木丛中突然出现了一头野猪,直向餐桌珊珊走来。”
改正:灌木丛中突然出现了一头野猪,直向餐桌冲过来。
(10)错误十:“这头野猪体型肥硕,脚在草地上肆意揉躏。”
改正:这头野猪体型肥硕,用脚肆意地蹂躏草地
(11)错误十一:“这措不及防的一幕,让在场的人膛目结舌。”
改正:这猝不及防的一幕,让在场的人目瞪口呆。
(12)错误十二:“情况万分危急!,”
改正:情况万分危急!
(13)错误十三:“砰砰”——随着两声震聋发聩的枪声,野猪“轰”然倒地。
改正:“砰砰”——随着两声响亮的枪声,野猪轰然倒地。
(14)错误十四:叶利钦端详着普京,翘起了大姆指。
改正:叶利钦端详着普京,翘起了大拇指。
四、写作(60分)
结合你自己的生活经验,或结合你自己的阅读体会,以“我看文化”为内容,写一篇不少于1200字的文章。
要求:自拟标题,不管标题采取何种形式,要在标题中嵌入“我看文化”;主题集中,观点明确;文字通顺,文笔优美。
答:参考示例:
我看中国文化
“文化”这个词内容很广,涉及到人们生活的各个领域,似乎可以作为文明人的代称,大凡说某个人或某个民族没文化,多半是说他或他们还处于未开化或野蛮状态。题目中所给的“文化”大概是指历史各个时期的文化,或是祖先的文化,可以从几百年前上溯到几千年甚至上万年前,但似乎不包括当前文化。中国是历史悠久的国家,文明都有五千年历史,文化积淀就不知道具体有多长的历史了。然而“文化”这东西,若没有特别的刺激因素,人们就不会主动去留意它或研究它,那么就会处于一种文化状态中而不自觉,文化的存在就像空气的存在一样,人们每天都呼吸着它并把这当作一件再自然不过的事情而不加留意,对现存的文化尚且如此,更不用说对祖先的文化了。中国人对自己几千年的文化,以前似乎不很重视,而到最近一百多年却也留意起来了,其原因,除文化继承外,外面的文化侵入恐怕是主要的,以下将从两个方面对这方面内容略加叙述:1.强调自己的历史文化目的是说明什么,需要这些说明的原因是什么?2.我们应该以怎样一种态度去对待历史文化与目前状况以及它们之间的关系?
先讲第一个问题。概括起来讲,强调或宣扬自己祖先的文化的国家或民族,大致可以分为两种:一是目前处于强势地位的,需要证明自己的文化更先进,而仅仅这样还不够,因而要证明自己的祖先也比别人的祖先更有文化;二是目前处于弱势地位的,就目前状况来讲当然有些地方比不上人家,就显得有点不自信、有点底气不足,因而试图通过证明自己的祖先比别人的祖先更有文化,从而证明自己也有文化,而且这种文化还有相当的优越性。这两点即是强调自己的文化所要说明的。
这样做的原因是什么呢?
对于第一类,有两种解释。一是目前处于强势地位,大有将自己的文化扩张的意图,然而碍于自己的文化历史短暂,怕别人不接受,故需要证明自己的祖先也比别人的祖先文明,好让别人抬不起头而不得不接受自己的文化;二是大概受了种族优越性的影响,因为自己的国家或民族目前这么强大,那肯定是自己的种好,但一说到这个问题就不得不扯到祖先,于是就千方百计地证明自己的祖先也比别人的祖先更有文化。就目前形势来讲,我们国家不属于这一类,既然谈的是中国文化,这方面从简。
对于第二类,目前处于相对弱势地位,好多东西都得跟人家学,好多方面都要受制于人。于是老感觉在人家抬不起头来,觉得底气不足,觉得没自信,并且这种学习过程是遥遥无截止期的,不知道要到什么时候才能强过压在上面的人,挺直腰杆来做人,于是觉得很委屈。此外,还有强势群体的文化威逼,以及他们那种狂妄的样让人看着就讨厌,任何一个国家或民族都不会心甘情愿地承认自己祖祖辈辈的文化是落后的而将其全部丢掉,转而全盘接受别人的文化,于是不得不找点让自己自豪的东西,但自己这一辈又实在是强不过人家,所以只得从以前的积淀中翻,一旦发现祖先有什么地方比对方的祖先优越的地方,就欣喜若狂,就万分自豪,好像既然自己的祖先都对方的祖先优秀,那自己肯定也就继承着比对方强了似的。其实稍明理的人都知道,祖先的强弱跟后代的强弱完全是相互独立的,没有后代强祖先就必然强或祖先优秀后代就必然优秀这种说法。但是以“理性”自居的许多人往往以极度的热情去维护这一点,并试图从文化的比较去证明这样的观点。
我不敢说我们国家在强调“文化”这方面包含着这样的因素在里面,但也不能肯定地说不包含这样的因素,而自己感觉总有这样的因素在里面,当然,感觉往往是错误的,我也希望它是错误的,我也极不愿意将自己的国家划入这第二类,但事实似乎又让我不得不这样做。例如我们经常强调我们国家明代时郑和下西洋的气势有多宏大,当时的造船技术有如何的高,需要这样的强调无外乎是苦于我们目前的海军力量太薄弱,航海技术落后于有些国家。再如,从考古发现的陶瓷、玉器、青铜器等的制作工艺,和同时期的其他地区的文物比较,可以得出我们祖先极有想象力、创造力的结论,进而以为我们也具有这样的能力,至少遗传了这样的潜力,这种做法似乎也是为了抚慰我们目前状况在某些方面创造力不足的痛处。这样做多少总犯一点“滥用”的毛病,其实历史是怎样的,那只能说明在特定的一段时间里如何如何,和目前的状况如何如何是不相干的事情,祖先当时做那些东西或做那些事恐怕丝毫没考虑他们若干代后的不争气的子孙会用其来遮颜面。
(来源于网络 有删改)
获取方式:扫码关注下面公众号,关注后
回复关键词【复旦大学335】或【复旦大学出版综合素质与能力】
