考研真题
1. 全国名校单考政治考研真题汇总
考研指导书
1. 《马克思主义基本原理》(2023年版)笔记和课后习题(含考研真题)详解【视频讲解】
2. 《马克思主义基本原理》(2023年版)配套题库【考研真题精选+章节题库】
3. 《毛泽东思想和中国特色社会主义理论体系概论》(2023年版)笔记和课后习题(含考研真题)详解【视频讲解】
4. 《毛泽东思想和中国特色社会主义理论体系概论》(2023年版)配套题库【考研真题精选+章节题库】
5. 《毛泽东思想和中国特色社会主义理论体系概论》(2018年版)笔记和课后习题(含考研真题)详解【视频讲解】

《毛泽东思想和中国特色社会主义理论体系概论》(2018年版)笔记和课后习题(含考研真题)详解【视频讲解】
书籍目录
前言 马克思主义中国化和坚定“四个自信”
第Ⅰ篇 毛泽东思想
第一章 毛泽东思想及其历史地位
第二章 新民主主义革命理论
第三章 社会主义改造理论
第四章 社会主义建设道路初步探索的理论成果
第Ⅱ篇 邓小平理论、“三个代表”重要思想、科学发展观
第五章 邓小平理论
第六章 “三个代表”重要思想
第七章 科学发展观
第Ⅲ篇 习近平新时代中国特色社会主义思想
第八章 习近平新时代中国特色社会主义思想及其历史地位
第九章 坚持和发展中国特色社会主义的总任务
第十章 “五位一体”总体布局
第十一章 “四个全面”战略布局
第十二章 全面推进国防和军队现代化
第十三章 中国特色大国外交
第十四章 坚持和加强党的领导

部分内容
前言 马克思主义中国化和坚定“四个自信”
0.1 复习笔记
【视频导学(名师点拨)】
【知识框架】

【考点难点归纳】
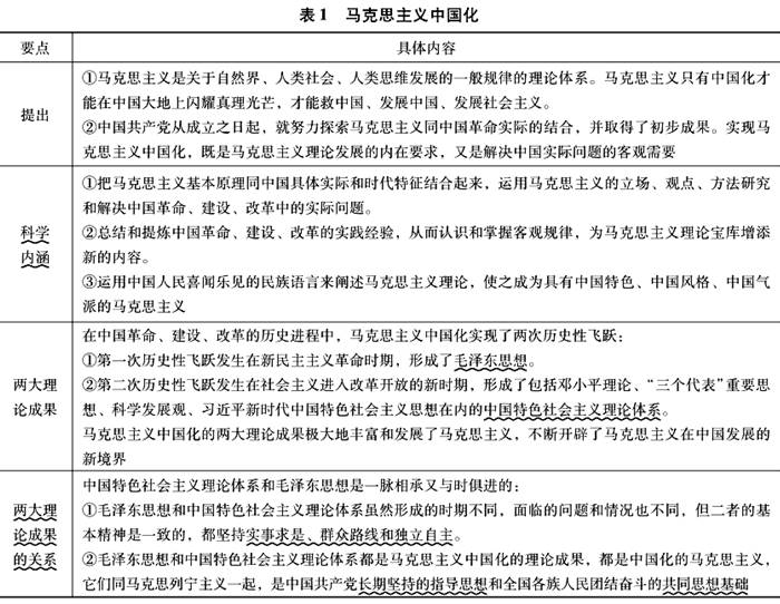
考点一:马克思主义中国化(见表1)★★★

拓展:在1938年9月召开的中国共产党六届六中全会上,毛泽东在《论新阶段》报告中,第一次明确提出了“马克思主义中国化”这个命题。他指出:“中国共产党人要学会把马克思列宁主义的理论应用于中国的具体环境,使之在其每一表现中带着必须有的中国的特性”;并强调,这是“全党亟待了解并亟须解决的问题”。
【例1·选择题】中共七大上对“马克思主义中国化”从理论上作出阐述的领导人是( )。[浙江理工大学2018年研]
A.毛泽东
B.周恩来
C.刘少奇
D.朱德
【答案】C
【例2·判断题】马克思主义中国化,就是将马克思主义基本原理同中国具体实际相结合。( )[宁夏大学2017年研]
【答案】√
【例3·简答题】简述马克思主义中国化两大理论成果及其关系。[西南科技大学2018年研]
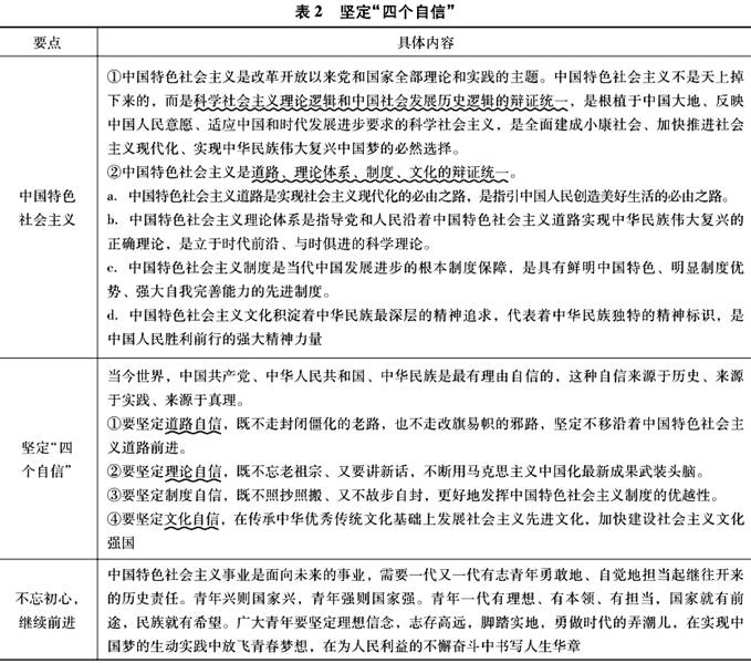
考点二:坚定“四个自信”(见表2)★★★

拓展:中国共产党坚持以马克思列宁主义和毛泽东思想为指导,解放思想、实事求是、与时俱进,在建设和改革的实践中,逐步探索和回答了什么是社会主义、怎样建设社会主义,建设什么样的党、怎样建设党,实现什么样的发展、怎样发展等重大理论和实际问题,取得了一系列理论成果和实践成果——邓小平理论、“三个代表”重要思想、科学发展观以及习近平新时代中国特色社会主义思想等重大战略思想。
获取方式:扫码关注下面公众号,关注后
回复关键词【复旦大学111】或【复旦大学单独考试思想政治理论】
