考研真题
1. 四川轻化工大学《815心理学基础》历年考研真题汇总
2. 全国名校普通心理学考研真题汇总
考研指导书
1. 十二校联合《心理学基础》(第2版)配套题库【考研真题精选+章节题库】

四川轻化工大学《815心理学基础》历年考研真题汇总
书籍目录
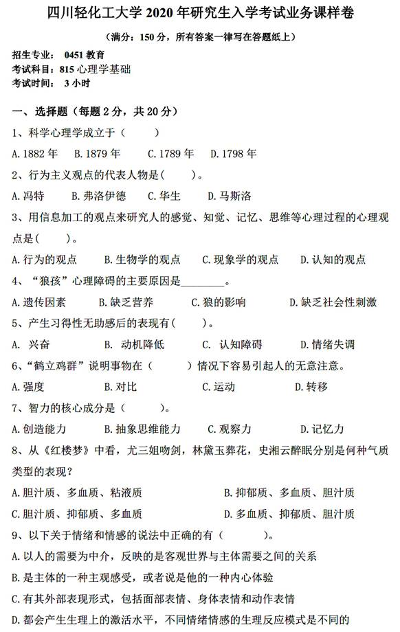
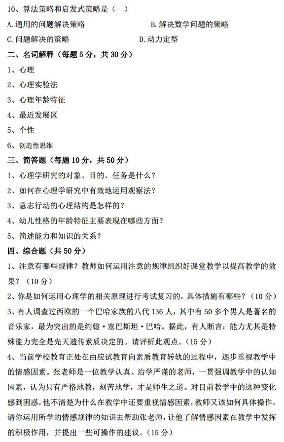
2020年四川轻化工大学《815心理学基础》考研样题
2020年四川轻化工大学《815心理学基础》考研真题

部分内容
2020年四川轻化工大学《815心理学基础》考研样题


更多内容,请点击获取:
http://shuyue.100xuexi.com/Ebook/980714.html
声明:本站所有文章,如无特殊说明或标注,均为本站原创发布。任何个人或组织,在未征得本站同意时,禁止复制、盗用、采集、发布本站内容到任何网站、书籍等各类媒体平台。如若本站内容侵犯了原著者的合法权益,可联系我们进行处理。
