考研真题
1. 四川师范大学物理与电子工程学院《量子力学》历年考研真题汇总
2. 全国名校量子力学考研真题汇总
3. 2026年量子力学考研真题精解精析50题
考研指导书
1. 曾谨言《量子力学教程》(第3版)笔记和课后习题(含考研真题)

四川师范大学物理与电子工程学院《量子力学》历年考研真题汇总
书籍目录
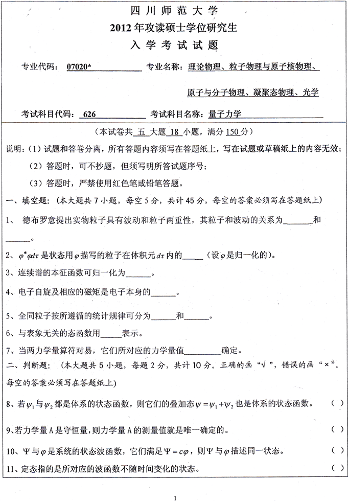
2012年四川师范大学《626量子力学》考研真题
2013年四川师范大学《626量子力学》考研真题
2014年四川师范大学《826量子力学》考研真题
2015年四川师范大学《826量子力学》考研真题
2016年四川师范大学《826量子力学》考研真题
2017年四川师范大学《826量子力学》考研真题
2018年四川师范大学《830量子力学》考研真题
2019年四川师范大学《830量子力学》考研真题

部分内容
2012年四川师范大学《626量子力学》考研真题


更多内容,请点击获取:
http://shuyue.100xuexi.com/Ebook/976974.html
声明:本站所有文章,如无特殊说明或标注,均为本站原创发布。任何个人或组织,在未征得本站同意时,禁止复制、盗用、采集、发布本站内容到任何网站、书籍等各类媒体平台。如若本站内容侵犯了原著者的合法权益,可联系我们进行处理。
